Color ConSurf Grade
      No Conservation data available
      1
      2
      3
      4
      5
      6
      7
      8
      9

Index: hub id, click on each number to highlight the corresponding hub in the 3D visualization.

Hub: the hub being considered.

Avg Int. Strength: the average interaction strength of all the links of the corresponding hub.

Num Of Links: the number of links of the corresponding hub.

Community: the id of the community the link belong to, otherwise 0.

ConSurf: this column reports the ConSurf conservation grades of each hub.

Index Hub Avg Int. Strength Num Of Links Community ConSurf
1A:A:N23 5.765437
2A:A:H41 5.144526
3A:A:L45 6.6575428
4A:A:N50 9.67754149
5A:A:K53 6.406529
6A:A:I56 4.955427
7A:A:F208 6.84425
8A:A:F212 6.8575409
9A:A:V214 6.2975426
10A:A:V217 4.328525
11A:A:F219 6.215628
12A:A:H220 11.7825417
13A:A:M221 5.825408
14A:A:F222 14.58417
15A:A:Q227 5.73519
16A:A:E230 5.695419
17A:A:K233 5.40286719
18A:A:W234 6.81667619
19A:A:C237 5.406518
20A:A:F238 8.24167619
21A:A:I245 4.36427
22A:A:V247 4.84527
23A:A:D249 9.29754148
24A:A:D252 5.814148
25A:A:Y253 10.4225158
26A:A:R265 10.8125149
27A:A:L270 6.415406
28A:A:F273 4.92286749
29A:A:W277 9.17833646
30A:A:W281 12.5917615
31A:A:I288 5.06143729
32A:A:L289 5.716509
33A:A:F290 5.02625829
34A:A:N292 5.745429
35A:A:K293 7.395409
36A:A:Q294 7.375446
37A:A:L296 4.225406
38A:A:L297 3.564508
39A:A:Y311 7.11754156
40A:A:F312 4.622508
41A:A:F315 12.264546
42A:A:Y318 8.14546
43A:A:P321 4.40167645
44A:A:E330 6.896543
45A:A:D331 7.1825444
46A:A:V334 4.178544
47A:A:K338 8.432545
48A:A:Y339 9.225443
49A:A:F340 13.046547
50A:A:R342 6.924544
51A:A:D343 6.525443
52A:A:F345 7.556548
53A:A:S349 3.815447
54A:A:R356 4.09402
55A:A:Y358 8.035424
56A:A:C359 3.3525445
57A:A:Y360 8.222528
58A:A:H362 8.3325429
59A:A:F363 10.102545
60A:A:T364 7.8175429
61A:A:N371 8.502529
62A:A:R373 7.1925425
63A:A:R374 6.454524
64A:A:F376 5.24625828
65A:A:I383 3.6875428
66A:A:Q384 4.994526
67A:A:R385 10.706525
68A:A:H387 6.088528
69A:A:L388 3.342528
70A:A:Y391 9.4625404
71A:A:L393 3.584508
72B:B:E3 3.534175
73B:B:L30 4.6925405
74B:B:I33 3.52413
75B:B:T34 4.24615
76B:B:I37 4.232512
77B:B:M45 4.7825484
78B:B:L51 9.2439
79B:B:H54 9.02639
80B:B:K57 14.0125419
81B:B:Y59 7.276518
82B:B:M61 4.144536
83B:B:W63 7.02333637
84B:B:L70 6.585435
85B:B:V71 4.668568
86B:B:Q75 10.39419
87B:B:D76 6.434539
88B:B:L79 4.456567
89B:B:I80 9.285438
90B:B:I81 5.216567
91B:B:W82 10.7129739
92B:B:D83 10.7425438
93B:B:T86 8.645436
94B:B:K89 6.54857739
95B:B:I93 6.775467
96B:B:L95 3.788568
97B:B:W99 9.31619
98B:B:M101 5.136519
99B:B:Y105 5.1675866
100B:B:N110 6.22754104
101B:B:Y111 6.9954104
102B:B:V112 4.518568
103B:B:C114 4.64468
104B:B:L117 4.1475419
105B:B:C121 4.5325418
106B:B:I123 3.588336106
107B:B:Y124 5.36714766
108B:B:L126 3.912565
109B:B:T128 4.915403
110B:B:V133 6.11464
111B:B:E138 4.78466
112B:B:H142 6.81833619
113B:B:Y145 7.17571718
114B:B:L146 3.8875417
115B:B:F151 5.535609
116B:B:L152 3.8275403
117B:B:Q156 6.145405
118B:B:I157 5.725407
119B:B:V158 4.29405
120B:B:T159 6.0875419
121B:B:D163 8.7575419
122B:B:C166 4.235478
123B:B:L168 4.285476
124B:B:W169 10.6583618
125B:B:Q176 7.8125414
126B:B:F180 8.676577
127B:B:H183 7.78143779
128B:B:D186 7.202519
129B:B:V187 4.978579
130B:B:F199 7.588579
131B:B:V200 7.525416
132B:B:S201 4.915479
133B:B:C204 5.225617
134B:B:D205 7.7475479
135B:B:K209 10.8225476
136B:B:L210 5.1775405
137B:B:W211 8.69678
138B:B:Q220 8.055417
139B:B:H225 8.36375819
140B:B:D228 9.1125419
141B:B:I232 5.405418
142B:B:F234 6.41405
143B:B:F235 6.5925816
144B:B:P236 6.3775417
145B:B:N237 9.0875415
146B:B:F241 8.362516
147B:B:T243 7.3425418
148B:B:D246 6.48419
149B:B:D247 8.46667619
150B:B:T249 7.066516
151B:B:R251 10.4771718
152B:B:F253 7.49167616
153B:B:D254 5.0775409
154B:B:D258 9.725417
155B:B:Q259 4.98506
156B:B:E260 8.2875416
157B:B:M262 7.3575414
158B:B:T263 5.9375411
159B:B:Y264 6.51667615
160B:B:I269 3.646514
161B:B:F278 5.17143717
162B:B:R283 7.42619
163B:B:L284 5.13405
164B:B:L285 5.1875416
165B:B:Y289 7.23429717
166B:B:D290 7.216516
167B:B:N295 7.318516
168B:B:V296 4.026505
169B:B:W297 5.4975418
170B:B:L300 5.824516
171B:B:K301 5.43833615
172B:B:R304 5.852515
173B:B:V307 2.9625413
174B:B:L308 9.6625487
175B:B:H311 8.814589
176B:B:R314 15.962518
177B:B:M325 5.238535
178B:B:V327 3.585486
179B:B:W332 12.1271719
180B:B:L336 4.43167637
181B:B:K337 6.69833686
182B:B:W339 7.60857789
183B:B:N340 8.37439
184G:G:I9 3.0954172
185G:G:K20 2.0675406
186G:G:R27 7.3125418
187G:G:I28 4.7075404
188G:G:L37 3.98417
189G:G:M38 3.2975414
190G:G:Y40 11.2875416
191G:G:D48 6.654509
192G:G:L51 3.88616
193G:G:N59 5.922539
194G:G:P60 6.7525439
195G:G:F61 5.51625838
196L:L:?1 8.6431050
197R:R:L25 5.14187
198R:R:T32 2.738508
199R:R:N36 5.386509
200R:R:V43 3.0625407
201R:R:R48 5.1406
202R:R:L49 5.01407
203R:R:N54 7.8575498
204R:R:F56 6.026528
205R:R:L60 6.0585119
206R:R:D64 7.3125119
207R:R:L65 3.24254197
208R:R:L67 4.088508
209R:R:L72 4.64667607
210R:R:W84 8.247128
211R:R:F86 5.8225126
212R:R:F90 5.30254126
213R:R:M100 4.5365135
214R:R:L101 3.8675407
215R:R:C102 5.385457
216R:R:T103 5.7775406
217R:R:F110 7.6375407
218R:R:M111 5.1975426
219R:R:Y117 10.2475407
220R:R:V120 4.1725428
221R:R:P123 3.9025428
222R:R:Y126 5.94667627
223R:R:F151 6.7845133
224R:R:I154 5.545134
225R:R:R161 4.6125401
226R:R:Y182 6.492555
227R:R:D186 6.492554
228R:R:T190 6.63405
229R:R:F191 8.82833658
230R:R:Y192 4.508554
231R:R:L195 4.55457
232R:R:M198 6.11408
233R:R:Y202 5.195409
234R:R:F206 5.7225405
235R:R:Q212 7.318526
236R:R:R215 7.2225424
237R:R:I216 7.84525
238R:R:W222 14.926544
239R:R:I227 6.1575425
240R:R:W247 7.365858
241R:R:Y250 7.74656
242R:R:F251 6.30571757
243R:R:F254 6.24143754
244R:R:R257 8.708554
245R:R:I265 4.475401
246R:R:Y278 8.05756
247R:R:N284 7.7965119
248R:R:Y288 5.551676119
249R:R:F295 5.06429798
   

Color ConSurf Grade
      No Conservation data available
      1
      2
      3
      4
      5
      6
      7
      8
      9

Index: link id, click on each number to highlight the corresponding link in the 3D visualization.

Node1 Node2: the two nodes of the corresponding link.

Recurrence: the relative Recurrence in the pool of shortest paths.

Int. Strength: the interaction strength between the two nodes.

Hub1?, Hub2?: "Yes" if the corresponding node has more than 3 links, otherwise "No".

Community: the id of the community the link belong to, otherwise 0.

ConSurf1, ConSurf2: these columns report the ConSurf conservation grades of the two nodes involved in a link.

Index Node1 Node2 Recurrence Int. Strength Hub1? Hub2? Community ConSurf1 ConSurf2
1B:B:K89 B:B:W82 11.92711.6YesYes399
2A:A:N292 A:A:V247 45.31674.43YesYes297
3A:A:K293 A:A:N292 1006.99YesYes099
4A:A:D249 A:A:K293 10015.21YesYes089
5A:A:D249 A:A:N50 62.290910.77YesYes1489
6A:A:N50 A:A:R265 62.193218.08YesYes1499
7A:A:E268 A:A:R265 10013.96NoYes099
8A:A:D272 A:A:E268 1002.6NoNo089
9A:A:D272 A:A:R231 10010.72NoNo089
10A:A:R231 A:A:W234 85.72737NoYes099
11A:A:F238 A:A:W234 23.9714.01YesYes199
12A:A:C237 A:A:F238 10.14555.59YesYes189
13B:B:W332 B:B:Y59 18.25164.82YesYes198
14B:B:S316 B:B:W332 25.95724.94NoYes099
15B:B:C317 B:B:S316 25.63623.44NoNo079
16B:B:C317 B:B:M61 25.31654.86NoYes076
17A:A:F290 A:A:I288 85.72713.77YesYes299
18A:A:F290 A:A:V247 43.37962.62YesYes297
19A:A:F290 A:A:I56 43.35673.77YesYes297
20A:A:I56 A:A:N292 43.43014.25YesYes279
21A:A:F290 A:A:T364 43.35786.49YesYes299
22A:A:N292 A:A:T364 43.50577.31YesYes299
23A:A:D249 A:A:D252 69.51535.32YesYes1488
24A:A:D252 A:A:R265 63.17837.15YesYes1489
25A:A:W234 B:B:Y145 61.35583.86YesYes198
26A:A:I276 A:A:R231 39.17156.26NoNo089
27A:A:I276 A:A:L282 38.74912.85NoNo089
28A:A:L282 A:A:N279 38.549710.98NoNo098
29A:A:N279 A:A:W281 38.453.39NoYes085
30A:A:F238 B:B:W99 13.513115.03YesYes199
31A:A:F222 B:B:W99 12.836622.05YesYes179
32B:B:G162 B:B:S161 14.5763.71NoNo199
33B:B:H142 B:B:S161 13.808315.34YesNo199
34A:A:K233 B:B:D246 29.39085.53YesYes199
35A:A:W281 B:B:D290 22.040710.05YesYes156
36A:A:I288 A:A:I382 41.57562.94YesNo096
37A:A:F290 A:A:H362 41.54825.66YesYes299
38A:A:D378 A:A:I288 41.529913.99NoYes279
39A:A:D378 A:A:H362 41.544412.61NoYes279
40A:A:D378 A:A:Y360 82.989412.64NoYes278
41A:A:I382 A:A:Y360 41.49648.46NoYes068
42A:A:R385 A:A:Y360 62.041410.29YesYes258
43A:A:D381 A:A:Y360 60.81515.75NoYes288
44A:A:D381 R:R:Q212 60.40935.22NoYes286
45A:A:R385 R:R:Q212 60.416214.02YesYes256
46A:A:L388 R:R:Q212 1002.66YesYes286
47A:A:L388 A:A:L393 1004.15YesYes088
48A:A:L393 A:A:Y391 93.12123.52YesYes084
49A:A:Q390 A:A:Y391 10.09599.02NoYes044
50A:A:Y391 R:R:R116 82.869422.64YesNo049
51A:A:L393 R:R:L236 19.90374.15YesNo087
52B:B:D246 B:B:S227 29.30362.94YesNo196
53B:B:S227 B:B:S245 10.27594.89NoNo169
54B:B:H225 B:B:S245 10.167112.55YesNo199
55B:B:D247 B:B:S227 18.91987.36YesNo196
56B:B:D247 B:B:H225 10.16717.56YesYes199
57B:B:F253 B:B:H225 15.32233.39YesYes169
58B:B:D258 B:B:Q220 11.307713.05YesYes177
59B:B:F222 B:B:F253 16.782810.72NoYes186
60B:B:C271 B:B:D290 15.95513.11NoYes156
61B:B:C271 B:B:Y289 13.27694.03NoYes157
62B:B:R314 B:B:T274 12.15526.47YesNo188
63B:B:S275 B:B:T274 17.86264.8NoNo088
64B:B:L318 B:B:S275 17.54197.51NoNo068
65R:R:R116 R:R:Y288 66.51198.23NoYes1199
66R:R:N284 R:R:Y288 64.89663.49YesYes1199
67R:R:N280 R:R:N284 49.36739.54NoYes099
68R:R:N280 R:R:W247 48.82610.17NoYes098
69L:L:?1 R:R:W247 26.48613.22YesYes508
70R:R:W247 R:R:Y250 12.28666.75YesYes586
71R:R:L236 R:R:Y202 17.78263.52NoYes079
72R:R:M240 R:R:Y202 11.21558.38NoYes089
73L:L:?1 R:R:F254 11.52125.73YesYes504
74R:R:F254 R:R:Y250 11.47967.22YesYes546
75R:R:I112 R:R:R116 16.08675.01NoNo1199
76R:R:I112 R:R:L60 15.81762.85NoYes1199
77R:R:D64 R:R:L60 15.27695.43YesYes1199
78R:R:D64 R:R:N36 10.93056.73YesYes099
79R:R:D64 R:R:N284 15.28176.73YesYes1199
80R:R:D64 R:R:S281 18.552911.78YesNo099
81R:R:L67 R:R:S281 12.01583YesNo089
82R:R:F254 R:R:R257 10.4093.21YesYes544
83B:B:M61 B:B:W63 10.19966.98YesYes367
84B:B:G162 B:B:Y145 14.674310.14NoYes198
85B:B:F222 B:B:Q220 16.46137.03NoYes187
86B:B:L318 B:B:T329 10.22562.95NoNo068
87A:A:K233 B:B:Y145 36.27713.58YesYes198
Download PSN data

2D representation of the global metapath, ligand(s) interactions and
histograms of path distribution according to several parameters
(click on the image to enlarge it 🔍):

A 2D representation of the global communication in the network.

ConSurf Conservation Grade (See documentation): 

 n/a   1    2    3    4    5    6    7    8    9  

Number of shortest communication paths as a function of the average residue correlation.

Number of shortest communication paths as a function of the average interaction strength of their links.

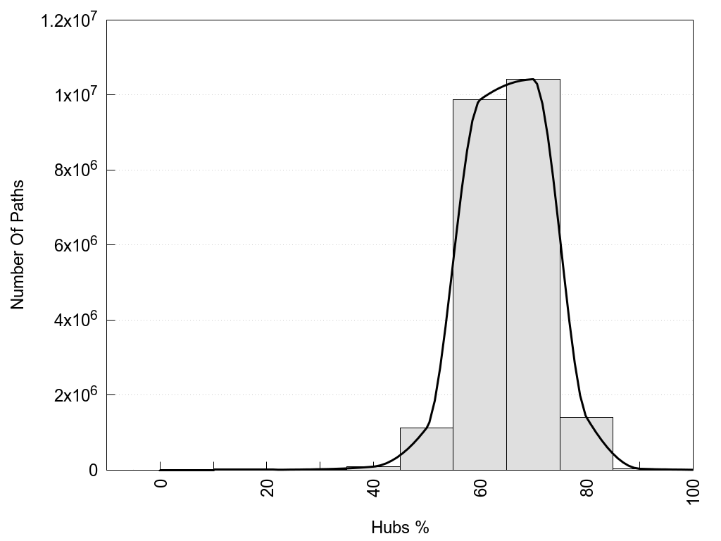
Number of shortest communication paths as a function of the % of hub nodes in each path.

Number of shortest communication paths as a function of the number of nodes in each path.

Number of shortest communication paths as a function of the % of correlated nodes in each path.


2D representation of the interactions of this orthosteric/allosteric ligand.


Links and nodes colored according to ConSurf Conservation Grade (See documentation): 

 n/a   1    2    3    4    5    6    7    8    9  

Node1 Node2 LinkStrength Comm IsNode1Hub? IsNode2Hub? Node1Cons Node2Cons Node1Shell Node2Shell
L:L:?1 R:R:D98 11.5 5 Yes No 0 5 0 1
L:L:?1 R:R:V99 14.02 5 Yes No 0 4 0 1
L:L:?1 R:R:C102 10.46 5 Yes Yes 0 7 0 1
L:L:?1 R:R:T103 2.77 5 Yes Yes 0 6 0 1
L:L:?1 R:R:D186 7.66 5 Yes Yes 0 4 0 1
L:L:?1 R:R:W247 3.22 5 Yes Yes 0 8 0 1
L:L:?1 R:R:Y250 22.07 5 Yes Yes 0 6 0 1
L:L:?1 R:R:F251 4.59 5 Yes Yes 0 7 0 1
L:L:?1 R:R:F254 5.73 5 Yes Yes 0 4 0 1
L:L:?1 R:R:Y278 4.41 5 Yes Yes 0 6 0 1
R:R:L67 R:R:V71 5.96 0 Yes No 8 6 2 2
R:R:L67 R:R:L72 2.77 0 Yes Yes 8 7 2 2
R:R:C102 R:R:L67 3.17 5 Yes Yes 7 8 1 2
R:R:D98 R:R:V71 4.38 5 No No 5 6 1 2
R:R:L72 R:R:Y278 8.21 0 Yes Yes 7 6 2 1
R:R:S75 R:R:Y278 7.63 0 No Yes 6 6 2 1
R:R:D98 R:R:Y278 11.49 5 No Yes 5 6 1 1
R:R:S150 R:R:V99 3.23 13 No No 7 4 2 1
R:R:V176 R:R:V99 3.21 0 No No 5 4 2 1
R:R:C102 R:R:W247 5.22 5 Yes Yes 7 8 1 1
R:R:C102 R:R:Y278 2.69 5 Yes Yes 7 6 1 1
R:R:L107 R:R:T103 2.95 0 No Yes 5 6 2 1
R:R:S146 R:R:T103 6.4 0 No Yes 8 6 2 1
R:R:T103 R:R:T190 10.99 0 Yes Yes 6 5 1 2
R:R:I106 R:R:T190 4.56 0 No Yes 7 5 2 2
R:R:I106 R:R:W247 14.09 0 No Yes 7 8 2 1
R:R:D186 R:R:L149 2.71 5 Yes No 4 5 1 2
R:R:F254 R:R:V178 14.42 5 Yes No 4 1 1 2
R:R:R257 R:R:V178 10.46 5 Yes No 4 1 2 2
R:R:D186 R:R:Y182 10.34 5 Yes Yes 4 5 1 2
R:R:F254 R:R:Y182 4.13 5 Yes Yes 4 5 1 2
R:R:F254 R:R:G183 3.01 5 Yes No 4 5 1 2
R:R:D186 R:R:T190 5.78 5 Yes Yes 4 5 1 2
R:R:D186 R:R:F254 5.97 5 Yes Yes 4 4 1 1
R:R:G187 R:R:Y192 2.9 5 No Yes 5 4 2 2
R:R:F251 R:R:G187 3.01 5 Yes No 7 5 1 2
R:R:F251 R:R:T190 5.19 5 Yes Yes 7 5 1 2
R:R:F191 R:R:Y192 9.28 5 Yes Yes 8 4 2 2
R:R:F191 R:R:W247 3.01 5 Yes Yes 8 8 2 1
R:R:F191 R:R:F251 17.15 5 Yes Yes 8 7 2 1
R:R:F251 R:R:Y192 3.09 5 Yes Yes 7 4 1 2
R:R:W247 R:R:Y250 6.75 5 Yes Yes 8 6 1 1
R:R:F251 R:R:W247 8.02 5 Yes Yes 7 8 1 1
R:R:G277 R:R:W247 8.44 0 No Yes 7 8 2 1
R:R:N280 R:R:W247 10.17 0 No Yes 9 8 2 1
R:R:F251 R:R:Y250 3.09 5 Yes Yes 7 6 1 1
R:R:F254 R:R:Y250 7.22 5 Yes Yes 4 6 1 1
R:R:V273 R:R:Y250 3.79 0 No Yes 5 6 2 1
R:R:L274 R:R:Y250 3.52 0 No Yes 5 6 2 1
R:R:F254 R:R:R257 3.21 5 Yes Yes 4 4 1 2
R:R:L274 R:R:Y278 9.38 0 No Yes 5 6 2 1
R:R:W275 R:R:Y278 12.54 0 No Yes 5 6 2 1

Location and physicochemical properties of the interaction partners of this ligand

Interactions of this ligand

Similarities between the interactions of this ligand and those of other networks

ShowSimilarityNetwork TypeNameLigandDescription
83.33Consensus5ht1_onOrthosteric Ligand5ht1a_on 5ht1d_on 5ht1e_on 5ht1f_on
83.33Consensus5ht1_on_gpOrthosteric Ligand5ht1a_on_gp 5ht1d_on_gp 5ht1e_on_gp 5ht1f_on_gp
83.33Consensus5ht1e_on_gpOrthosteric Ligand7E33-5-HT1E-BRL-54443-Gi1/β1/γ2 8UGY-5-HT1E-Mianserin-Gi1/β1/γ1 8UH3-5-HT1E-Setiptiline-Gi1/β1/γ1
83.33Consensusalpha_on_gpOrthosteric Ligandalpha1_on_gp alpha2_on_gp
81.82Single7E33BRL-544437E33-5-HT1E-BRL-54443-Gi1/β1/γ2
81.82Single7F0TDopamine7F0T-D1-Dopamine-Gs/β1/γ2
81.82Single7F24Dopamine7F24-D1-Dopamine-GDP-Gs/β1/γ2
81.82Single8THLEpinephrine8THL-Alpha1A-Epinephrine-chim(NtGi2L-Gs-CtGq)/β1/γ2
81.82Single8U02Dopamine8U02-D2-Dopamine-Go/β1/γ2
81.82Single9KVIBufotenin9KVI-5-HT1A-Bufotenin-PtdIns4P-Gi1/β1/γ2
81.82Single9VJG8-OH-DPAT9VJG-5-HT1A-8-OH-DPAT-chim(NtGi2-Gz)/β1/γ2
81.82Single9W6W5-CT9W6W-5-HT5A-5-CT-Gi1/β1/γ2
81.82Consensusalpha1_onOrthosteric Ligandalpha1a_on
81.82Consensusalpha1_on_gpOrthosteric Ligandalpha1a_on_gp
81.82Consensusalpha1a_onOrthosteric Ligand7EJ0-α2a-Norepinephrine-Go/β1/γ2 7EJ8-α2a-Brimonidine-Go/β1/γ2 7EJA-α2a-Dexmedetomidine-Go/β1/γ2 7EJK-α2a-Oxymetazoline-Go/β1/γ2 7W6P-α2a-N-pyridin-4-ylisoquinolin-4-amine-Go/β1/γ2 7W7E-α2a-PubChem 164946676-Go/β1/γ2
81.82Consensusalpha1a_on_gpOrthosteric Ligand7EJ0-α2a-Norepinephrine-Go/β1/γ2 7EJ8-α2a-Brimonidine-Go/β1/γ2 7EJA-α2a-Dexmedetomidine-Go/β1/γ2 7EJK-α2a-Oxymetazoline-Go/β1/γ2 7W6P-α2a-N-pyridin-4-ylisoquinolin-4-amine-Go/β1/γ2 7W7E-α2a-PubChem 164946676-Go/β1/γ2
80.00Single8YN4Histamine8YN4-H2-Histamine-chim(NtGi1L-Gs-CtGq)/β1/γ2
80.00Single9IXJHistamine9IXJ-H2-Histamine-Gs/β1/γ2
76.92Single7W6PN-pyridin-4-ylisoquinolin-4-amine7W6P-α2a-N-pyridin-4-ylisoquinolin-4-amine-Go/β1/γ2
76.92Single7W7EPubChem 1649466767W7E-α2a-PubChem 164946676-Go/β1/γ2
76.92Single9PY4Loperamide9PY4-μ-Loperamide-GDPβS-Gi1/β1/γ2
76.92Consensusamine_on_gpOrthosteric Ligand5ht_on_gp adrenergic_on_gp dopamine_on_gp histamine_on_gp muscarinic_on_gp trace-amine_on_gp
75.00Single3NY8ICI118-5513NY8-β2-ICI118-551
75.00Single4GBRCarazolol4GBR-β2-Carazolol
75.00Single6K42Dexmedetomidine6K42-α2b-Dexmedetomidine-Gi1/β1/γ2
75.00Single7E32Serotonin7E32-5-HT1D-Serotonin-Gi1/β1/γ2
75.00Single7UM55-CT7UM5-5-HT5A-5-CT-chim(NtGi1-Go)/β1/γ2
75.00Single8FY85-MeO-DMT8FY8-5-HT1A-5-MeO-DMT-PtdIns4P-Gi1/β1/γ1
75.00Single8UGYMianserin8UGY-5-HT1E-Mianserin-Gi1/β1/γ1
75.00Single8X64Desloratadine8X64-H1-Desloratadine
75.00Single8XVKAmbrisentan8XVK-ETA-Ambrisentan
75.00Single9CBMDexmedetomidine9CBM-α2a-Dexmedetomidine-Gi1/β1/γ2
75.00Single9DYFAsenapine9DYF-5-HT1A-Asenapine-PtdIns4P-Gi1/β1/γ2
75.00Single9LLAAriadne9LLA-5-HT2A-Ariadne-chim(NtGi1L-Gs-CtGq)/β1/γ2
75.00Single9PLNPubChem 1682595949PLN-α2a-PubChem 168259594
75.00Single9PLOPubChem 1682595949PLO-α2a-PubChem 168259594-Go/β1/γ2
75.00Single9PQDPubChem 1764919279PQD-α2a-PubChem 176491927
75.00Consensus5ht1d_onOrthosteric Ligand7E32-5-HT1D-Serotonin-Gi1/β1/γ2
75.00Consensus5ht1d_on_gpOrthosteric Ligand7E32-5-HT1D-Serotonin-Gi1/β1/γ2
75.00Consensusalpha2_onOrthosteric Ligandalpha2b_on
75.00Consensusalpha2_on_gpOrthosteric Ligandalpha2b_on_gp
75.00Consensusalpha2b_onOrthosteric Ligand6K42-α2b-Dexmedetomidine-Gi1/β1/γ2
75.00Consensusalpha2b_on_gpOrthosteric Ligand6K42-α2b-Dexmedetomidine-Gi1/β1/γ2
75.00Consensusalpha_onOrthosteric Ligandalpha1_on alpha2_on
75.00Consensusdopamine_offOrthosteric Ligandd2_off d3_off
72.73Single2PED9-cis-Retinal2PED-Rhodopsin-9-cis-Retinal
72.73Single7F1ODopamine7F1O-D1-Dopamine-GDP; Mg-Gs/β1/γ2
72.73Single7LJDDopamine7LJD-D1-Dopamine-Mevidalen-Gs/β1/γ1
72.73Single7X2FDopamine7X2F-D1-Dopamine-Mevidalen-Gs/β1/γ2
72.73Single8TZQDopamine8TZQ-D2-Dopamine-Go/β1/γ2
72.73Single8YUTAmthamine8YUT-H2-Amthamine-Gs/β1/γ2
72.73Single9KVHCinobufotenine9KVH-5-HT1A-Cinobufotenine-PtdIns4P-Gi1/β1/γ2
72.73Single9LLBDOI-NBOMe9LLB-5-HT2A-DOI-NBOMe-chim(NtGi1L-Gs-CtGq)/β1/γ2
72.73Single9MQJIsoquinuclidine9MQJ-μ-Isoquinuclidine
72.73Consensus5ht1e_onOrthosteric Ligand7E33-5-HT1E-BRL-54443-Gi1/β1/γ2 8UGY-5-HT1E-Mianserin-Gi1/β1/γ1 8UH3-5-HT1E-Setiptiline-Gi1/β1/γ1
71.43Single3D4STimolol3D4S-β2-Timolol
71.43Single7EXDLasmiditan7EXD-5-HT1F-Lasmiditan-Gi1/β1/γ2
71.43Single8FYE4-F,5-MeO-PyrT8FYE-5-HT1A-4-F,5-MeO-PyrT-PtdIns4P-Gi1/β1/γ1
71.43Single8IRSRotigotine8IRS-D2-Rotigotine-Gi1/β1/γ2
71.43Consensus5ht1f_onOrthosteric Ligand7EXD-5-HT1F-Lasmiditan-Gi1/β1/γ2
71.43Consensus5ht1f_on_gpOrthosteric Ligand7EXD-5-HT1F-Lasmiditan-Gi1/β1/γ2
71.43Consensusgi_amineOrthosteric Ligandgi_5ht gi_muscarinic gi_adrenergic gi_dopamine gi_histamine
70.00Single8POKHistamine8POK-H2-Histamine-Gs/β1/γ2
70.00Consensush2_on_gpOrthosteric Ligand8POK-H2-Histamine-Gs/β1/γ2
69.23Single2RH1Carazolol2RH1-β2-Carazolol
69.23Single2YCWCarazolol2YCW-β1-Carazolol
69.23Single5D6LCarazolol5D6L-β2-Carazolol
69.23Single5X7DCarazolol5X7D-β2-Carazolol-PubChem 129318963
69.23Single8GFYConstrained Epinephrine8GFY-β2-Constrained Epinephrine-GTP-Gs/β1/γ2
69.23Single8GG2Constrained Epinephrine8GG2-β2-Constrained Epinephrine-GTP-Gs/β1/γ2
69.23Single9DYDAsenapine9DYD-5-HT1A-Asenapine-PtdIns4P-Go/β1/γ2
69.23Single9MQKIsoquinuclidine9MQK-κ-Isoquinuclidine
69.23Single9PXYNaloxone9PXY-μ-Naloxone-GDPβS-Gi1/β1/γ2
69.23Consensus5ht2_offOrthosteric Ligand5ht2a_off 5ht2b_off 5ht2c_off
69.23Consensus5ht5_on_gpOrthosteric Ligand5ht5a_on_gp
69.23Consensus5ht5a_on_gpOrthosteric Ligand7X5H-5-HT5A-5-CT-Gi1/β1/γ2 7UM6-5-HT5A-Lisuride-chim(NtGi1-Go)/β1/γ2 7UM7-5-HT5A-Methylergometrine-chim(NtGi1-Go)/β1/γ2
69.23Consensusamine_offOrthosteric Ligand5ht_off adrenergic_off dopamine_off histamine_off muscarinic_off
69.23Consensusamine_offonOrthosteric Ligandamine_off amine_on
69.23Consensusamine_offon_gpOrthosteric Ligandamine_on_gp amine_off
69.23Consensusamine_onOrthosteric Ligand5ht_on adrenergic_on dopamine_on histamine_on muscarinic_on trace-amine_on
69.23Consensusbeta2_offOrthosteric Ligand2RH1-β2-Carazolol 6PS3-β2-Carvedilol 6PS5-β2-Propranolol 3D4S-β2-Timolol 3NY8-β2-ICI118-551 3NY9-β2-PubChem 913103 6PRZ-β2-Alprenolol
69.23Consensusbeta_offOrthosteric Ligandbeta1_off beta2_off
69.23Consensusgi_adrenergicOrthosteric Ligand7EJ0-α2a-Norepinephrine-Go/β1/γ2 7EJK-α2a-Oxymetazoline-Go/β1/γ2 7W7E-α2a-PubChem 164946676-Go/β1/γ2 7W6P-α2a-N-pyridin-4-ylisoquinolin-4-amine-Go/β1/γ2 7EJ8-α2a-Brimonidine-Go/β1/γ2 6K42-α2b-Dexmedetomidine-Gi1/β1/γ2 7EJA-α2a-Dexmedetomidine-Go/β1/γ2 7S0F-β1-Isoprenaline-Gi1/β1/γ2
66.67Single3RZECidoxepin3RZE-H1-Cidoxepin
66.67Single4DKLBeta-Funaltrexamine4DKL-μ-β-Funaltrexamine
66.67Single4LDOEpinephrine4LDO-β2-Epinephrine
66.67Single4N6HNaltrindole4N6H-δ-Naltrindole-Na
66.67Single6K41Dexmedetomidine6K41-α2b-Dexmedetomidine-Go/β1/γ2
66.67Single6PS0Carazolol6PS0-β2-Carazolol
66.67Single6PS4ICI118-5516PS4-β2-ICI118-551
66.67Single6TPNHTL66416TPN-OX2-HTL6641
66.67Single7CKZDopamine7CKZ-D1-Dopamine-Mevidalen-Gs/β1/γ2
66.67Single7CMUPramipexole7CMU-D3-Pramipexole-Gi1/β1/γ2
66.67Single7CMVPD1289077CMV-D3-PD128907-Gi1/β1/γ2
66.67Single7EJ8Brimonidine7EJ8-α2a-Brimonidine-Go/β1/γ2
66.67Single7EJADexmedetomidine7EJA-α2a-Dexmedetomidine-Go/β1/γ2
66.67Single7F1ZDopamine7F1Z-D1-Dopamine-GDP-Gs/β1/γ2
66.67Single7RANPubChem 1645758477RAN-5-HT2A-PubChem 164575847-chim(NtGi2L-Gs-CtGq)/β1/γ2
66.67Single7UM7Methylergometrine7UM7-5-HT5A-Methylergometrine-chim(NtGi1-Go)/β1/γ2
66.67Single8E9X2-Deoxycytidine8E9X-M4-2-Deoxycytidine-chim(NtGi1-Go)/β1/γ2
66.67Single8E9YClozapine-N-oxide8E9Y-M3-Clozapine-N-oxide-chim(NtGi2L-Gs-CtGq)/β1/γ2
66.67Single8FCZ11-cis-Retinal8FCZ-Rhodopsin-11-cis-Retinal
66.67Single8FX5Xanomeline8FX5-M4-Xanomeline-Xanomeline-Gi1/β1/γ2
66.67Single8GGQConstrained Epinephrine8GGQ-β2-Constrained Epinephrine
66.67Single8GGXConstrained Epinephrine8GGX-β2-Constrained Epinephrine
66.67Single8JSPUlotaront8JSP-5-HT1A-Ulotaront-Gi1/β1/γ2
66.67Single8S2TIsoprenaline8S2T-β1-Isoprenaline-chim(NtGi1-Gs)/β1/γ2
66.67Single8THKA-616038THK-Alpha1A-A-61603-chim(NtGi2L-Gs-CtGq)/β1/γ2
66.67Single8W8BSEP-3638568W8B-5-HT1A-SEP-363856-Gi1/β1/γ2
66.67Single8WC8ZH86518WC8-TA1-ZH8651-chim(NtGi1-Gs)/β1/γ2
66.67Single9CBLEpinephrine9CBL-α2a-Epinephrine-Gi1/β1/γ2
66.67Single9LRDHistamine9LRD-H1-Histamine-Gi1/β1/γ2
66.67Single9MQIIsoquinuclidine9MQI-μ-Isoquinuclidine
66.67Single9PXVNaloxone9PXV-μ-Naloxone-Gi1/β1/γ2
66.67Single9VNFPindolol9VNF-5-HT1A-Pindolol-Go/β1/γ2
66.67Consensusd3_onOrthosteric Ligand7CMV-D3-PD128907-Gi1/β1/γ2 8IRT-D3-Rotigotine-Gi1/β1/γ2 7CMU-D3-Pramipexole-Gi1/β1/γ2
66.67Consensusd3_on_gpOrthosteric Ligand7CMV-D3-PD128907-Gi1/β1/γ2 8IRT-D3-Rotigotine-Gi1/β1/γ2 7CMU-D3-Pramipexole-Gi1/β1/γ2
64.29Single2YDVNECA2YDV-A2A-NECA
64.29Single4U15Tiotropium4U15-M3-Tiotropium
64.29Single4UHRCGS216804UHR-A2A-CGS21680
64.29Single5A8E7-Methylcyanopindolol5A8E-β1-7-Methylcyanopindolol-Na
64.29Single5D5ACarazolol5D5A-β2-Carazolol
64.29Single5D5BCarazolol5D5B-β2-Carazolol
64.29Single5G53NECA5G53-A2A-NECA-Gs
64.29Single5V54Methiothepin5V54-5-HT1B-Methiothepin
64.29Single6J21Aprepitant6J21-NK1-Aprepitant
64.29Single6OL9Tiotropium6OL9-M5-Tiotropium
64.29Single8IRRRotigotine8IRR-D1-Rotigotine-Gs/β1/γ2
64.29Single9BJKNaloxone9BJK-μ-Naloxone-PubChem 171642066
64.29Single9BS9LSD9BS9-D2-LSD
64.29Single9BSBLSD9BSB-D2-LSD-chim(NtGi1-Go)/β1/γ2
64.29Single9IJDCarazolol9IJD-β3-Carazolol-chim(NtGi1-Gs)/β1/γ2
64.29Single9PY3Loperamide9PY3-μ-Loperamide-GDPβS-Gi1/β1/γ2
64.29Consensus5ht1_offOrthosteric Ligand5ht1b_off
64.29Consensus5ht1b_offOrthosteric Ligand5V54-5-HT1B-Methiothepin
64.29Consensus5ht_offOrthosteric Ligand5ht2_off 5ht1_off
64.29Consensusbeta1_offOrthosteric Ligand2VT4-β1-Cyanopindolol 2YCW-β1-Carazolol 2YCZ-β1-Iodocyanopindolol 5A8E-β1-7-Methylcyanopindolol-Na 3ZPQ-β1-PubChem 594590-Na 3ZPR-β1-PubChem 598754-Na
64.29Consensusgi_5htOrthosteric Ligand8FYT-5-HT1A-LSD-PtdIns4P-Gi1/β1/γ1 7UM7-5-HT5A-Methylergometrine-chim(NtGi1-Go)/β1/γ2 8UGY-5-HT1E-Mianserin-Gi1/β1/γ1 8W8B-5-HT1A-SEP-363856-Gi1/β1/γ2 7E2Y-5-HT1A-Serotonin-PtdIns4P-Gi1/β1/γ2 7E32-5-HT1D-Serotonin-Gi1/β1/γ2 7XTA-5-HT4-Serotonin-Gi1/β1/γ2 8UH3-5-HT1E-Setiptiline-Gi1/β1/γ1 8JSP-5-HT1A-Ulotaront-Gi1/β1/γ2 8FYL-5-HT1A-Vilazodone-PtdIns4P-Gi1/β1/γ1 8JT6-5-HT1A-(R)-IHCH-7179-PtdIns4P-Gi1/β1/γ2 8FYE-5-HT1A-4-F,5-MeO-PyrT-PtdIns4P-Gi1/β1/γ1 7X5H-5-HT5A-5-CT-Gi1/β1/γ2 8FY8-5-HT1A-5-MeO-DMT-PtdIns4P-Gi1/β1/γ1 7E2Z-5-HT1A-Aripiprazole-PtdIns4P-Gi1/β1/γ2 7E33-5-HT1E-BRL-54443-Gi1/β1/γ2 8FYX-5-HT1A-Buspirone-PtdIns4P-Gi1/β1/γ1 7EXD-5-HT1F-Lasmiditan-Gi1/β1/γ2 7UM6-5-HT5A-Lisuride-chim(NtGi1-Go)/β1/γ2
64.29Consensusm5_offOrthosteric Ligand6OL9-M5-Tiotropium
64.29Consensusta1_on_gpOrthosteric Ligand8W87-TA1-METH-chim(NtGi1L-Gs)/β1/γ2 8W89-TA1-2-Phenylethylamine-chim(NtGi1L-Gs)/β1/γ2 8JLP-TA1-Ralmitaront-Gs/β1/γ2 8W8A-TA1-RO5256390-chim(NtGi1L-Gs)/β1/γ2 8W88-TA1-SEP-363856-Gs/β1/γ2 8JLO-TA1-Ulotaront-Gs/β1/γ2 8JLR-TA1-A77636-chim(NtGi1-Gs)/β1/γ2 8JSO-TA1-AMPH-chim(NtGi1-Gs)/β1/γ2 8ZSP-TA1-LSD-chim(NtGi1L-Gs)/β1/γ2
64.29Consensustrace-amine_on_gpOrthosteric Ligandta1_on_gp
63.64Single1U1911-cis-Retinal1U19-Rhodopsin-11-cis-Retinal
63.64Single2G87All-trans-Retinal2G87-Rhodopsin-All-trans-Retinal
63.64Single2I3511-cis-Retinal2I35-Rhodopsin-11-cis-Retinal
63.64Single3PBLEticlopride3PBL-D3-Eticlopride
63.64Single7DFLHistamine7DFL-H1-Histamine-chim(NtGi1L-Gq)/β1/γ2
63.64Single7E2YSerotonin7E2Y-5-HT1A-Serotonin-PtdIns4P-Gi1/β1/γ2
63.64Single7XTASerotonin7XTA-5-HT4-Serotonin-Gi1/β1/γ2
63.64Single7XTBSerotonin7XTB-5-HT6-Serotonin-Gs/β1/γ2
63.64Single8EF6Morphine8EF6-μ-Morphine-Gi1/β1/γ2
63.64Single8JLOUlotaront8JLO-TA1-Ulotaront-Gs/β1/γ2
63.64Single8W892-Phenylethylamine8W89-TA1-2-Phenylethylamine-chim(NtGi1L-Gs)/β1/γ2
63.64Consensus5ht4_onOrthosteric Ligand7XTA-5-HT4-Serotonin-Gi1/β1/γ2
63.64Consensus5ht4_on_gpOrthosteric Ligand7XTA-5-HT4-Serotonin-Gi1/β1/γ2
63.64Consensusd3_offOrthosteric Ligand3PBL-D3-Eticlopride
63.64Consensush1_onOrthosteric Ligand7DFL-H1-Histamine-chim(NtGi1L-Gq)/β1/γ2
61.54Single1HZX11-cis-Retinal1HZX-Rhodopsin-11-cis-Retinal
61.54Single3NYAAlprenolol3NYA-β2-Alprenolol
61.54Single3ZPQPubChem 5945903ZPQ-β1-PubChem 594590-Na
61.54Single3ZPRPubChem 5987543ZPR-β1-PubChem 598754-Na
61.54Single4EJ4Naltrindole4EJ4-δ-Naltrindole
61.54Single4X1HNonyl-Beta-D-Glucopyranoside4X1H-Rhodopsin-Nonyl-β-D-Glucopyranoside-Gt(CT)
61.54Single6PS2Alprenolol6PS2-β2-Alprenolol
61.54Single7BTSEpinephrine7BTS-β1-Epinephrine
61.54Single7BU6Norepinephrine7BU6-β1-Norepinephrine
61.54Single7CRHSKF839597CRH-D1-SKF83959-Gs/β1/γ2
61.54Single7JVQApomorphine7JVQ-D1-Apomorphine-Gs/β1/γ2
61.54Single7LJCSKF812977LJC-D1-SKF81297-Mevidalen-Gs/β1/γ2
61.54Single7S0GIsoprenaline7S0G-β1-Isoprenaline-chim(Gi1-CtGs)/β1/γ2
61.54Single7UM6Lisuride7UM6-5-HT5A-Lisuride-chim(NtGi1-Go)/β1/γ2
61.54Single7X2CFenoldopam7X2C-D1-Fenoldopam-Fenoldopam-Gs/β1/γ2
61.54Single7XTC5-CT7XTC-5-HT7-5-CT-Gs/β1/γ2
61.54Single8DZSGR89,6968DZS-κ-GR89,696-chim(NtGi2-Gz)/β1/γ2
61.54Single8GE2Constrained Epinephrine8GE2-β2-Constrained Epinephrine-Gs/β1/γ1
61.54Single8GE3Constrained Epinephrine8GE3-β2-Constrained Epinephrine-Gs/β1/γ2
61.54Single8GECConstrained Epinephrine8GEC-β2-Constrained Epinephrine-Gs/β1/γ2
61.54Single8GEEConstrained Epinephrine8GEE-β2-Constrained Epinephrine-Gs/β1/γ2
61.54Single8GFVConstrained Epinephrine8GFV-β2-Constrained Epinephrine-GTP-Gs/β1/γ2
61.54Single8GFWConstrained Epinephrine8GFW-β2-Constrained Epinephrine-GTP-Gs/β1/γ2
61.54Single8GFXConstrained Epinephrine8GFX-β2-Constrained Epinephrine-GTP-Gs/β1/γ2
61.54Single8GFZConstrained Epinephrine8GFZ-β2-Constrained Epinephrine-GTP-Gs/β1/γ2
61.54Single8GG0Constrained Epinephrine8GG0-β2-Constrained Epinephrine-GTP-Gs/β1/γ2
61.54Single8GG1Constrained Epinephrine8GG1-β2-Constrained Epinephrine-GTP-Gs/β1/γ2
61.54Single8GG3Constrained Epinephrine8GG3-β2-Constrained Epinephrine-GTP-Gs/β1/γ2
61.54Single8GG4Constrained Epinephrine8GG4-β2-Constrained Epinephrine-GTP-Gs/β1/γ2
61.54Single8GG6Constrained Epinephrine8GG6-β2-Constrained Epinephrine-GTP-Gs/β1/γ2
61.54Single8GG9Constrained Epinephrine8GG9-β2-Constrained Epinephrine-GTP-Gs/β1/γ2
61.54Single8GGIConstrained Epinephrine8GGI-β2-Constrained Epinephrine
61.54Single8GGJConstrained Epinephrine8GGJ-β2-Constrained Epinephrine
61.54Single8GGKConstrained Epinephrine8GGK-β2-Constrained Epinephrine
61.54Single8GGNConstrained Epinephrine8GGN-β2-Constrained Epinephrine
61.54Single8GGOConstrained Epinephrine8GGO-β2-Constrained Epinephrine
61.54Single8GGUConstrained Epinephrine8GGU-β2-Constrained Epinephrine
61.54Single8IRTRotigotine8IRT-D3-Rotigotine-Gi1/β1/γ2
61.54Single8JJOAlprenolol8JJO-β2-Alprenolol
61.54Single8JLJT1AM8JLJ-TA1-T1AM-chim(NtGi1-Gs)/β1/γ2
61.54Single8JLZST19368JLZ-5-HT6-ST1936-Gs/β1/γ2
61.54Single8JXRLSD8JXR-D1-LSD
61.54Single8UH3Setiptiline8UH3-5-HT1E-Setiptiline-Gi1/β1/γ1
61.54Single8UNQConstrained Epinephrine8UNQ-β2-Constrained Epinephrine-GTP-Gs/β1/γ2
61.54Single8UNVConstrained Epinephrine8UNV-β2-Constrained Epinephrine-GTP-Gs/β1/γ2
61.54Single8UNYConstrained Epinephrine8UNY-β2-Constrained Epinephrine-GTP-Gs/β1/γ2
61.54Single8UNZConstrained Epinephrine8UNZ-β2-Constrained Epinephrine-GTP-Gs/β1/γ2
61.54Single8UO2Constrained Epinephrine8UO2-β2-Constrained Epinephrine-GTP-Gs/β1/γ2
61.54Single8VVGGB188VVG-κ-GB18-Gi1/β1/γ2
61.54Single8W87METH8W87-TA1-METH-chim(NtGi1L-Gs)/β1/γ2
61.54Single8WC7ZH86678WC7-TA1-ZH8667-chim(NtGi1-Gs)/β1/γ2
61.54Single8Y71A1D6F8Y71-δ-A1D6F-BMS986187-Gi1/β1/γ2
61.54Single8ZSSRO52633978ZSS-TA1-RO5263397-chim(NtGi1-Gs)/β1/γ2
61.54Single9CHXCarazolol9CHX-β2-Carazolol
61.54Single9JEAAtropine9JEA-M1-Atropine
61.54Single9PXWNaloxone9PXW-μ-Naloxone-GDPβS-Gi1/β1/γ2
61.54Single9VMYTMU41429VMY-5-HT1A-TMU4142-Go/β1/γ2
61.54Consensus5ht5_onOrthosteric Ligand5ht5a_on
61.54Consensus5ht5a_onOrthosteric Ligand7X5H-5-HT5A-5-CT-Gi1/β1/γ2 7UM6-5-HT5A-Lisuride-chim(NtGi1-Go)/β1/γ2 7UM7-5-HT5A-Methylergometrine-chim(NtGi1-Go)/β1/γ2
61.54Consensus5ht7_onOrthosteric Ligand7XTC-5-HT7-5-CT-Gs/β1/γ2
61.54Consensus5ht7_on_gpOrthosteric Ligand7XTC-5-HT7-5-CT-Gs/β1/γ2
61.54Consensusadrenergic_onOrthosteric Ligandalpha_on beta_on
61.54Consensusdop_offOrthosteric Ligand4EJ4-δ-Naltrindole
61.54Consensusdopamine_onOrthosteric Ligandd2_on d1_on d3_on d4_on d5_on
61.54Consensusdopamine_on_gpOrthosteric Ligandd2_on_gp d1_on_gp d3_on_gp d4_on_gp d5_on_gp
61.54Consensusgq_amineOrthosteric Ligandgq_muscarinic gq_histamine
61.54Consensusgs_trace-amineOrthosteric Ligand8W88-TA1-SEP-363856-Gs/β1/γ2 8JLJ-TA1-T1AM-chim(NtGi1-Gs)/β1/γ2 8JLO-TA1-Ulotaront-Gs/β1/γ2 8WC4-TA1-ZH8651-chim(NtGi1-Gs)/β1/γ2 8WC7-TA1-ZH8667-chim(NtGi1-Gs)/β1/γ2 8JLR-TA1-A77636-chim(NtGi1-Gs)/β1/γ2 8JSO-TA1-AMPH-chim(NtGi1-Gs)/β1/γ2 8W87-TA1-METH-chim(NtGi1L-Gs)/β1/γ2 8W89-TA1-2-Phenylethylamine-chim(NtGi1L-Gs)/β1/γ2 8JLP-TA1-Ralmitaront-Gs/β1/γ2 8W8A-TA1-RO5256390-chim(NtGi1L-Gs)/β1/γ2
60.00Single4AMIBucindolol4AMI-β1-Bucindolol
60.00Single5CXVTiotropium5CXV-M1-Tiotropium
60.00Single6H7OCyanopindolol6H7O-β1-Cyanopindolol
60.00Single6OY9All-trans-Retinal6OY9-Rhodopsin-All-trans-Retinal-Gt/β1/γ1
60.00Single7YITNalfurafine7YIT-κ-Nalfurafine
60.00Single8E9W2-Deoxycytidine8E9W-M3-2-Deoxycytidine-chim(NtGi2L-Gs-CtGq)/β1/γ2
60.00Single8FYTLSD8FYT-5-HT1A-LSD-PtdIns4P-Gi1/β1/γ1
60.00Single8IWM2-Phenylethylamine8IWM-TAA9-2-Phenylethylamine
60.00Single9KVG5-MeO-DMT9KVG-5-HT1A-5-MeO-DMT-PtdIns4P-Gi1/β1/γ2
60.00Single9MQLIsoquinuclidine9MQL-κ-Isoquinuclidine
60.00Single9V6ONalfurafine9V6O-κ-Nalfurafine-Gi1/β1/γ2
60.00Consensusd2_on_gpOrthosteric Ligand7JVR-D2-Bromoergocryptine-Gi1/β1/γ2 8IRS-D2-Rotigotine-Gi1/β1/γ2
60.00Consensusgs_histamineOrthosteric Ligand8POK-H2-Histamine-Gs/β1/γ2
60.00Consensush2_onOrthosteric Ligand8POK-H2-Histamine-Gs/β1/γ2
60.00Consensusm1_offOrthosteric Ligand5CXV-M1-Tiotropium
60.00Consensusmop_onOrthosteric Ligand8F7R-μ-Endomorphin-Gi1/β1/γ2 8EF5-μ-Fentanyl-Gi1/β1/γ2 7SCG-μ-FH210-Gi1/β1/γ2 7T2H-μ-Lofentanil-Gi1/β1/γ2 7T2G-μ-Mitragynine Pseudoindoxyl-Gi1/β1/γ2 8EF6-μ-Morphine-Gi1/β1/γ2 8EFB-μ-Oliceridine-Gi1/β1/γ2 7U2L-μ-C5-guano-Gi1/β1/γ2 8EFO-μ-PZM21-Gi1/β1/γ2 8EFL-μ-SR17018-Gi1/β1/γ2 8F7Q-μ-β-Endorphin-Gi1/β1/γ2 7U2K-μ-C6-guano-Gi1/β1/γ2 8EFQ-μ-DAMGO-Gi1/β1/γ2
60.00Consensusmop_on_gpOrthosteric Ligand8F7R-μ-Endomorphin-Gi1/β1/γ2 8EF5-μ-Fentanyl-Gi1/β1/γ2 7SCG-μ-FH210-Gi1/β1/γ2 7T2H-μ-Lofentanil-Gi1/β1/γ2 7T2G-μ-Mitragynine Pseudoindoxyl-Gi1/β1/γ2 8EF6-μ-Morphine-Gi1/β1/γ2 8EFB-μ-Oliceridine-Gi1/β1/γ2 7U2L-μ-C5-guano-Gi1/β1/γ2 8EFO-μ-PZM21-Gi1/β1/γ2 8EFL-μ-SR17018-Gi1/β1/γ2 8F7Q-μ-β-Endorphin-Gi1/β1/γ2 7U2K-μ-C6-guano-Gi1/β1/γ2 8EFQ-μ-DAMGO-Gi1/β1/γ2
60.00Consensusnk1_offOrthosteric Ligand6HLP-NK1-Netupitant 6HLO-NK1-Aprepitant 6HLL-NK1-CP99994 6E59-NK1-L-760735
60.00Consensusopioid_offOrthosteric Ligandmop_off nop_off dop_off kop_off
58.82Single8FYLVilazodone8FYL-5-HT1A-Vilazodone-PtdIns4P-Gi1/β1/γ1
58.33Single1GZM11-cis-Retinal1GZM-Rhodopsin-11-cis-Retinal
58.33Single3C9L11-cis-Retinal3C9L-Rhodopsin-11-cis-Retinal
58.33Single6B73MP11046B73-κ-MP1104
58.33Single6KUYPubChem 1457046436KUY-α2a-PubChem 145704643
58.33Single7T6STC-FPR 437T6S-FPR2-ALX-TC-FPR 43-Gi1/β1/γ2
58.33Single7X5H5-CT7X5H-5-HT5A-5-CT-Gi1/β1/γ2
58.33Single7YM8Oxymetazoline7YM8-Alpha1A-Oxymetazoline-chim(Gs-CtGq)
58.33Single7YMHNorepinephrine7YMH-Alpha1A-Norepinephrine-chim(Gs-CtGq)
58.33Single8GGAConstrained Epinephrine8GGA-β2-Constrained Epinephrine-GTP-Gs/β1/γ2
58.33Single8GGRConstrained Epinephrine8GGR-β2-Constrained Epinephrine
58.33Single8GGZConstrained Epinephrine8GGZ-β2-Constrained Epinephrine
58.33Single8GH0Constrained Epinephrine8GH0-β2-Constrained Epinephrine
58.33Single8JSOAMPH8JSO-TA1-AMPH-chim(NtGi1-Gs)/β1/γ2
58.33Single8UNXConstrained Epinephrine8UNX-β2-Constrained Epinephrine-GTP-Gs/β1/γ2
58.33Single8WC3SEP-3638568WC3-TA1-SEP-363856-chim(NtGi1-Gs)/β1/γ2
58.33Single8WC4ZH86518WC4-TA1-ZH8651-chim(NtGi1-Gs)/β1/γ2
58.33Single8WCA2-Phenylethylamine8WCA-TA1-2-Phenylethylamine-chim(NtGi1-Gs)/β1/γ2
58.33Single9LL9DOI9LL9-5-HT2A-DOI-chim(NtGi1L-Gs-CtGq)/β1/γ2
58.33Single9LRBHistamine9LRB-H1-Histamine-Gs/β1/γ2
58.33Consensus5ht_onOrthosteric Ligand5ht1_on 5ht2_on 5ht4_on 5ht5_on 5ht6_on 5ht7_on
58.33Consensusalpha2_offOrthosteric Ligandalpha2c_off
58.33Consensusgq_histamineOrthosteric Ligand7DFL-H1-Histamine-chim(NtGi1L-Gq)/β1/γ2
58.33Consensusgs_5htOrthosteric Ligand7XTC-5-HT7-5-CT-Gs/β1/γ2 7XTB-5-HT6-Serotonin-Gs/β1/γ2 8JLZ-5-HT6-ST1936-Gs/β1/γ2 7XT8-5-HT4-Serotonin-Gs/β1/γ2
58.33Consensush1_on_gpOrthosteric Ligand7DFL-H1-Histamine-chim(NtGi1L-Gq)/β1/γ2
58.33Consensusrhodopsin_offOrthosteric Ligand1U19-Rhodopsin-11-cis-Retinal 2PED-Rhodopsin-9-cis-Retinal 5TE5-Rhodopsin-20-Methanoretinal
58.33Consensussensory_offonOrthosteric Ligandsensory_off sensory_on
58.33Consensussensory_offon_gpOrthosteric Ligandsensory_on_gp sensory_on
57.14Single5C1MBU725C1M-μ-BU72
57.14Single5JQHCarazolol5JQH-β2-Carazolol
57.14Single6HLPNetupitant6HLP-NK1-Netupitant
57.14Single6KUWPubChem 572132346KUW-α2c-PubChem 57213234
57.14Single6PS3Carvedilol6PS3-β2-Carvedilol
57.14Single6PS6Timolol6PS6-β2-Timolol
57.14Single7BVQCarazolol7BVQ-β1-Carazolol
57.14Single7S0FIsoprenaline7S0F-β1-Isoprenaline-Gi1/β1/γ2
57.14Single7WC6LSD7WC6-5-HT2A-LSD
57.14Single7XK9Constrained Isoproterenol7XK9-β2-Constrained Isoproterenol-Na
57.14Single7XKAConstrained Epinephrine7XKA-β2-Constrained Epinephrine
57.14Single8DZRGR89,6968DZR-κ-GR89,696-chim(NtGi2-Gt3)/β1/γ2
57.14Single8GDZConstrained Epinephrine8GDZ-β2-Constrained Epinephrine-Gs/β1/γ2
57.14Single8GEBConstrained Epinephrine8GEB-β2-Constrained Epinephrine-Gs/β1/γ2
57.14Single8GEGConstrained Epinephrine8GEG-β2-Constrained Epinephrine-Gs/β1/γ2
57.14Single8GGBConstrained Epinephrine8GGB-β2-Constrained Epinephrine-GTP-Gs/β1/γ2
57.14Single8UNNConstrained Epinephrine8UNN-β2-Constrained Epinephrine-GTP-Gs/β1/γ2
57.14Single8UNPConstrained Epinephrine8UNP-β2-Constrained Epinephrine-GTP-Gs/β1/γ2
57.14Single8ZMFPubChem 1719206738ZMF-5-HT2C-PubChem 171920673
57.14Single9ARYSerotonin9ARY-5-HT2A-Serotonin-chim(NtGi1-Gs-CtGq)/β1/γ2
57.14Single9K07DSO-5a9K07-BB3-DSO-5a-chim(NtGi2L-Gs-CtGq)/β1/γ2
57.14Consensusadrenergic_offOrthosteric Ligandalpha_off beta_off
57.14Consensusadrenergic_on_gpOrthosteric Ligandalpha_on_gp beta_on_gp
57.14Consensusalpha2c_offOrthosteric Ligand6KUW-α2c-PubChem 57213234
57.14Consensusalpha_offOrthosteric Ligandalpha1_off alpha2_off
57.14Consensusd4_onOrthosteric Ligand8IRU-D4-Rotigotine-chim(NtGi1-Gs-CtGi1)/β1/γ2
57.14Consensusgs_amineOrthosteric Ligandgs_5ht gs_adrenergic gs_dopamine gs_histamine gs_trace-amine
57.14Consensush1_offOrthosteric Ligand8X63-H1-Mepyramine 3RZE-H1-Cidoxepin 8X5Y-H1-Astemizole
57.14Consensusm3_onOrthosteric Ligand8E9Z-M3-Iperoxo-chim(NtGi2L-Gs-CtGq)/β1/γ2 8E9W-M3-2-Deoxycytidine-chim(NtGi2L-Gs-CtGq)/β1/γ2 8E9Y-M3-Clozapine-N-oxide-chim(NtGi2L-Gs-CtGq)/β1/γ2
57.14Consensusm3_on_gpOrthosteric Ligand8E9Z-M3-Iperoxo-chim(NtGi2L-Gs-CtGq)/β1/γ2 8E9W-M3-2-Deoxycytidine-chim(NtGi2L-Gs-CtGq)/β1/γ2 8E9Y-M3-Clozapine-N-oxide-chim(NtGi2L-Gs-CtGq)/β1/γ2
57.14Consensusta1_onOrthosteric Ligand8W87-TA1-METH-chim(NtGi1L-Gs)/β1/γ2 8W89-TA1-2-Phenylethylamine-chim(NtGi1L-Gs)/β1/γ2 8JLP-TA1-Ralmitaront-Gs/β1/γ2 8W8A-TA1-RO5256390-chim(NtGi1L-Gs)/β1/γ2 8W88-TA1-SEP-363856-Gs/β1/γ2 8JLO-TA1-Ulotaront-Gs/β1/γ2 8JLR-TA1-A77636-chim(NtGi1-Gs)/β1/γ2 8JSO-TA1-AMPH-chim(NtGi1-Gs)/β1/γ2 8ZSP-TA1-LSD-chim(NtGi1L-Gs)/β1/γ2
57.14Consensustrace-amine_onOrthosteric Ligandta1_on
56.25Single2YCZIodocyanopindolol2YCZ-β1-Iodocyanopindolol
56.25Single4BVNCyanopindolol4BVN-β1-Cyanopindolol-Na
56.25Single5X93K-87945X93-ETB-K-8794
56.25Single6BQHRitanserin6BQH-5-HT2C-Ritanserin
56.25Single7SK8CCX6627SK8-ACKR3-CXCL12-CCX662
56.25Single9CGJC6-Quino9CGJ-δ-C6-Quino-Gi1/β1/γ2
56.25Consensus5ht2c_offOrthosteric Ligand6BQH-5-HT2C-Ritanserin
56.25Consensusendothelin_offOrthosteric Ligandetb_off
56.25Consensusetb_offOrthosteric Ligand5X93-ETB-K-8794 5XPR-ETB-Bosentan 6K1Q-ETB-IRL2500
54.55Single3PQRAll-trans-Retinal3PQR-Rhodopsin-All-trans-Retinal-Gt(CT)
54.55Single6FUFAll-trans-Retinal6FUF-Rhodopsin-All-trans-Retinal-Go
54.55Single7EJKOxymetazoline7EJK-α2a-Oxymetazoline-Go/β1/γ2
54.55Single7F23Dopamine7F23-D1-Dopamine-GDP-Gs/β1/γ2
54.55Single8IW72-Phenylethylamine8IW7-TAA9-2-Phenylethylamine-chim(NtGi1-Gs)/β1/γ2
54.55Single8WC62-Phenylethylamine8WC6-TA1-2-Phenylethylamine-chim(NtGi1-Gs)/β1/γ2
54.55Single8WC9ZH86518WC9-TA1-ZH8651-chim(NtGi1-Gs-CtGq)/β1/γ2
54.55Single9LL7DOI9LL7-5-HT2A-DOI-Gi1/β1/γ2
54.55Consensusopsins_on_gpOrthosteric Ligandrhodopsin_on_gp opsin1lw_on_gp
54.55Consensusrhodopsin_onOrthosteric Ligand6OYA-Rhodopsin-All-trans-Retinal-Gt/β1/γ1
54.55Consensussensory_on_gpOrthosteric Ligandopsins_on_gp
53.85Single1F8811-cis-Retinal1F88-Rhodopsin-11-cis-Retinal
53.85Single3OAX11-cis-Retinal3OAX-Rhodopsin-11-cis-Retinal
53.85Single4MQTIperoxo4MQT-M2-Iperoxo-LY2119620
53.85Single6A94Zotepine6A94-5-HT2A-Zotepine
53.85Single6PS5Propranolol6PS5-β2-Propranolol
53.85Single6TPGEMPA6TPG-OX2-EMPA
53.85Single6WH4Methiothepin6WH4-5-HT2A-Methiothepin
53.85Single6WJCAtropine6WJC-M1-Atropine-Muscarinic toxin 7
53.85Single7CKWFenoldopam7CKW-D1-Fenoldopam-Gs/β1/γ2
53.85Single7DHISalbutamol7DHI-β2-Salbutamol-Gs/β1/γ2
53.85Single7ZBC11-cis-Retinal7ZBC-Rhodopsin-11-cis-Retinal
53.85Single7ZBE11-cis-Retinal7ZBE-Rhodopsin-11-cis-Retinal
53.85Single8DPGPsilocin8DPG-5-HT2C-Psilocin-chim(NtGi2L-Gs-CtGq)/β1/γ2
53.85Single8GE1Constrained Epinephrine8GE1-β2-Constrained Epinephrine-Gs/β1/γ2
53.85Single8GE4Constrained Epinephrine8GE4-β2-Constrained Epinephrine-Gs/β1/γ2
53.85Single8GE5Constrained Epinephrine8GE5-β2-Constrained Epinephrine-Gs/β1/γ1
53.85Single8GE6Constrained Epinephrine8GE6-β2-Constrained Epinephrine-Gs/β1/γ2
53.85Single8GE7Constrained Epinephrine8GE7-β2-Constrained Epinephrine-Gs/β1/γ2
53.85Single8GE8Constrained Epinephrine8GE8-β2-Constrained Epinephrine-Gs/β1/γ2
53.85Single8GEDConstrained Epinephrine8GED-β2-Constrained Epinephrine-Gs/β1/γ2
53.85Single8GEFConstrained Epinephrine8GEF-β2-Constrained Epinephrine-Gs/β1/γ2
53.85Single8GG5Constrained Epinephrine8GG5-β2-Constrained Epinephrine-GTP-Gs/β1/γ2
53.85Single8GG7Constrained Epinephrine8GG7-β2-Constrained Epinephrine-GTP-Gs/β1/γ2
53.85Single8GGLConstrained Epinephrine8GGL-β2-Constrained Epinephrine
53.85Single8GGMConstrained Epinephrine8GGM-β2-Constrained Epinephrine
53.85Single8GGPConstrained Epinephrine8GGP-β2-Constrained Epinephrine
53.85Single8GGSConstrained Epinephrine8GGS-β2-Constrained Epinephrine
53.85Single8GGTConstrained Epinephrine8GGT-β2-Constrained Epinephrine
53.85Single8GGVConstrained Epinephrine8GGV-β2-Constrained Epinephrine
53.85Single8JLKUlotaront8JLK-TA1-Ulotaront-chim(NtGi1-Gs)/β1/γ2
53.85Single8JLNT1AM8JLN-TA1-T1AM-Gs/β1/γ2
53.85Single8PM2DMCHA8PM2-TA7-DMCHA-Gs/β1/γ2
53.85Single8UHBRO52563908UHB-TA1-RO5256390-Gs/β1/γ2
53.85Single8UNLConstrained Epinephrine8UNL-β2-Constrained Epinephrine-GTP-Gs/β1/γ2
53.85Single8UNMConstrained Epinephrine8UNM-β2-Constrained Epinephrine-GTP-Gs/β1/γ2
53.85Single8UNOConstrained Epinephrine8UNO-β2-Constrained Epinephrine-GTP-Gs/β1/γ2
53.85Single8UNWConstrained Epinephrine8UNW-β2-Constrained Epinephrine-GTP-Gs/β1/γ2
53.85Single8UO0Constrained Epinephrine8UO0-β2-Constrained Epinephrine-GTP-Gs/β1/γ2
53.85Single8V6UPubChem 1713924568V6U-5-HT2A-PubChem 171392456-chim(NtGi2-Gs-CtGq)/β1/γ2
53.85Single8W88SEP-3638568W88-TA1-SEP-363856-Gs/β1/γ2
53.85Single8Y01All-trans-Retinal8Y01-Opsin1MW-All-trans-Retinal-Gi1/β1/γ2
53.85Single8Y53MK50468Y53-BB3-MK5046-chim(NtGi1-Gs-CtGq)/β1/γ2
53.85Single8ZBWQuin-C18ZBW-FPR2-ALX-Quin-C1-Gi2/β1/γ2
53.85Single8ZMGPimavanserin8ZMG-5-HT2A-Pimavanserin
53.85Single9ARXSerotonin9ARX-5-HT2A-Serotonin
53.85Single9AS3LSD9AS3-5-HT2A-LSD
53.85Single9AS4LSD9AS4-5-HT2A-LSD-chim(NtGi1-Gs-CtGq)/β1/γ2
53.85Single9AS5Mescaline9AS5-5-HT2A-Mescaline
53.85Single9AS6Mescaline9AS6-5-HT2A-Mescaline-chim(NtGi1-Gs-CtGq)/β1/γ2
53.85Single9EPQ11,20-Ethanoretinal9EPQ-Rhodopsin-11,20-Ethanoretinal-chim(Gi1-CtGq)/β1/γ2
53.85Single9L84Epinephrine9L84-β1-Epinephrine-Atazanavir-Gs/β1/γ2
53.85Single9ODJMitragynine Pseudoindoxyl9ODJ-μ-Mitragynine Pseudoindoxyl-GTP; Mg-Gi1/β1/γ2
53.85Single9PXXNaloxone9PXX-μ-Naloxone-GDPβS-Gi1/β1/γ2
53.85Single9PY2Loperamide9PY2-μ-Loperamide-GDPβS-Gi1/β1/γ2
53.85Consensus5ht_on_gpOrthosteric Ligand5ht1_on_gp 5ht2_on_gp 5ht4_on_gp 5ht5_on_gp 5ht6_on_gp 5ht7_on_gp
53.85Consensusopsins_offOrthosteric Ligandrhodopsin_off
53.85Consensussensory_offOrthosteric Ligandopsins_off
53.33Single5ZKBAF-DX 3845ZKB-M2-AF-DX 384
53.33Single6H7JIsoprenaline6H7J-β1-Isoprenaline
53.33Single6N48BI1671076N48-β2-BI167107-PubChem 138454256
53.33Single6TQ7SB-3348676TQ7-OX1-SB-334867
53.33Single7EW4CYM-55417EW4-S1P3-CYM-5541-Gi1/β1/γ2
53.33Single7JJOIsoprenaline7JJO-β1-Isoprenaline-Gs/β1/γ2
53.33Single7TRQIperoxo7TRQ-M4-Iperoxo-VU0467154-Gi1/β1/γ2
53.33Single7U2LC5-guano7U2L-μ-C5-guano-Gi1/β1/γ2
53.33Single7XY7NECA7XY7-A2B-NECA-chim(NtGi1-Gs)/β1/γ2
53.33Single8DZPmomSalB8DZP-κ-momSalB-Gi1/β1/γ2
53.33Single8IRURotigotine8IRU-D4-Rotigotine-chim(NtGi1-Gs-CtGi1)/β1/γ2
53.33Single8IRVRotigotine8IRV-D5-Rotigotine-chim(NtGi1-Gs)/β1/γ2
53.33Single8JXVClozapine8JXV-H4-Clozapine-Gi1/β1/γ2
53.33Single8JXXClobenpropit8JXX-H4-Clobenpropit-Gi1/β1/γ2
53.33Single8T1VPubChem 1183102098T1V-GPR6-PubChem 118310209-Na
53.33Single8VVEnorBNI8VVE-κ-norBNI-Gi1/β1/γ2
53.33Single8XVLZibotentan8XVL-ETA-Zibotentan
53.33Single9AS9RS130-1809AS9-5-HT2A-RS130-180
53.33Single9ASARS130-1809ASA-5-HT2A-RS130-180-chim(NtGi1-Gs-CtGq)/β1/γ2
53.33Consensusbeta2_onOrthosteric Ligand7DHI-β2-Salbutamol-Gs/β1/γ2 6NI3-β2-BI167107-Gs/β1/γ2
53.33Consensusbeta2_on_gpOrthosteric Ligand7DHI-β2-Salbutamol-Gs/β1/γ2 6NI3-β2-BI167107-Gs/β1/γ2
53.33Consensusd1_on_gpOrthosteric Ligand7F0T-D1-Dopamine-Gs/β1/γ2 7CKY-D1-PW0464-Gs/β1/γ2 8IRR-D1-Rotigotine-Gs/β1/γ2 7JV5-D1-SKF81297-Gs/β1/γ2 7JVP-D1-SKF83959-Gs/β1/γ2 7X2D-D1-Tavapadon-Gs/β1/γ2 7CKX-D1-A77636-Gs/β1/γ2 7JVQ-D1-Apomorphine-Gs/β1/γ2 7CKW-D1-Fenoldopam-Gs/β1/γ2
53.33Consensusd4_on_gpOrthosteric Ligand8IRU-D4-Rotigotine-chim(NtGi1-Gs-CtGi1)/β1/γ2
53.33Consensusd5_on_gpOrthosteric Ligand8IRV-D5-Rotigotine-chim(NtGi1-Gs)/β1/γ2
53.33Consensusgi_dopamineOrthosteric Ligand7JVR-D2-Bromoergocryptine-Gi1/β1/γ2 7CMV-D3-PD128907-Gi1/β1/γ2 7CMU-D3-Pramipexole-Gi1/β1/γ2 8IRS-D2-Rotigotine-Gi1/β1/γ2 8IRT-D3-Rotigotine-Gi1/β1/γ2
53.33Consensusgs_dopamineOrthosteric Ligand7F0T-D1-Dopamine-Gs/β1/γ2 7CKW-D1-Fenoldopam-Gs/β1/γ2 7CKY-D1-PW0464-Gs/β1/γ2 8IRV-D5-Rotigotine-chim(NtGi1-Gs)/β1/γ2 8IRR-D1-Rotigotine-Gs/β1/γ2 7JV5-D1-SKF81297-Gs/β1/γ2 7JVP-D1-SKF83959-Gs/β1/γ2 7X2D-D1-Tavapadon-Gs/β1/γ2 7CKX-D1-A77636-Gs/β1/γ2 7JVQ-D1-Apomorphine-Gs/β1/γ2
53.33Consensush4_on_gpOrthosteric Ligand8HN8-H4-Histamine-Gi1/β1/γ2 8HOC-H4-Imetit-Gi1/β1/γ2 8JXV-H4-Clozapine-Gi1/β1/γ2 8JXW-H4-VUF6884-Gi1/β1/γ2 8JXX-H4-Clobenpropit-Gi1/β1/γ2
53.33Consensusm3_offOrthosteric Ligand4U15-M3-Tiotropium 4U16-M3-N-methyl-Scopolamine 5ZHP-M3-PubChem 134828589
53.33Consensusmuscarinic_offOrthosteric Ligandm2_off m3_off m4_off m5_off m1_off
53.33Consensustachykinin_offOrthosteric Ligandnk1_off
52.94Single3NY9PubChem 9131033NY9-β2-PubChem 913103
52.94Single4UG2CGS216804UG2-A2A-CGS21680
52.94Single6G79Donitriptan6G79-5-HT1B-Donitriptan-Go/β1/γ2
52.94Single6PT3DPI-2876PT3-δ-DPI-287
52.94Single7SK9CCX6627SK9-ACKR3-CCX662
52.94Single8JLRA776368JLR-TA1-A77636-chim(NtGi1-Gs)/β1/γ2
52.94Single8X5YAstemizole8X5Y-H1-Astemizole
52.94Single9CGKC5-Quino9CGK-δ-C5-Quino-Gi1/β1/γ2
50.00Single1L9H11-cis-Retinal1L9H-Rhodopsin-11-cis-Retinal
50.00Single2VT4Cyanopindolol2VT4-β1-Cyanopindolol
50.00Single2Y04Salbutamol2Y04-β1-Salbutamol
50.00Single2YCYCyanopindolol2YCY-β1-Cyanopindolol
50.00Single3PXOAll-trans-Retinal3PXO-Rhodopsin-All-trans-Retinal
50.00Single4AMJCarvedilol4AMJ-β1-Carvedilol
50.00Single4IARErgotamine4IAR-5-HT1B-Ergotamine
50.00Single4LDEBI1671074LDE-β2-BI167107
50.00Single4MQSIperoxo4MQS-M2-Iperoxo
50.00Single4PXFOctyl-Beta-D-Glucopyranoside4PXF-Rhodopsin-Octyl-β-D-Glucopyranoside-Arrestin1 Finger Loop
50.00Single4RWADIPP-NH24RWA-δ-DIPP-NH2
50.00Single4U14Tiotropium4U14-M3-Tiotropium
50.00Single4U16N-methyl-Scopolamine4U16-M3-N-methyl-Scopolamine
50.00Single5DYSAll-trans-Retinal5DYS-Rhodopsin-All-trans-Retinal
50.00Single5F8UCyanopindolol5F8U-β1-Cyanopindolol
50.00Single5YC8N-methyl-Scopolamine5YC8-M2-N-methyl-Scopolamine
50.00Single5ZK8N-methyl-Scopolamine5ZK8-M2-N-methyl-Scopolamine
50.00Single5ZKCN-methyl-Scopolamine5ZKC-M2-N-methyl-Scopolamine
50.00Single6DRYMethylergometrine6DRY-5-HT2B-Methylergometrine
50.00Single6DRZMethysergide6DRZ-5-HT2B-Methysergide
50.00Single6H7MSalbutamol6H7M-β1-Salbutamol
50.00Single6H7NXamoterol6H7N-β1-Xamoterol
50.00Single6PRZAlprenolol6PRZ-β2-Alprenolol
50.00Single6PS1Timolol6PS1-β2-Timolol
50.00Single6VMSBromoergocryptine6VMS-D2-Bromoergocryptine-Gi1/β1/γ2
50.00Single6WHADB139486WHA-5-HT2A-DB13948-chim(NtGi2L-Gs-CtGq)/β1/γ2
50.00Single7DB6Ramelteon7DB6-MT1-Ramelteon-Gi1/β1/γ2
50.00Single7JNIOlodanrigan7JNI-AT2-Olodanrigan
50.00Single7JOZPubChem 752020227JOZ-D1-PubChem 75202022-Gs/β1/γ2
50.00Single7SCGFH2107SCG-μ-FH210-Gi1/β1/γ2
50.00Single7SRQLSD7SRQ-5-HT2B-LSD
50.00Single7T2GMitragynine Pseudoindoxyl7T2G-μ-Mitragynine Pseudoindoxyl-Gi1/β1/γ2
50.00Single7TRPIperoxo7TRP-M4-Iperoxo-LY2033298-Gi1/β1/γ2
50.00Single7V68Iperoxo7V68-M4-Iperoxo-LY2119620-Gi1/β1/γ2
50.00Single7WC7Lisuride7WC7-5-HT2A-Lisuride
50.00Single7WVWfMYFINILTL7WVW-FPR2-ALX-fMYFINILTL-Gi2/β1/γ2
50.00Single7XMTJ-21567XMT-SST4-J-2156-Gi1/β1/γ2
50.00Single7XT9Serotonin7XT9-5-HT4-Serotonin-Gs/β1/γ2
50.00Single7YMJTamsulosin7YMJ-Alpha1A-Tamsulosin
50.00Single7YS6Serotonin7YS6-5-HT6-Serotonin-chim(NtGi1-Gs)/β1/γ2
50.00Single8GE9Constrained Epinephrine8GE9-β2-Constrained Epinephrine-Gs/β1/γ2
50.00Single8GEHConstrained Epinephrine8GEH-β2-Constrained Epinephrine-Gs/β1/γ2
50.00Single8GGYConstrained Epinephrine8GGY-β2-Constrained Epinephrine
50.00Single8JD0NAM5638JD0-mGlu2; mGlu3-Glutamate-NAM563
50.00Single8JJ8Arformoterol8JJ8-β2-Arformoterol
50.00Single8PJKST1718PJK-5-HT1A-ST171-Gi1/β1/γ1
50.00Single8T1WCVN4248T1W-GPR6-CVN424
50.00Single8UNRConstrained Epinephrine8UNR-β2-Constrained Epinephrine-GTP-Gs/β1/γ2
50.00Single8UNUConstrained Epinephrine8UNU-β2-Constrained Epinephrine-GTP-Gs/β1/γ2
50.00Single8W8ARO52563908W8A-TA1-RO5256390-chim(NtGi1L-Gs)/β1/γ2
50.00Single8WDTphotoNECA8WDT-A2A-photoNECA
50.00Single8X63Mepyramine8X63-H1-Mepyramine
50.00Single8YN2Histamine8YN2-H1-Histamine-chim(NtGi1L-Gs-CtGq)/β1/γ2
50.00Single8ZSPLSD8ZSP-TA1-LSD-chim(NtGi1L-Gs)/β1/γ2
50.00Single8ZSVRO52633978ZSV-TA1-RO5263397-chim(NtGi1-Gs)/β1/γ2
50.00Single9AS1DMT9AS1-5-HT2A-DMT
50.00Single9AS2DMT9AS2-5-HT2A-DMT-chim(NtGi1-Gs-CtGq)/β1/γ2
50.00Single9EBIPiclidenoson9EBI-A3A-Piclidenoson-chim(NtGi1L-Gs-CtGi1)/β1/γ2
50.00Single9EK0Iperoxo9EK0-M5-Iperoxo-chim(NtGi1-Gs-CtGq)/β1/γ2
50.00Single9IJEEpinephrine9IJE-β3-Epinephrine-chim(NtGi1-Gs)/β1/γ2
50.00Single9L42Histamine9L42-H4-Histamine-Gi1/β1/γ2
50.00Single9U9VMETH9U9V-β2-METH-Gs/β1/γ2
50.00Single9UAZAtropine9UAZ-M1-Atropine
50.00Consensus5ht1a_onOrthosteric Ligand8FYT-5-HT1A-LSD-PtdIns4P-Gi1/β1/γ1 7E2Y-5-HT1A-Serotonin-PtdIns4P-Gi1/β1/γ2 7E2Z-5-HT1A-Aripiprazole-PtdIns4P-Gi1/β1/γ2 8FYX-5-HT1A-Buspirone-PtdIns4P-Gi1/β1/γ1 8JSP-5-HT1A-Ulotaront-Gi1/β1/γ2 8JT6-5-HT1A-(R)-IHCH-7179-PtdIns4P-Gi1/β1/γ2 8FY8-5-HT1A-5-MeO-DMT-PtdIns4P-Gi1/β1/γ1 8FYE-5-HT1A-4-F,5-MeO-PyrT-PtdIns4P-Gi1/β1/γ1 8FYL-5-HT1A-Vilazodone-PtdIns4P-Gi1/β1/γ1
50.00Consensus5ht1a_on_gpOrthosteric Ligand8FYT-5-HT1A-LSD-PtdIns4P-Gi1/β1/γ1 8FYX-5-HT1A-Buspirone-PtdIns4P-Gi1/β1/γ1 8JSP-5-HT1A-Ulotaront-Gi1/β1/γ2 8JT6-5-HT1A-(R)-IHCH-7179-PtdIns4P-Gi1/β1/γ2 7E2Y-5-HT1A-Serotonin-PtdIns4P-Gi1/β1/γ2 7E2Z-5-HT1A-Aripiprazole-PtdIns4P-Gi1/β1/γ2 8FY8-5-HT1A-5-MeO-DMT-PtdIns4P-Gi1/β1/γ1 8FYE-5-HT1A-4-F,5-MeO-PyrT-PtdIns4P-Gi1/β1/γ1 8FYL-5-HT1A-Vilazodone-PtdIns4P-Gi1/β1/γ1
50.00Consensus5ht2b_offOrthosteric Ligand6DRZ-5-HT2B-Methysergide
50.00Consensus5ht6_onOrthosteric Ligand7XTB-5-HT6-Serotonin-Gs/β1/γ2 8JLZ-5-HT6-ST1936-Gs/β1/γ2
50.00Consensus5ht6_on_gpOrthosteric Ligand7XTB-5-HT6-Serotonin-Gs/β1/γ2 8JLZ-5-HT6-ST1936-Gs/β1/γ2
50.00Consensusalpha1_offOrthosteric Ligandalpha1a_off
50.00Consensusalpha1a_offOrthosteric Ligand7YMJ-Alpha1A-Tamsulosin
50.00Consensusbeta_onOrthosteric Ligandbeta1_on beta2_on beta3_on
50.00Consensusbeta_on_gpOrthosteric Ligandbeta1_on_gp beta2_on_gp beta3_on_gp
50.00Consensusd5_onOrthosteric Ligand8IRV-D5-Rotigotine-chim(NtGi1-Gs)/β1/γ2
50.00Consensusgi_histamineOrthosteric Ligand8JXX-H4-Clobenpropit-Gi1/β1/γ2 8JXV-H4-Clozapine-Gi1/β1/γ2 8YUU-H3-Histamine-Gi1/β1/γ1 8HN8-H4-Histamine-Gi1/β1/γ2 8HOC-H4-Imetit-Gi1/β1/γ2 8JXW-H4-VUF6884-Gi1/β1/γ2
50.00Consensusgi_opioidOrthosteric Ligand8F7R-μ-Endomorphin-Gi1/β1/γ2 8EF5-μ-Fentanyl-Gi1/β1/γ2 7SCG-μ-FH210-Gi1/β1/γ2 7T2H-μ-Lofentanil-Gi1/β1/γ2 7T2G-μ-Mitragynine Pseudoindoxyl-Gi1/β1/γ2 8DZP-κ-momSalB-Gi1/β1/γ2 8EF6-μ-Morphine-Gi1/β1/γ2 8F7X-NOP-Nociceptin-Gi1/β1/γ2 8EFB-μ-Oliceridine-Gi1/β1/γ2 7U2L-μ-C5-guano-Gi1/β1/γ2 8EFO-μ-PZM21-Gi1/β1/γ2 8EFL-μ-SR17018-Gi1/β1/γ2 8F7Q-μ-β-Endorphin-Gi1/β1/γ2 7U2K-μ-C6-guano-Gi1/β1/γ2 8EFQ-μ-DAMGO-Gi1/β1/γ2 8F7S-δ-Deltorphin-Gi1/β1/γ2 8F7W-κ-Dynorphin-Gi1/β1/γ2
50.00Consensushistamine_offOrthosteric Ligandh1_off
50.00Consensusmop_offOrthosteric Ligand4DKL-μ-β-Funaltrexamine 8QOT-μ-Nanobody-E 7UL4-μ-Alvimopan
50.00Consensusmuscarinic_onOrthosteric Ligandm2_on m3_on m4_on m1_on
50.00Consensusmuscarinic_on_gpOrthosteric Ligandm2_on_gp m3_on_gp m4_on_gp m1_on_gp
47.37Consensuss1p3_on_gpOrthosteric Ligand7EW3-S1P3-S1P-Gi1/β1/γ2 7EW4-S1P3-CYM-5541-Gi1/β1/γ2 7EW2-S1P3-FTY720-P-Gi1/β1/γ2
47.06Single6BQGErgotamine6BQG-5-HT2C-Ergotamine
47.06Single6H7LDobutamine6H7L-β1-Dobutamine
47.06Single6IBLArformoterol6IBL-β1-Arformoterol
47.06Single6TKOArformoterol6TKO-β1-Arformoterol-Arrestin2
47.06Single7EVZCenerimod7EVZ-S1P1-Cenerimod-Gi1/β1/γ2
47.06Single7EW0Ozanimod7EW0-S1P1-Ozanimod-Gi1/β1/γ2
47.06Single7JVRBromoergocryptine7JVR-D2-Bromoergocryptine-Gi1/β1/γ2
47.06Single7SK7CCX6627SK7-ACKR3-CXCL12-CCX662
47.06Single7UM4AS26747237UM4-5-HT5A-AS2674723
47.06Single7VGY2-Iodomelatonin7VGY-MT1-2-Iodomelatonin-Gi1/β1/γ2
47.06Single7WVVfMLFII7WVV-FPR2-ALX-fMLFII-Gi2/β1/γ2
47.06Single7X2DTavapadon7X2D-D1-Tavapadon-Gs/β1/γ2
47.06Single7XJISolabegron7XJI-β3-Solabegron-Gs/β1/γ2
47.06Single8E0GBU728E0G-μ-BU72
47.06Single9AS02-bromo-LSD9AS0-5-HT2A-2-bromo-LSD-chim(NtGi1-Gs-CtGq)/β1/γ2
47.06Single9DYEBuspirone9DYE-5-HT1A-Buspirone-PtdIns4P-Go/β1/γ2
47.06Single9HYIDP819HYI-5-HT1A-DP81-Gi1/β1/γ2
47.06Single9WP9S1P9WP9-S1P3-S1P-chim(NtGi2L-Gs-CtGq)/β1/γ2
47.06Consensusbeta1_onOrthosteric Ligand8DCR-β1-Dobutamine-Gs/β1/γ2 7S0F-β1-Isoprenaline-Gi1/β1/γ2
47.06Consensusbeta1_on_gpOrthosteric Ligand8DCR-β1-Dobutamine-Gs/β1/γ2 7S0F-β1-Isoprenaline-Gi1/β1/γ2
47.06Consensusgi_s1pOrthosteric Ligand7VIE-S1P1-S1P-Gi1/β1/γ2 7EW3-S1P3-S1P-Gi1/β1/γ2 7EVY-S1P1-Siponimod-Gi1/β1/γ2 7EW1-S1P5-Siponimod-Gi1/β1/γ2 7VIF-S1P1-FTY720-P-Gi1/β1/γ2 7VIG-S1P1-CBP-307-Gi1/β1/γ2 7EVZ-S1P1-Cenerimod-Gi1/β1/γ2 7EW4-S1P3-CYM-5541-Gi1/β1/γ2 7EW2-S1P3-FTY720-P-Gi1/β1/γ2 7EW0-S1P1-Ozanimod-Gi1/β1/γ2 7EW7-S1P1-SEW2871-Gi1/β1/γ2
47.06Consensuskop_on_gpOrthosteric Ligand8F7W-κ-Dynorphin-Gi1/β1/γ2 8DZS-κ-GR89,696-chim(NtGi2-Gz)/β1/γ2 8DZP-κ-momSalB-Gi1/β1/γ2
46.67Single2Y03Isoprenaline2Y03-β1-Isoprenaline
46.67Single4RWDDIPP-NH24RWD-δ-DIPP-NH2-Na
46.67Single5TVNLSD5TVN-5-HT2B-LSD
46.67Single5WIUNemonapride5WIU-D4-Nemonapride
46.67Single5WIVNemonapride5WIV-D4-Nemonapride-Na
46.67Single5WQCEMPA5WQC-OX2-EMPA
46.67Single5XPRBosentan5XPR-ETB-Bosentan
46.67Single6E67BI1671076E67-β2-BI167107-Gs(CT)
46.67Single6ME82-Phenylmelatonin6ME8-MT2-2-Phenylmelatonin
46.67Single6OIKIperoxo6OIK-M2-Iperoxo-LY2119620-chim(NtGi1-Go)/β1/γ2
46.67Single7C61Ergotamine7C61-5-HT1B-Ergotamine
46.67Single7CKXA776367CKX-D1-A77636-Gs/β1/γ2
46.67Single7EUOfMLF7EUO-FPR1-ALX-fMLF-Gi1/β1/γ2
46.67Single7SBFPZM217SBF-μ-PZM21-Gi1/β1/γ2
46.67Single7TRKIperoxo7TRK-M4-Iperoxo-Gi1/β1/γ2
46.67Single8C9WEtrumadenant8C9W-A2A-Etrumadenant
46.67Single8DZQmomSalB8DZQ-κ-momSalB-Go/β1/γ2
46.67Single8E9ZIperoxo8E9Z-M3-Iperoxo-chim(NtGi2L-Gs-CtGq)/β1/γ2
46.67Single8EFBOliceridine8EFB-μ-Oliceridine-Gi1/β1/γ2
46.67Single8YH0NECA8YH0-A3A-NECA-Gi1/β1/γ2
46.67Single9ARZ2-bromo-LSD9ARZ-5-HT2A-2-bromo-LSD
46.67Single9EE8Adenosine9EE8-A2A-Adenosine-Gs/β1/γ2
46.67Single9F33FOB02-04A9F33-D3-FOB02-04A-Go/β1/γ2
46.67Single9F34FOB02-04A9F34-D3-FOB02-04A-Go/β1/γ2
46.67Single9I52A1IZU9I52-D1-A1IZU-Gs/β1/γ2
46.67Single9VJFBuspirone9VJF-5-HT1A-Buspirone-Gi3/β1/γ2
46.67Consensusd1_onOrthosteric Ligand7F0T-D1-Dopamine-Gs/β1/γ2 7CKY-D1-PW0464-Gs/β1/γ2 8IRR-D1-Rotigotine-Gs/β1/γ2 7JV5-D1-SKF81297-Gs/β1/γ2 7JVP-D1-SKF83959-Gs/β1/γ2 7X2D-D1-Tavapadon-Gs/β1/γ2 7CKX-D1-A77636-Gs/β1/γ2 7JVQ-D1-Apomorphine-Gs/β1/γ2 7CKW-D1-Fenoldopam-Gs/β1/γ2
46.67Consensusd2_onOrthosteric Ligand7JVR-D2-Bromoergocryptine-Gi1/β1/γ2 8IRS-D2-Rotigotine-Gi1/β1/γ2
46.67Consensusgq_muscarinicOrthosteric Ligand6OIJ-M1-Iperoxo-chim(NtGi1L-G11)/β1/γ2
46.67Consensusm1_onOrthosteric Ligand6OIJ-M1-Iperoxo-chim(NtGi1L-G11)/β1/γ2
46.67Consensusm2_offOrthosteric Ligand5ZKC-M2-N-methyl-Scopolamine 5ZK3-M2-3-quinuclidinyl-benzilate 5ZKB-M2-AF-DX 384
46.15Single6AKXA4R6AKX-CCR5-A4R
46.15Single6NWEOctyl-Beta-D-Glucopyranoside6NWE-Rhodopsin-Octyl-β-D-Glucopyranoside-Gt(CT)
46.15Single6OBAAlprenolol6OBA-β2-Alprenolol-GTPL11074
46.15Single6OYAAll-trans-Retinal6OYA-Rhodopsin-All-trans-Retinal-Gt/β1/γ1
46.15Single6TODEMPA6TOD-OX1-EMPA-Na
46.15Single7DHRIsoprenaline7DHR-β2-Isoprenaline-Gs/β1/γ2
46.15Single7EJ0Norepinephrine7EJ0-α2a-Norepinephrine-Go/β1/γ2
46.15Single7LD4Adenosine7LD4-A1-Adenosine-Gi2/β1/γ2
46.15Single7SRSLSD7SRS-5-HT2B-LSD-Arrestin2
46.15Single7T8XAcetylcholine7T8X-M2-Acetylcholine-chim(NtGi1-Go)/β1/γ2
46.15Single7T90Acetylcholine7T90-M2-Acetylcholine-chim(NtGi1-Go)/β1/γ2
46.15Single7T96Acetylcholine7T96-M2-Acetylcholine-LY2119620-Go/β1/γ2
46.15Single7XT8Serotonin7XT8-5-HT4-Serotonin-Gs/β1/γ2
46.15Single8A6CAll-trans-Retinal8A6C-Rhodopsin-All-trans-Retinal
46.15Single8A6DAll-trans-Retinal8A6D-Rhodopsin-All-trans-Retinal
46.15Single8A6EAll-trans-Retinal8A6E-Rhodopsin-All-trans-Retinal
46.15Single8EFOPZM218EFO-μ-PZM21-Gi1/β1/γ2
46.15Single8FYXBuspirone8FYX-5-HT1A-Buspirone-PtdIns4P-Gi1/β1/γ1
46.15Single8GGCConstrained Epinephrine8GGC-β2-Constrained Epinephrine-GTP-Gs/β1/γ2
46.15Single8GGWConstrained Epinephrine8GGW-β2-Constrained Epinephrine
46.15Single8HOCImetit8HOC-H4-Imetit-Gi1/β1/γ2
46.15Single8UNSConstrained Epinephrine8UNS-β2-Constrained Epinephrine-GTP-Gs/β1/γ2
46.15Single8UNTConstrained Epinephrine8UNT-β2-Constrained Epinephrine-GTP-Gs/β1/γ2
46.15Single8YNAImmepip8YNA-H4-Immepip-Gi1/β1/γ2
46.15Single9PXUNaloxone9PXU-μ-Naloxone-Na
46.15Single9VJ5Gepirone9VJ5-5-HT1A-Gepirone-Go/β1/γ2
46.15Single9VJEBuspirone9VJE-5-HT1A-Buspirone-Go/β1/γ2
46.15Consensusa1_onOrthosteric Ligand7LD4-A1-Adenosine-Gi2/β1/γ2
46.15Consensusa1_on_gpOrthosteric Ligand7LD4-A1-Adenosine-Gi2/β1/γ2
46.15Consensushistamine_onOrthosteric Ligandh1_on h2_on h3_on h4_on
46.15Consensushistamine_on_gpOrthosteric Ligandh1_on_gp h2_on_gp h3_on_gp h4_on_gp
46.15Consensusm2_onOrthosteric Ligand7T8X-M2-Acetylcholine-chim(NtGi1-Go)/β1/γ2
46.15Consensusm2_on_gpOrthosteric Ligand7T8X-M2-Acetylcholine-chim(NtGi1-Go)/β1/γ2
46.15Consensusrhodopsin_on_gpOrthosteric Ligand6OYA-Rhodopsin-All-trans-Retinal-Gt/β1/γ1
45.45Single2HPYAll-trans-Retinal2HPY-Rhodopsin-All-trans-Retinal
45.45Single8DPHLorcaserin8DPH-5-HT2C-Lorcaserin-chim(NtGi2L-Gs-CtGq)/β1/γ2
45.45Single8WC5Tetramethylammonium Ion8WC5-TA1-Tetramethylammonium Ion-chim(NtGi1-Gs)/β1/γ2
45.45Single9CHUNorepinephrine9CHU-β2-Norepinephrine
45.45Consensusopsins_onOrthosteric Ligandrhodopsin_on opsin1lw_on
45.45Consensussensory_onOrthosteric Ligandopsins_on
45.00Single5WF5UK-4320975WF5-A2A-UK-432097
45.00Single6PT2KGCHM076PT2-δ-KGCHM07
45.00Single7T6TfMLFII7T6T-FPR1-ALX-fMLFII-Gi1/β1/γ2
44.44Consensuss1p_onOrthosteric Ligands1p1_on s1p3_on s1p5_on
44.44Consensuss1p_on_gpOrthosteric Ligands1p1_on_gp s1p3_on_gp s1p5_on_gp
43.75Single3P0GBI1671073P0G-β2-BI167107
43.75Single3SN6BI1671073SN6-β2-BI167107-Gs/β1/γ2
43.75Single4DJHJDTic4DJH-κ-JDTic
43.75Single4LDLHydroxybenzyl Isoproterenol4LDL-β2-Hydroxybenzyl Isoproterenol
43.75Single5ZHPPubChem 1348285895ZHP-M3-PubChem 134828589
43.75Single6E59L-7607356E59-NK1-L-760735
43.75Single6GT3Imaradenant6GT3-A2A-Imaradenant-Na
43.75Single6J20Aprepitant6J20-NK1-Aprepitant
43.75Single6NI3BI1671076NI3-β2-BI167107-Gs/β1/γ2
43.75Single6OIJIperoxo6OIJ-M1-Iperoxo-chim(NtGi1L-G11)/β1/γ2
43.75Single6WGTLSD6WGT-5-HT2A-LSD
43.75Single7CKYPW04647CKY-D1-PW0464-Gs/β1/γ2
43.75Single7E2ZAripiprazole7E2Z-5-HT1A-Aripiprazole-PtdIns4P-Gi1/β1/γ2
43.75Single7EW7SEW28717EW7-S1P1-SEW2871-Gi1/β1/γ2
43.75Single7JV5SKF812977JV5-D1-SKF81297-Gs/β1/γ2
43.75Single7JVPSKF839597JVP-D1-SKF83959-Gs/β1/γ2
43.75Single7T2HLofentanil7T2H-μ-Lofentanil-Gi1/β1/γ2
43.75Single7WVXHumanin7WVX-FPR2-ALX-Humanin-Gi2/β1/γ2
43.75Single8DCSCyanopindolol8DCS-β1-Cyanopindolol-Gs/β1/γ2
43.75Single8EA0Iperoxo8EA0-M3-Iperoxo
43.75Single8EF5Fentanyl8EF5-μ-Fentanyl-Gi1/β1/γ2
43.75Single8EFLSR170188EFL-μ-SR17018-Gi1/β1/γ2
43.75Single8ID39-Hydroxystearic acid8ID3-FFA4-9-Hydroxystearic acid-Gi1/β1/γ2
43.75Single8JLPRalmitaront8JLP-TA1-Ralmitaront-Gs/β1/γ2
43.75Single8JXWVUF68848JXW-H4-VUF6884-Gi1/β1/γ2
43.75Single8UGWCGS216808UGW-A2A-CGS21680
43.75Single8VVFJDTic8VVF-κ-JDTic-Gi1/β1/γ2
43.75Single9I54PubChem 1764520919I54-D1-PubChem 176452091-Gs/β1/γ2
43.75Single9UCPIperoxo9UCP-M1-Iperoxo-G11(CT)
43.75Consensusa2_onOrthosteric Liganda2b_on
43.75Consensusa2_on_gpOrthosteric Liganda2b_on_gp
43.75Consensusa2b_onOrthosteric Ligand8HDP-A2B-Adenosine-Gs/β1/γ2 7XY6-A2B-BAY 60-6583-chim(NtGi1-Gs)/β1/γ2 7XY7-A2B-NECA-chim(NtGi1-Gs)/β1/γ2 8HDO-A2B-BAY 60-6583-Gs/β1/γ2
43.75Consensusa2b_on_gpOrthosteric Ligand8HDP-A2B-Adenosine-Gs/β1/γ2 7XY6-A2B-BAY 60-6583-chim(NtGi1-Gs)/β1/γ2 7XY7-A2B-NECA-chim(NtGi1-Gs)/β1/γ2 8HDO-A2B-BAY 60-6583-Gs/β1/γ2
43.75Consensusgs_adenosineOrthosteric Ligand8HDP-A2B-Adenosine-Gs/β1/γ2 8HDO-A2B-BAY 60-6583-Gs/β1/γ2 7XY7-A2B-NECA-chim(NtGi1-Gs)/β1/γ2 7XY6-A2B-BAY 60-6583-chim(NtGi1-Gs)/β1/γ2
43.75Consensusgs_adrenergicOrthosteric Ligand7DHI-β2-Salbutamol-Gs/β1/γ2 7XJI-β3-Solabegron-Gs/β1/γ2 7JJO-β1-Isoprenaline-Gs/β1/γ2 6NI3-β2-BI167107-Gs/β1/γ2 8DCR-β1-Dobutamine-Gs/β1/γ2 7XJH-β3-Isoprenaline-Gs/β1/γ2 7DH5-β3-Mirabegron-Gs/β1/γ2
43.75Consensusgs_nucleotideOrthosteric Ligandgs_adenosine
43.75Consensuskop_offOrthosteric Ligand4DJH-κ-JDTic
43.75Consensusm1_on_gpOrthosteric Ligand6OIJ-M1-Iperoxo-chim(NtGi1L-G11)/β1/γ2
42.86Single2YDOAdenosine2YDO-A2A-Adenosine
42.86Single3UZCPubChem 1355666093UZC-A2A-PubChem 135566609
42.86Single4MBSMaraviroc4MBS-CCR5-Maraviroc
42.86Single4ZJCSB-6740424ZJC-OX1-SB-674042
42.86Single5TE3Octyl-Beta-D-Glucopyranoside5TE3-Rhodopsin-Octyl-β-D-Glucopyranoside
42.86Single6IQLL7458706IQL-D4-L745870
42.86Single6KUXRS799486KUX-α2a-RS79948
42.86Single6PELCitronellol6PEL-Rhodopsin-Citronellol-Gt(CT)
42.86Single6VI4JDTic6VI4-κ-JDTic
42.86Single7SR8TAK-9257SR8-OX2-TAK-925-chim(NtGi1L-Gs-CtGq)/β1/γ2
42.86Single7T94Acetylcholine7T94-M2-Acetylcholine-LY2119620-chim(NtGi1-Go)/β1/γ2
42.86Single7TRSAcetylcholine7TRS-M4-Acetylcholine-Gi1/β1/γ2
42.86Single7UL3Famotidine7UL3-H2-Famotidine
42.86Single7WC9PubChem 1624213647WC9-5-HT2A-PubChem 162421364
42.86Single7WVUfMLF7WVU-FPR1-ALX-fMLF-Gi1/β1/γ2
42.86Single8GEAConstrained Epinephrine8GEA-β2-Constrained Epinephrine-Gs/β1/γ2
42.86Single8GG8Constrained Epinephrine8GG8-β2-Constrained Epinephrine-GTP-Gs/β1/γ2
42.86Single8UO1Constrained Epinephrine8UO1-β2-Constrained Epinephrine-GTP; Mg-Gs/β1/γ2
42.86Single8Y45ADL58598Y45-δ-ADL5859-Gi2/β1/γ2
42.86Single8YH2Adenosine8YH2-A3A-Adenosine-Gi1/β1/γ2
42.86Single9AS8Psilocin9AS8-5-HT2A-Psilocin-chim(NtGi2L-Gs-CtGq)/β1/γ2
42.86Single9JKQMETH9JKQ-TA1-METH-Gs/β1/γ2
42.86Single9LL8Psilocin9LL8-5-HT2A-Psilocin-Gi1/β1/γ2
42.86Single9ODLMitragynine Pseudoindoxyl9ODL-μ-Mitragynine Pseudoindoxyl-GTP; Mg-Gi1/β1/γ2
42.86Consensus5ht2a_offOrthosteric Ligand6A94-5-HT2A-Zotepine 6A93-5-HT2A-Risperidone 7VOD-5-HT2A-Cariprazine 7WC8-5-HT2A-Lumateperone 8JT8-5-HT2A-(R)-IHCH-7179
42.86Consensusnop_offOrthosteric Ligand4EA3-NOP-PubChem 10296561 5DHG-NOP-C-35 5DHH-NOP-SB-612111
42.11Single4IB4Ergotamine4IB4-5-HT2B-Ergotamine
42.11Single8DCRDobutamine8DCR-β1-Dobutamine-Gs/β1/γ2
42.11Single8PKMBefiradol8PKM-5-HT1A-Befiradol-Gi1/β1/γ1
42.11Single9M4TSilodosin9M4T-Alpha1A-Silodosin
41.67Single2J4Y11-cis-Retinal2J4Y-Rhodopsin-11-cis-Retinal
41.67Single3C9M11-cis-Retinal3C9M-Rhodopsin-11-cis-Retinal
41.67Single7MT8All-trans-Retinal7MT8-Rhodopsin-All-trans-Retinal-GRK1
41.67Single8DPILorcaserin8DPI-5-HT2C-Lorcaserin-chim(NtGi2L-Gs-CtGq)/β1/γ2
41.67Single8GH1Constrained Epinephrine8GH1-β2-Constrained Epinephrine
41.67Single8ITFDMCHA8ITF-TAA9-DMCHA-chim(NtGi1-Gs)/β1/γ2
41.67Single8YN9Histamine8YN9-H4-Histamine-Gi1/β1/γ2
41.67Single8YUUHistamine8YUU-H3-Histamine-Gi1/β1/γ1
41.67Single9LRCHistamine9LRC-H4-Histamine
41.67Single9LREHistamine9LRE-H4-Histamine-Gi1/β1/γ2
41.67Consensus5ht2_onOrthosteric Ligand5ht2b_on
41.67Consensus5ht2b_onOrthosteric Ligand7SRR-5-HT2B-LSD-chim(NtGi2L-Gs-CtGq)/β1/γ2
41.67Consensush3_onOrthosteric Ligand8YUU-H3-Histamine-Gi1/β1/γ1
41.67Consensush3_on_gpOrthosteric Ligand8YUU-H3-Histamine-Gi1/β1/γ1
41.18Single2YCXCyanopindolol2YCX-β1-Cyanopindolol
41.18Single6A93Risperidone6A93-5-HT2A-Risperidone
41.18Single6CM4Risperidone6CM4-D2-Risperidone
41.18Single6MXTSalmeterol6MXT-β2-Salmeterol
41.18Single6ZG4HTL00099366ZG4-M1-HTL0009936
41.18Single7DFPSpiperone7DFP-D2-Spiperone
41.18Single7EPENAM5637EPE-mGlu2-NAM563
41.18Single7EVYSiponimod7EVY-S1P1-Siponimod-Gi1/β1/γ2
41.18Single8G056-OAU8G05-GPR84-6-OAU-Gi1/β1/γ2
41.18Single8JD3JNJ-404118138JD3-mGlu2; mGlu3-Glutamate-JNJ-40411813-Gi1/β1/γ2
41.18Single8JJLOlodaterol8JJL-β2-Olodaterol
41.18Single8T3QDoconexent8T3Q-FFA4-Doconexent-chim(NtGi2L-Gs-CtGq)/β1/γ2
41.18Single9VJ6F-155999VJ6-5-HT1A-F-15599-Gi3/β1/γ2
41.18Single9WSVDAMGO9WSV-μ-DAMGO-Arrestin2
41.18Single9YDQDADLE9YDQ-δ-DADLE-MIPS3614-chim(NtGi1L-Gs-CtGi1)/β1/γ2
41.18Consensusbeta3_onOrthosteric Ligand7DH5-β3-Mirabegron-Gs/β1/γ2 7XJH-β3-Isoprenaline-Gs/β1/γ2 7XJI-β3-Solabegron-Gs/β1/γ2
41.18Consensusbeta3_on_gpOrthosteric Ligand7DH5-β3-Mirabegron-Gs/β1/γ2 7XJH-β3-Isoprenaline-Gs/β1/γ2 7XJI-β3-Solabegron-Gs/β1/γ2
41.18Consensusgi_muscarinicOrthosteric Ligand8E9X-M4-2-Deoxycytidine-chim(NtGi1-Go)/β1/γ2 7T8X-M2-Acetylcholine-chim(NtGi1-Go)/β1/γ2 7TRS-M4-Acetylcholine-Gi1/β1/γ2 7TRK-M4-Iperoxo-Gi1/β1/γ2 7V6A-M4-PubChem 9864275-Gi1/β1/γ2
41.18Consensuskop_onOrthosteric Ligand8F7W-κ-Dynorphin-Gi1/β1/γ2 8DZS-κ-GR89,696-chim(NtGi2-Gz)/β1/γ2 8DZP-κ-momSalB-Gi1/β1/γ2
41.18Consensuss1p1_onOrthosteric Ligand7VIE-S1P1-S1P-Gi1/β1/γ2 7VIF-S1P1-FTY720-P-Gi1/β1/γ2 7VIG-S1P1-CBP-307-Gi1/β1/γ2 7EVY-S1P1-Siponimod-Gi1/β1/γ2 7EVZ-S1P1-Cenerimod-Gi1/β1/γ2 7EW0-S1P1-Ozanimod-Gi1/β1/γ2 7EW7-S1P1-SEW2871-Gi1/β1/γ2
41.18Consensuss1p1_on_gpOrthosteric Ligand7VIE-S1P1-S1P-Gi1/β1/γ2 7VIF-S1P1-FTY720-P-Gi1/β1/γ2 7VIG-S1P1-CBP-307-Gi1/β1/γ2 7EVY-S1P1-Siponimod-Gi1/β1/γ2 7EVZ-S1P1-Cenerimod-Gi1/β1/γ2 7EW0-S1P1-Ozanimod-Gi1/β1/γ2 7EW7-S1P1-SEW2871-Gi1/β1/γ2
40.00Single2Y01Dobutamine2Y01-β1-Dobutamine
40.00Single2Y02Carmoterol2Y02-β1-Carmoterol
40.00Single3QAKUK-4320973QAK-A2A-UK-432097
40.00Single4A4MAll-trans-Retinal4A4M-Rhodopsin-All-trans-Retinal-Gt(CT)
40.00Single4DAJTiotropium4DAJ-M3-Tiotropium
40.00Single4EA3PubChem 102965614EA3-NOP-PubChem 10296561
40.00Single4J4QOctyl Beta-D-Glucopyranoside4J4Q-Rhodopsin-Octyl β-D-Glucopyranoside-Gt(CT)
40.00Single4QKXPubChem 762106284QKX-β2-PubChem 76210628
40.00Single5DHGC-355DHG-NOP-C-35
40.00Single5DHHSB-6121115DHH-NOP-SB-612111
40.00Single5DSGTiotropium5DSG-M4-Tiotropium
40.00Single5EN0All-trans-Retinal5EN0-Rhodopsin-All-trans-Retinal-Gt(CT)
40.00Single5OLZPubChem 1355666095OLZ-A2A-PubChem 135566609-Na
40.00Single5OM1PubChem 1355666095OM1-A2A-PubChem 135566609-Na
40.00Single6DRXLisuride6DRX-5-HT2B-Lisuride
40.00Single6HLOAprepitant6HLO-NK1-Aprepitant
40.00Single6TOTLemborexant6TOT-OX1-Lemborexant
40.00Single7BU7BI1671077BU7-β1-BI167107
40.00Single7M3JNPS-2143; PO47M3J-CaS; CaS-NPS-2143; PO4
40.00Single7SQOTAK-9257SQO-OX2-TAK-925-Gi1/β1/γ2
40.00Single7T6VfMLFII7T6V-FPR2-ALX-fMLFII-Gi1/β1/γ2
40.00Single7UL4Alvimopan7UL4-μ-Alvimopan
40.00Single7VGZRamelteon7VGZ-MT1-Ramelteon-Gi1/β1/γ2
40.00Single7VH0Ramelteon7VH0-MT2-Ramelteon-Gi1/β1/γ1
40.00Single7VIES1P7VIE-S1P1-S1P-Gi1/β1/γ2
40.00Single7VKTLTB47VKT-BLT1-LTB4-Gi1/β1/γ2
40.00Single7XJHIsoprenaline7XJH-β3-Isoprenaline-Gs/β1/γ2
40.00Single8CICEtrumadenant8CIC-A2A-Etrumadenant-Na
40.00Single8CU7LJ-45178CU7-A2A-LJ-4517-Na
40.00Single8JT8(R)-IHCH-71798JT8-5-HT2A-(R)-IHCH-7179
40.00Single8UWLLisuride8UWL-5-HT2A-Lisuride-chim(NtGi2-Gs-CtGq)/β1/γ2
40.00Single8YN8Proxyfan8YN8-H3-Proxyfan-Go/β1/γ2
40.00Single9D61JDTic9D61-κ-JDTic-Gi1/β1/γ2
40.00Single9KFJPubChem 1383196749KFJ-RXFP3-PubChem 138319674-Gi2/β1/γ2
40.00Consensusadenosine_on_gpOrthosteric Liganda1_on_gp a2_on_gp a3_on_gp
40.00Consensusblt1_onOrthosteric Ligand7VKT-BLT1-LTB4-Gi1/β1/γ2
40.00Consensusblt1_on_gpOrthosteric Ligand7VKT-BLT1-LTB4-Gi1/β1/γ2
40.00Consensusblt_onOrthosteric Ligandblt1_on
40.00Consensusblt_on_gpOrthosteric Ligandblt1_on_gp
40.00Consensusgi_leukotrieneOrthosteric Ligand7VKT-BLT1-LTB4-Gi1/β1/γ2
40.00Consensusgi_orexinOrthosteric Ligand7SQO-OX2-TAK-925-Gi1/β1/γ2
40.00Consensusleukotriene_onOrthosteric Ligandblt_on
40.00Consensusleukotriene_on_gpOrthosteric Ligandblt_on_gp
40.00Consensusm4_offOrthosteric Ligand5DSG-M4-Tiotropium
38.89Single5TUDErgotamine5TUD-5-HT2B-Ergotamine
38.89Single6DDFDAMGO6DDF-μ-DAMGO-Gi1/β1/γ2
38.89Single7EZCUK-4320977EZC-A2A-UK-432097
38.89Single7MTSADX551647MTS-mGlu2; mGlu2-Glutamate-ADX55164-Gi1/β1/γ2
38.89Single7U2KC6-guano7U2K-μ-C6-guano-Gi1/β1/γ2
38.89Single8J19LY2378J19-GPR84-LY237-Gi1/β1/γ2
38.89Single8T3OTUG-8918T3O-FFA4-TUG-891-chim(NtGi2L-Gs-CtGq)/β1/γ2
38.89Single8XIOL7975918XIO-SST1-L797591-chim(NtGi1-Gs-CtGi1)/β1/γ2
38.89Single8XVJMacitentan8XVJ-ETA-Macitentan
38.89Single9YDPDADLE9YDP-δ-DADLE-chim(NtGi1L-Gs-CtGi1)/β1/γ2
38.89Single9YDRDADLE9YDR-δ-DADLE-MIPS3983-chim(NtGi1L-Gs-CtGi1)/β1/γ2
38.89Consensusd2_offOrthosteric Ligand6CM4-D2-Risperidone 6LUQ-D2-Haloperidol 7DFP-D2-Spiperone
38.46Single3AYMAll-trans-Retinal3AYM-Rhodopsin-All-trans-Retinal
38.46Single5TE520-Methanoretinal5TE5-Rhodopsin-20-Methanoretinal
38.46Single6HLLCP999946HLL-NK1-CP99994
38.46Single6I9K9-cis-Retinal6I9K-Rhodopsin-9-cis-Retinal
38.46Single6PGSGeraniol6PGS-Rhodopsin-Geraniol-Gt(CT)
38.46Single6PH7Nerol6PH7-Rhodopsin-Nerol-Gt(CT)
38.46Single6QNOAll-trans-Retinal6QNO-Rhodopsin-All-trans-Retinal-Gi1/β1/γ1
38.46Single6TP4ACT-4622066TP4-OX1-ACT-462206
38.46Single7DD5Ca; Ca; Tryptophan; NPS-21437DD5-CaS; CaS-Ca-Ca; Ca; Tryptophan; NPS-2143
38.46Single7DD7Ca; Ca; Tryptophan; Evocalcet7DD7-CaS; CaS-Ca-Ca; Ca; Tryptophan; Evocalcet
38.46Single7YFCHistamine7YFC-H4-Histamine-chim(NtGi1-Gs-CtGq)/β1/γ2
38.46Single7YFDImetit7YFD-H4-Imetit-chim(NtGi1-Gs-CtGq)/β1/γ2
38.46Single8DPFLorcaserin8DPF-5-HT2C-Lorcaserin-chim(NtGi2L-Gs-CtGq)/β1/γ2
38.46Single8HN8Histamine8HN8-H4-Histamine-Gi1/β1/γ2
38.46Single8UO3Constrained Epinephrine8UO3-β2-Constrained Epinephrine-GTP; Mg-Gs/β1/γ2
38.46Single8UO4Constrained Epinephrine8UO4-β2-Constrained Epinephrine-GTP; Mg-Gs/β1/γ2
38.46Single8YN5Histamine8YN5-H3-Histamine-Gi1/β1/γ2
38.46Single8YN6Imetit8YN6-H3-Imetit-Gi1/β1/γ2
38.46Single8YN7Immethridine8YN7-H3-Immethridine-Go/β1/γ2
38.46Single9AS7Psilocin9AS7-5-HT2A-Psilocin
38.46Single9JEDHistamine9JED-H4-Histamine-PO4-Gi1/β1/γ2
38.46Single9JEQHistamine9JEQ-H3-Histamine-Gi1/β1/γ2
38.46Single9L3ZLRH7-C29L3Z-CML1-LRH7-C2
38.46Single9YDAAll-trans-Retinal9YDA-Opsin1MW-All-trans-Retinal-chim(NtGi1L-Gs-CtGt)/β1/γ2
38.46Consensush4_onOrthosteric Ligand8HN8-H4-Histamine-Gi1/β1/γ2 8HOC-H4-Imetit-Gi1/β1/γ2 8JXV-H4-Clozapine-Gi1/β1/γ2 8JXW-H4-VUF6884-Gi1/β1/γ2 8JXX-H4-Clobenpropit-Gi1/β1/γ2
38.10Single9B54VIP369B54-CB1-VIP36-Gi1/β1/γ2
37.50Single2Y00Dobutamine2Y00-β1-Dobutamine
37.50Single4WW3All-trans-Retinal4WW3-Rhodopsin-All-trans-Retinal
37.50Single4ZJ8Suvorexant4ZJ8-OX1-Suvorexant
37.50Single5OM4PubChem 1355666095OM4-A2A-PubChem 135566609-Na
37.50Single5ZK33-quinuclidinyl-benzilate5ZK3-M2-3-quinuclidinyl-benzilate
37.50Single6GDGNECA6GDG-A2A-NECA-Gs/β1/γ1
37.50Single6LUQHaloperidol6LUQ-D2-Haloperidol
37.50Single6ME62-Phenylmelatonin6ME6-MT2-2-Phenylmelatonin
37.50Single6ME72-Phenylmelatonin6ME7-MT2-2-Phenylmelatonin
37.50Single6TO7Suvorexant6TO7-OX1-Suvorexant-Na
37.50Single6TP6Filorexant6TP6-OX1-Filorexant
37.50Single7EPFNAM5977EPF-mGlu2-NAM597
37.50Single7LD3Adenosine7LD3-A1-Adenosine-MIPS521-Gi2/β1/γ2
37.50Single7M3JNPS-2143; PO47M3J-CaS; CaS-NPS-2143; PO4
37.50Single7VOEAripiprazole7VOE-5-HT2A-Aripiprazole
37.50Single7VUHJNJ-635330547VUH-GPR139-JNJ-63533054-chim(Gs-CtGq)/β1/γ2
37.50Single7X1TTaltirelin7X1T-TRH-Taltirelin-chim(NtGi2L-Gs-CtGq)/β1/γ2
37.50Single8J18(3R)-3-Hydroxydodecanoic acid8J18-GPR84-(3R)-3-Hydroxydodecanoic acid-Gi1/β1/γ2
37.50Single8JXSPF-61428JXS-D1-PF-6142
37.50Single8SZGCa; Ca; Tryptophan; Cinacalcet; PO4; Spermine8SZG-CaS; CaS-Ca; Ca; Tryptophan; Cinacalcet; PO4; Spermine-chim(NtGi1-Gq)/β1/γ2
37.50Single9AVLCa; Ca; Cyclomethyltryptophan; R-568; PO49AVL-CaS; CaS-Ca-Ca; Ca; Cyclomethyltryptophan; R-568; PO4-Gi3/β2/γ2
37.50Single9AXFCa; Ca; Ca; Cyclomethyltryptophan; R-568; PO49AXF-CaS; CaS-Ca-Ca; Ca; Ca; Cyclomethyltryptophan; R-568; PO4-chim(NtGi1-Gs-CtGq)/β1/γ2
37.50Single9AYFCa; Ca; Ca; Cyclomethyltryptophan; R-568; PO49AYF-CaS; CaS-Ca-Ca; Ca; Ca; Cyclomethyltryptophan; R-568; PO4-Gi1/β1/γ2
37.50Single9HAPTolvaptan9HAP-V2-Tolvaptan
37.50Single9L74S1P d16:19L74-S1P3-S1P d16:1-chim(NtGi2L-Gs-CtGq)/β1/γ2
37.50Single9M8POleic monoethanolamide9M8P-GPR3 ; GPR3-Oleic monoethanolamide-AF64394
37.50Single9U81Tolvaptan9U81-V2-Tolvaptan
37.50Consensusa3_on_gpOrthosteric Liganda3a_on_gp
37.50Consensusa3a_onOrthosteric Ligand8X17-A3A-Namodenoson-Gi1/β1/γ2 8X16-A3A-Piclidenoson-Gi1/β1/γ2
37.50Consensusa3a_on_gpOrthosteric Ligand8X17-A3A-Namodenoson-Gi1/β1/γ2 8X16-A3A-Piclidenoson-Gi1/β1/γ2
36.84Single5WF6UK-4320975WF6-A2A-UK-432097
36.84Single5ZTYAM102575ZTY-CB2-AM10257
36.84Single7XY6BAY 60-65837XY6-A2B-BAY 60-6583-chim(NtGi1-Gs)/β1/γ2
36.84Single8Y72Peptide8Y72-μ-Peptide-BMS-986122-Gi1/β1/γ2
36.84Single9MD1Buspirone9MD1-5-HT1A-Buspirone-PtdIns4P-Gz/β1/γ2
36.84Consensuscb2_offOrthosteric Ligand5ZTY-CB2-AM10257
35.71Single2X72All-trans-Retinal2X72-Rhodopsin-All-trans-Retinal-Gt(CT)
35.71Single2Z7311-cis-Retinal2Z73-Rhodopsin-11-cis-Retinal
35.71Single3AYN9-cis-Retinal3AYN-Rhodopsin-9-cis-Retinal
35.71Single5WS3EMPA5WS3-OX2-EMPA
35.71Single6AKYMaraviroc6AKY-CCR5-Maraviroc
35.71Single6D9HAdenosine6D9H-A1-Adenosine-Gi2/β1/γ2
35.71Single6ME2Ramelteon6ME2-MT1-Ramelteon
35.71Single6TQ6PubChem 1457142836TQ6-OX1-PubChem 145714283
35.71Single7M3ECa; Ca; Tryptophan; NPS-21437M3E-CaS; CaS-Ca; Ca; Tryptophan; NPS-2143
35.71Single7M3ECa; Ca; Tryptophan; NPS-21437M3E-CaS; CaS-Ca; Ca; Tryptophan; NPS-2143
35.71Single7M3FCa; Ca; Tryptophan; Cinacalcet7M3F-CaS; CaS-Ca; Ca; Tryptophan; Cinacalcet
35.71Single7SRRLSD7SRR-5-HT2B-LSD-chim(NtGi2L-Gs-CtGq)/β1/γ2
35.71Single7VUJJNJ-635330547VUJ-GPR139-JNJ-63533054-GDP-chim(Gs-CtGq)/β1/γ2
35.71Single8HDPAdenosine8HDP-A2B-Adenosine-Gs/β1/γ2
35.71Single8IW4Spermidine8IW4-TAA9-Spermidine-chim(NtGi1-Gs)/β1/γ2
35.71Single8IWESpermidine8IWE-TAA9-Spermidine
35.71Single8J20Valeric acid8J20-FFA3-Valeric acid-AR420626-Gi1/β1/γ2
35.71Single8WPGTryptophan; Cinacalcet; PO4; Ca8WPG-CaS; CaS-Tryptophan; Cinacalcet; PO4; Ca
35.71Single8Y0HVUF114188Y0H-CXCR3-VUF11418
35.71Single8Y0NVUF114188Y0N-CXCR3-VUF11418-Go/β1/γ2
35.71Single8YUVImmepip8YUV-H3-Immepip-Gi1/β1/γ2
35.71Single9C1PCa; Tryptophan; '6218; PO49C1P-CaS; CaS-Ca-Ca; Tryptophan; '6218; PO4
35.71Single9EBHAdenosine9EBH-A3A-Adenosine-Gi1/β1/γ2
35.71Single9EEAAdenosine9EEA-A2A-Adenosine-Gs/β1/γ2
35.71Single9J5VCpY9J5V-LPA1-CpY-Gi1/β1/γ2
35.71Single9M88Oleic monoethanolamide9M88-GPR3 ; GPR3-Oleic monoethanolamide-AF64394
35.71Single9PEEPF-07054894; OXM29PEE-CCR6-PF-07054894; OXM2
35.71Single9W49U-50488H9W49-κ-U-50488H-Gi1/β1/γ2
35.71Consensus5ht2_on_gpOrthosteric Ligand5ht2b_on_gp
35.71Consensus5ht2b_on_gpOrthosteric Ligand7SRR-5-HT2B-LSD-chim(NtGi2L-Gs-CtGq)/β1/γ2
35.71Consensusorexin_offOrthosteric Ligandox2_off ox1_off
35.71Consensusox1_offOrthosteric Ligand6TP6-OX1-Filorexant 6TP4-OX1-ACT-462206 6V9S-OX1-GTPL11403 6TOT-OX1-Lemborexant 6TP3-OX1-Nemorexant 6TQ6-OX1-PubChem 145714283 6TQ9-OX1-SB-408124 4ZJC-OX1-SB-674042 4ZJ8-OX1-Suvorexant 6TOD-OX1-EMPA-Na 6TOS-OX1-GSK1059865-Na 6TQ4-OX1-PubChem 16046844-Na
35.71Consensusox2_offOrthosteric Ligand5WQC-OX2-EMPA 6TPN-OX2-HTL6641 7XRR-OX2-Lemborexant 6TPJ-OX2-Suvorexant
35.29Single3PDSFAUC503PDS-β2-FAUC50
35.29Single3UON3-quinuclidinyl-benzilate3UON-M2-3-quinuclidinyl-benzilate
35.29Single4IAQDihydroergotamine4IAQ-5-HT1B-Dihydroergotamine
35.29Single6DDEDAMGO6DDE-μ-DAMGO-Gi1/β1/γ2
35.29Single7EW1Siponimod7EW1-S1P5-Siponimod-Gi1/β1/γ2
35.29Single7XAVLanreotide7XAV-SST2-Lanreotide-Gi1/β1/γ2
35.29Single8HDOBAY 60-65838HDO-A2B-BAY 60-6583-Gs/β1/γ2
35.29Single8ID6Oleic acid8ID6-FFA4-Oleic acid-Gi1/β1/γ2
35.29Single8IYHMK68928IYH-HCA2-MK6892-Go/β1/γ2
35.29Single8JT6(R)-IHCH-71798JT6-5-HT1A-(R)-IHCH-7179-PtdIns4P-Gi1/β1/γ2
35.29Single8X16Piclidenoson8X16-A3A-Piclidenoson-Gi1/β1/γ2
35.29Single8YH6Namodenoson8YH6-A3A-Namodenoson-Gi1/β1/γ2
35.29Single9AYFCa; Ca; Ca; Cyclomethyltryptophan; R-568; PO49AYF-CaS; CaS-Ca-Ca; Ca; Ca; Cyclomethyltryptophan; R-568; PO4-Gi1/β1/γ2
35.29Single9KVPSB2901579KVP-C3aB-SB290157-Go/β1/γ2
35.29Consensusclass-a_offOrthosteric Ligandsensory_off alicarboxylic_off amine_off lipid_off nucleotide_off peptide_off protein_off
35.29Consensuss1p5_onOrthosteric Ligand7EW1-S1P5-Siponimod-Gi1/β1/γ2
35.29Consensuss1p5_on_gpOrthosteric Ligand7EW1-S1P5-Siponimod-Gi1/β1/γ2
35.00Single5UNFPubChem 157800525UNF-AT2-PubChem 15780052
35.00Single9BUYLM1899BUY-β2-LM189-Gi1/β1/γ2
35.00Consensusclass-a_on_gpOrthosteric Ligandsensory_on_gp alicarboxylic_on_gp amine_on_gp lipid_on_gp nucleotide_on_gp peptide_on_gp protein_on_gp
34.78Consensusopioid_onOrthosteric Ligandmop_on nop_on dop_on kop_on
33.33Single4Z36ONO-30805734Z36-LPA1-ONO-3080573
33.33Single5UNHPubChem 1264564065UNH-AT2-PubChem 126456406
33.33Single6FKAPubChem 1324730376FKA-Rhodopsin-PubChem 132473037
33.33Single6ME32-Phenylmelatonin6ME3-MT1-2-Phenylmelatonin
33.33Single6ME42-Iodomelatonin6ME4-MT1-2-Iodomelatonin
33.33Single6PS82-Phenylmelatonin6PS8-MT1-2-Phenylmelatonin
33.33Single6TOSGSK10598656TOS-OX1-GSK1059865-Na
33.33Single6TPKRetosiban6TPK-OT-Retosiban
33.33Single6XBLCholesterol6XBL-SMO-SAG-Cholesterol-Gi1/β1/γ2
33.33Single7BZ2Arformoterol7BZ2-β2-Arformoterol-Gs/β1/γ2
33.33Single7DD5Ca; Ca; Tryptophan; NPS-21437DD5-CaS; CaS-Ca-Ca; Ca; Tryptophan; NPS-2143
33.33Single7DDZJNJ-310200287DDZ-Y2-JNJ-31020028
33.33Single7DH5Mirabegron7DH5-β3-Mirabegron-Gs/β1/γ2
33.33Single7EO4Siponimod7EO4-S1P1-Siponimod-Gi1/β1/γ2
33.33Single7EW2FTY720-P7EW2-S1P3-FTY720-P-Gi1/β1/γ2
33.33Single7L1VPubChem 1554910097L1V-OX2-PubChem 155491009-chim(NtGi1-Gs-CtGq)/β1/γ2
33.33Single7MTBAll-trans-Retinal7MTB-Rhodopsin-All-trans-Retinal-GRK1
33.33Single7MTRADX551647MTR-mGlu2; mGlu2-Glutamate-ADX55164
33.33Single7VODCariprazine7VOD-5-HT2A-Cariprazine
33.33Single7VUGJNJ-635330547VUG-GPR139-JNJ-63533054-Gi1/β1/γ2
33.33Single7W0LPubChem 1227019087W0L-Apelin; Apelin-PubChem 122701908-Gi1/β1/γ2
33.33Single7W0LPubChem 1227019087W0L-Apelin; Apelin-PubChem 122701908-Gi1/β1/γ2
33.33Single7XW9TRH7XW9-TRH-TRH-chim(NtGi1L-Gs-CtGq)/β1/γ2
33.33Single8GEIConstrained Epinephrine8GEI-β2-Constrained Epinephrine-Gs/β1/γ2
33.33Single8H4LDoconexent8H4L-FFA4-Doconexent-chim(NtGi1-Gs-CtGq)/β1/γ2
33.33Single8HNMVUF112228HNM-CXCR3-VUF11222-Gi1/β1/γ2
33.33Single8ID9Icosapent8ID9-FFA4-Icosapent-Gi1/β1/γ2
33.33Single8JLQFenoldopam8JLQ-TA1-Fenoldopam-Gs/β1/γ2
33.33Single8JWY2-1188JWY-A2A-2-118
33.33Single8JWZEtrumadenant8JWZ-A2A-Etrumadenant-Na
33.33Single8JZ7MK68928JZ7-HCA2-MK6892-Gi1/β1/γ2
33.33Single8K9KDAMGO8K9K-μ-DAMGO-Gi3/β1/γ1
33.33Single8RLNLUF58348RLN-A2A-LUF5834
33.33Single8W1VPubChem 1717162658W1V-β2-PubChem 171716265
33.33Single8WPGTryptophan; Cinacalcet; PO4; Ca8WPG-CaS; CaS-Tryptophan; Cinacalcet; PO4; Ca
33.33Single8WPUTryptophan; Cinacalcet; PO4; Ca8WPU-CaS; CaS-Tryptophan; Cinacalcet; PO4; Ca-chim(NtGi2L-Gs-CtGq)/β1/γ2
33.33Single8Y62C16:0 Ceramide8Y62-FPR2-ALX-C16:0 Ceramide-Gi1/β1/γ2
33.33Single9ASBCa; Ca; Cyclomethyltryptophan; R-568; PO49ASB-CaS; CaS-Ca-Ca; Ca; Cyclomethyltryptophan; R-568; PO4-chim(NtGi1-Gs-CtGq)/β1/γ2
33.33Single9AVGCa; Ca; Cyclomethyltryptophan; R-568; PO49AVG-CaS; CaS-Ca-Ca; Ca; Cyclomethyltryptophan; R-568; PO4-chim(NtGi1-Gs)/β1/γ2
33.33Single9AXFCa; Ca; Ca; Cyclomethyltryptophan; R-568; PO49AXF-CaS; CaS-Ca-Ca; Ca; Ca; Cyclomethyltryptophan; R-568; PO4-chim(NtGi1-Gs-CtGq)/β1/γ2
33.33Single9GL2Befiradol9GL2-5-HT1A-Befiradol-Gs/β1/γ2
33.33Single9GYOP3959GYO-GPBA-P395-chim(NtGi1-Gs)/β1/γ2
33.33Single9IK8Pasireotide9IK8-SST1-Pasireotide-Gi1/β1/γ2
33.33Single9L8LBI1671079L8L-β2-BI167107-Atazanavir-Gs/β1/γ2 ; Arrestin2
33.33Single9M4QDoxazosin9M4Q-Alpha1A-Doxazosin
33.33Single9M8POleic monoethanolamide9M8P-GPR3 ; GPR3-Oleic monoethanolamide-AF64394
33.33Consensusadenosine_onOrthosteric Liganda1_on a2_on a3_on
33.33Consensuscannabinoid_offOrthosteric Ligandcb2_off cb1_off
33.33Consensusgi_adenosineOrthosteric Ligand7LD4-A1-Adenosine-Gi2/β1/γ2 8X17-A3A-Namodenoson-Gi1/β1/γ2 8X16-A3A-Piclidenoson-Gi1/β1/γ2
33.33Consensusleukotriene_offOrthosteric Ligandblt_off cyslt_off
33.33Consensuslpa1_offOrthosteric Ligand4Z36-LPA1-ONO-3080573 4Z35-LPA1-ONO-9910539 4Z34-LPA1-ONO-9780307
33.33Consensuslpa_offOrthosteric Ligandlpa1_off
33.33Consensusm4_onOrthosteric Ligand7TRS-M4-Acetylcholine-Gi1/β1/γ2 7V6A-M4-PubChem 9864275-Gi1/β1/γ2 8E9X-M4-2-Deoxycytidine-chim(NtGi1-Go)/β1/γ2 7TRK-M4-Iperoxo-Gi1/β1/γ2
33.33Consensusm4_on_gpOrthosteric Ligand7TRS-M4-Acetylcholine-Gi1/β1/γ2 7V6A-M4-PubChem 9864275-Gi1/β1/γ2 8E9X-M4-2-Deoxycytidine-chim(NtGi1-Go)/β1/γ2 7TRK-M4-Iperoxo-Gi1/β1/γ2
33.33Consensusnpy2_offOrthosteric Ligand7DDZ-Y2-JNJ-31020028
33.33Consensusopioid_on_gpOrthosteric Ligandmop_on_gp nop_on_gp dop_on_gp kop_on_gp
33.33Consensusorexin_onOrthosteric Ligandox2_on
33.33Consensusot_offOrthosteric Ligand6TPK-OT-Retosiban
33.33Consensuss1p3_onOrthosteric Ligand7EW3-S1P3-S1P-Gi1/β1/γ2 7EW4-S1P3-CYM-5541-Gi1/β1/γ2 7EW2-S1P3-FTY720-P-Gi1/β1/γ2
33.33Consensussst4_onOrthosteric Ligand7XMS-SST4-Somatostatin-14-Gi1/β1/γ2 7XMT-SST4-J-2156-Gi1/β1/γ2
33.33Consensussst4_on_gpOrthosteric Ligand7XMS-SST4-Somatostatin-14-Gi1/β1/γ2 7XMT-SST4-J-2156-Gi1/β1/γ2
33.33Consensustrh_onOrthosteric Ligand7XW9-TRH-TRH-chim(NtGi1L-Gs-CtGq)/β1/γ2
33.33Consensustrh_on_gpOrthosteric Ligand7XW9-TRH-TRH-chim(NtGi1L-Gs-CtGq)/β1/γ2
33.33Consensusvasop-oxy_offOrthosteric Ligandot_off
32.00Single7WVYAmyloid-Beta427WVY-FPR2-ALX-Amyloid-β42-Gi2/β1/γ2
32.00Single9K26PrRP319K26-PrRP-PrRP31-Gi1/β1/γ2
32.00Single9KDFRES-701-39KDF-ETB-RES-701-3
31.82Single8XIQL7967788XIQ-SST3-L796778-chim(NtGi1-Gs-CtGi1)/β1/γ2
31.82Single9MEUCXCL129MEU-CXCR4-CXCL12
31.82Consensusgs_class-aOrthosteric Ligandgs_peptide gs_nucleotide gs_amine
31.58Single4NC3Ergotamine4NC3-5-HT2B-Ergotamine
31.58Single4Z35ONO-99105394Z35-LPA1-ONO-9910539
31.58Single5UNGPubChem 157800525UNG-AT2-PubChem 15780052
31.58Single6K1QIRL25006K1Q-ETB-IRL2500
31.58Single7XK2MK68927XK2-HCA2-MK6892-Gi1/β1/γ2
31.58Single8IJDMK68928IJD-HCA2-MK6892-Gi1/β1/γ2
31.58Single8IYSTUG-8918IYS-FFA4-TUG-891-GDP-chim(NtGi1L-Gq)/β1/γ2
31.58Single9L79AR2314539L79-GPR119-AR231453-chim(NtGi1-Gs)/β1/γ2
31.58Single9M54Neuropeptide-VF9M54-NPFF2-Neuropeptide-VF-Gi1/β1/γ2
31.58Consensusclass-a_onOrthosteric Ligandsensory_on alicarboxylic_on amine_on lipid_on nucleotide_on peptide_on protein_on
31.58Consensusnucleotide_on_gpOrthosteric Ligandadenosine_on_gp p2y_on_gp
31.58Consensusorexin_on_gpOrthosteric Ligandox2_on_gp
31.58Consensuspeptide_offOrthosteric Ligandcck_off angiotensin_off bombesin_off endothelin_off ghrelin_off npy_off opioid_off orexin_off somatostatin_off tachykinin_off vasop-oxy_off neurotensin_off
31.25Single7VIFFTY720-P7VIF-S1P1-FTY720-P-Gi1/β1/γ2
31.25Single7WC8Lumateperone7WC8-5-HT2A-Lumateperone
31.25Single7YACPaltusotine7YAC-SST2-Paltusotine-Gi1/β1/γ2
31.25Single8CU6LJ-45178CU6-A2A-LJ-4517
31.25Single8EFQDAMGO8EFQ-μ-DAMGO-Gi1/β1/γ2
31.25Single8X17Namodenoson8X17-A3A-Namodenoson-Gi1/β1/γ2
31.25Single9BQJRO769BQJ-μ-RO76-Gi1/β1/γ2
31.25Single9EPP11,20-Ethanoretinal9EPP-Rhodopsin-11,20-Ethanoretinal-chim(Gi1-CtGq)/β1/γ2
31.25Single9KFTfMLFC9KFT-FPR1-ALX-fMLFC-Gi1/β1/γ2
31.25Consensusa3_onOrthosteric Liganda3a_on
30.77Single2ZIY11-cis-Retinal2ZIY-Rhodopsin-11-cis-Retinal
30.77Single3UZAGTPL92363UZA-A2A-GTPL9236
30.77Single5WKTOctyl-Beta-D-Glucopyranoside5WKT-Rhodopsin-Octyl-β-D-Glucopyranoside-Gt(CT)
30.77Single6FK9PubChem 1324730366FK9-Rhodopsin-PubChem 132473036
30.77Single7DD7Ca; Ca; Tryptophan; Evocalcet7DD7-CaS; CaS-Ca-Ca; Ca; Tryptophan; Evocalcet
30.77Single7MT9All-trans-Retinal7MT9-Rhodopsin-All-trans-Retinal-GRK1
30.77Single7MTAAll-trans-Retinal7MTA-Rhodopsin-All-trans-Retinal-GRK1
30.77Single7WC5Psilocin7WC5-5-HT2A-Psilocin
30.77Single8EITDoconexent8EIT-FFA1-Doconexent-chim(NtGi1L-Gs-CtGq)/β1/γ2
30.77Single8GGEConstrained Epinephrine8GGE-β2-Constrained Epinephrine-GTP-Gs/β1/γ2
30.77Single8GGFConstrained Epinephrine8GGF-β2-Constrained Epinephrine-GTP-Gs/β1/γ2
30.77Single8IU2All-trans-Retinal8IU2-Opsin1LW-All-trans-Retinal-Gi1/β1/γ2
30.77Single8J21Butyric acid8J21-FFA3-Butyric acid-Gi1/β1/γ2
30.77Single8J24Acetic acid8J24-FFA2-Acetic acid-Gi1/β1/γ2
30.77Single8JXTHistamine8JXT-H4-Histamine-PO4-Gi1/β1/γ2
30.77Single8SZFCa; Ca; Tryptophan; Cinacalcet; PO4; Spermine8SZF-CaS; CaS-Ca; Ca; Tryptophan; Cinacalcet; PO4; Spermine
30.77Single8Y63C20:0 Ceramide8Y63-FPR2-ALX-C20:0 Ceramide-Gi1/β1/γ2
30.77Consensusffa3_onOrthosteric Ligand8J21-FFA3-Butyric acid-Gi1/β1/γ2
30.77Consensusffa3_on_gpOrthosteric Ligand8J21-FFA3-Butyric acid-Gi1/β1/γ2
30.77Consensusgi_opsinsOrthosteric Ligand8IU2-Opsin1LW-All-trans-Retinal-Gi1/β1/γ2
30.77Consensusgi_sensoryOrthosteric Ligandgi_opsins
30.77Consensusopsin1lw_onOrthosteric Ligand8IU2-Opsin1LW-All-trans-Retinal-Gi1/β1/γ2
30.77Consensusopsin1lw_on_gpOrthosteric Ligand8IU2-Opsin1LW-All-trans-Retinal-Gi1/β1/γ2
30.43Single6WIVPubChem 52923113; PubChem 529246456WIV-GABAB1, GABAB2-PubChem 52923113; PubChem 52924645
30.43Single8H4KGW95088H4K-FFA4-GW9508-chim(NtGi1-Gs-CtGq)/β1/γ2
30.43Single9BKKCholecystokinin-89BKK-CCKA-Cholecystokinin-8-chim(NtGi1-Gs-CtGq)/β1/γ2
30.43Consensusfpr2-alx_on_gpOrthosteric Ligand7WVX-FPR2-ALX-Humanin-Gi2/β1/γ2 7T6U-FPR2-ALX-CGEN-855A-Gi1/β1/γ2 7T6V-FPR2-ALX-fMLFII-Gi1/β1/γ2 7WVY-FPR2-ALX-Amyloid-β42-Gi2/β1/γ2 7T6S-FPR2-ALX-TC-FPR 43-Gi1/β1/γ2 6OMM-FPR2-ALX-WKYMVX-Gi1/β1/γ2
30.43Consensusgi_class-aOrthosteric Ligandgi_peptide gi_sensory gi_alicarboxylic gi_amine gi_lipid gi_nucleotide gi_protein
30.00Single6XBJCholesterol6XBJ-SMO-Cholesterol-Gi1/β1/γ2
30.00Single7T11Octreotide7T11-SST2-Octreotide-Gi3/β1/γ2
30.00Single7XN9L-0545227XN9-SST2-L-054522
30.00Single8H4IDoconexent8H4I-FFA4-Doconexent-chim(NtGi1-Gs)/β1/γ2
30.00Single9M0RNeuropeptide-VF9M0R-NPFF1-Neuropeptide-VF-Gi1/β1/γ2
30.00Consensusformylpeptide_onOrthosteric Ligandfpr2-alx_on fpr1-alx_on
30.00Consensusox2_onOrthosteric Ligand7L1V-OX2-PubChem 155491009-chim(NtGi1-Gs-CtGq)/β1/γ2 7SQO-OX2-TAK-925-Gi1/β1/γ2 7L1U-OX2-Orexin-chim(NtGi1-Gs-CtGq)/β1/γ2
30.00Consensusox2_on_gpOrthosteric Ligand7L1V-OX2-PubChem 155491009-chim(NtGi1-Gs-CtGq)/β1/γ2 7SQO-OX2-TAK-925-Gi1/β1/γ2 7L1U-OX2-Orexin-chim(NtGi1-Gs-CtGq)/β1/γ2
30.00Consensussst2_onOrthosteric Ligand7WIC-SST2-Somatostatin-14-Gi1/β1/γ2 7WIG-SST2-L-054264-Gi1/β1/γ2 7YAE-SST2-Octreotide-Gi1/β1/γ2 7YAC-SST2-Paltusotine-Gi1/β1/γ2
30.00Consensussst2_on_gpOrthosteric Ligand7WIC-SST2-Somatostatin-14-Gi1/β1/γ2 7WIG-SST2-L-054264-Gi1/β1/γ2 7YAE-SST2-Octreotide-Gi1/β1/γ2 7YAC-SST2-Paltusotine-Gi1/β1/γ2
29.63Consensusbb2_onOrthosteric Ligand7W40-BB2-Bombesin-chim(NtGi1L-Gq)/β1/γ2 7W3Z-BB2-Gastrin Releasing Peptide-chim(NtGi1L-Gq)/β1/γ2
29.63Consensusbb2_on_gpOrthosteric Ligand7W40-BB2-Bombesin-chim(NtGi1L-Gq)/β1/γ2 7W3Z-BB2-Gastrin Releasing Peptide-chim(NtGi1L-Gq)/β1/γ2
29.63Consensusbombesin_onOrthosteric Ligandbb2_on
29.63Consensusbombesin_on_gpOrthosteric Ligandbb2_on_gp
29.63Consensusgq_bombesinOrthosteric Ligand7W40-BB2-Bombesin-chim(NtGi1L-Gq)/β1/γ2 7W3Z-BB2-Gastrin Releasing Peptide-chim(NtGi1L-Gq)/β1/γ2
29.41Single4NTJAZD12834NTJ-P2Y12-AZD1283
29.41Single5CGCHTL142425CGC-mGlu5-HTL14242
29.41Single5NM2ZM-2413855NM2-A2A-ZM-241385-Na
29.41Single7CFNINT-7777CFN-GPBA-INT-777-Gs/β1/γ2
29.41Single7E9GJNJ-404118137E9G-mGlu2; mGlu2-Eglumetad-JNJ-40411813-Gi1/β1/γ2
29.41Single7SINNPS-21437SIN-CaS; CaS-NPS-2143
29.41Single7SINNPS-21437SIN-CaS; CaS-NPS-2143
29.41Single7VFXfMIFL7VFX-FPR1-ALX-fMIFL-Gi1/β1/γ2
29.41Single7W41PD1762527W41-BB2-PD176252
29.41Single7WIGL-0542647WIG-SST2-L-054264-Gi1/β1/γ2
29.41Single8HNLPS3724248HNL-CXCR3-PS372424-Gi1/β1/γ2
29.41Single8ID4Linoleic acid8ID4-FFA4-Linoleic acid-Gi1/β1/γ2
29.41Single8K8JFenofibrate8K8J-CB1-Fenofibrate-chim(Gs-CtGq)/β1/γ2
29.41Single8QOTNanobody-E8QOT-μ-Nanobody-E
29.41Single8S4DCMF-0198S4D-Apelin-CMF-019
29.41Single8TF5Oleic acid8TF5-GPR6-Oleic acid
29.41Single8X0DVU04244658X0D-mGlu5; mGlu5-Quisqualate-VU0424465
29.41Single8X0DVU04244658X0D-mGlu5; mGlu5-Quisqualate-VU0424465
29.41Single8XYKVUF106618XYK-CXCR3-VUF10661-Go/β1/γ2
29.41Single8YICSAR2477998YIC-S1P1-SAR247799-Gi1/β1/γ2
29.41Single8YNSSNAP-948478YNS-MCH1-SNAP-94847
29.41Single8ZRKGSK12922638ZRK-GPR119-GSK1292263-Gs/β1/γ2
29.41Single9KUVCMPD6449KUV-Apelin-CMPD644-Arrestin2
29.41Consensusadenosine_offOrthosteric Liganda1_off a2_off
29.41Consensusbb2_offOrthosteric Ligand7W41-BB2-PD176252
29.41Consensusbombesin_offOrthosteric Ligandbb2_off
29.41Consensusfpr1-alx_onOrthosteric Ligand7VFX-FPR1-ALX-fMIFL-Gi1/β1/γ2
29.41Consensusfpr1-alx_on_gpOrthosteric Ligand7VFX-FPR1-ALX-fMIFL-Gi1/β1/γ2
29.41Consensusnucleotide_onOrthosteric Ligandadenosine_on p2y_on
29.17Single8XGOTAK4488XGO-Kiss1-TAK448-chim(NtGi1-Gq)/β1/γ2
29.17Single8ZPSPrRP208ZPS-PrRP-PrRP20-chim(NtGi1-Gs-CtGi1)/β1/γ2
28.57Single6FK6PubChem 1324730336FK6-Rhodopsin-PubChem 132473033
28.57Single6TQ4PubChem 160468446TQ4-OX1-PubChem 16046844-Na
28.57Single7T6UCGEN-855A7T6U-FPR2-ALX-CGEN-855A-Gi1/β1/γ2
28.57Single7TD4Siponimod7TD4-S1P1-Siponimod-Gi1/β1/γ2
28.57Single7W0PElabela7W0P-Apelin-Elabela-Gi1/β1/γ2
28.57Single7WKDTRH7WKD-TRH-TRH-chim(NtGi1-Gs-CtGq)/β1/γ2
28.57Single8F7XNociceptin8F7X-NOP-Nociceptin-Gi1/β1/γ2
28.57Single8G59TUG-8918G59-FFA4-TUG-891-chim(Gi1-CtGq)/β1/γ2
28.57Single8J6RMK68928J6R-HCA2-MK6892-Gi1/β1/γ2
28.57Single8X2KOleic monoethanolamide8X2K-GPR3-Oleic monoethanolamide-chim(NtGi1-Gs)/β1/γ2
28.57Single8YH3N-methyladenosine8YH3-A3A-N-methyladenosine-Gi1/β1/γ2
28.57Single8ZBJSomatostatin-148ZBJ-SST5-Somatostatin-14-Gi1/β1/γ2
28.57Single9EPRAll-trans-Retinal9EPR-Rhodopsin-All-trans-Retinal-Gi1/β1/γ2
28.57Single9M88Oleic monoethanolamide9M88-GPR3 ; GPR3-Oleic monoethanolamide-AF64394
28.57Consensusgi_nucleotideOrthosteric Ligandgi_adenosine gi_p2y
28.57Consensuslpl_onOrthosteric Ligands1p_on lpa_on
28.57Consensuslpl_on_gpOrthosteric Ligands1p_on_gp lpa_on_gp
28.57Consensusnop_onOrthosteric Ligand8F7X-NOP-Nociceptin-Gi1/β1/γ2
28.57Consensusnop_on_gpOrthosteric Ligand8F7X-NOP-Nociceptin-Gi1/β1/γ2
28.00Single8H0PNMB308H0P-BB1-NMB30-chim(NtGi1-Gs-CtGq)/β1/γ2
27.78Single4Z34ONO-97803074Z34-LPA1-ONO-9780307
27.78Single6KO5PubChem 574000026KO5-Ghrelin-PubChem 57400002
27.78Single6RZ5Zafirlukast6RZ5-CysLT1-Zafirlukast-Na
27.78Single7B6WCyclazosin7B6W-α1b-Cyclazosin
27.78Single7VIGCBP-3077VIG-S1P1-CBP-307-Gi1/β1/γ2
27.78Single7WV9CP559407WV9-CB1-CP55940-ZCZ011-Gi2/β1/γ2
27.78Single7XTQR3997XTQ-GPBA-R399-Gs/β1/γ2
27.78Single7Y24Octreotide7Y24-SST2-Octreotide-Go/β1/γ2
27.78Single8HPTC5a (C-terminal peptide)8HPT-C5a1-C5a (C-terminal peptide)-Go/β1/γ2
27.78Single8JD5JNJ-40411813; ADX881788JD5-mGlu2; mGlu4-Glutamate-JNJ-40411813; ADX88178-Gi1/β1/γ2
27.78Single8WU1MDMB-Fubinaca8WU1-CB1-MDMB-Fubinaca-Arrestin2
27.78Single8X0BVU04244658X0B-mGlu5; mGlu5-Quisqualate-VU0424465
27.78Single8X0FVU298X0F-mGlu5; mGlu5-Quisqualate-VU29
27.78Single8XJMLatanoprost8XJM-FP-alpha-Latanoprost-chim(NtGi2-Gs-CtGq)/β1/γ2
27.78Single8XZICMF-0198XZI-Apelin; Apelin-CMF-019-Gi1/β1/γ2
27.78Single8Y73Peptide8Y73-μ-Peptide-MPAM-15-Gi1/β1/γ2
27.78Single8YNTSNAP-948478YNT-MCH1-SNAP-94847
27.78Single8ZR5Firuglipel8ZR5-GPR119-Firuglipel-Gs/β1/γ2
27.78Single9B65MDMB-Fubinaca9B65-CB1-MDMB-Fubinaca-Gi1/β1/γ2
27.78Single9IK9Lanreotide9IK9-SST1-Lanreotide-Gi1/β1/γ2
27.78Single9WSTDAMGO9WST-μ-DAMGO-chim(NtGi1-Gz)/β1/γ2
27.78Consensuscyslt1_offOrthosteric Ligand6RZ5-CysLT1-Zafirlukast-Na 6RZ4-CysLT1-Pranlukast-Na
27.27Single8WCBCyclohexylammonium Ion8WCB-TA1-Cyclohexylammonium Ion-chim(NtGi1-Gs-CtGq)/β1/γ2
27.27Single8WCCCyclohexylammonium Ion8WCC-TA1-Cyclohexylammonium Ion
27.27Single9KT7MK68929KT7-HCA2-MK6892-Gi1/β1/γ2
27.27Single9L60Dynorphin9L60-κ-Dynorphin-MPAM-15-Gi1/β1/γ2
27.27Single9ME1CXCL129ME1-CXCR4-CXCL12
27.27Consensusformylpeptide_on_gpOrthosteric Ligandfpr2-alx_on_gp fpr1-alx_on_gp
27.27Consensusgq_class-aOrthosteric Ligandgq_peptide gq_amine gq_nucleotide
26.92Single8FEG(DNCP)-Beta-Naloxamine8FEG-κ-(DNCP)-β-Naloxamine-Gi1/β1/γ2
26.92Single8ZH8QRFP268ZH8-QRFP-QRFP26-Gq/β1/γ1
26.92Consensusgq_peptideOrthosteric Ligandgq_cck gq_kisspeptin gq_bradykinin gq_bombesin gq_angiotensin
26.67Single3V2WPubChem 518926453V2W-S1P1-PubChem 51892645
26.67Single3VG9ZM-2413853VG9-A2A-ZM-241385-Antibody
26.67Single3VGAZM-2413853VGA-A2A-ZM-241385-Antibody
26.67Single4S0VSuvorexant4S0V-OX2-Suvorexant
26.67Single6DS0LY2660976DS0-5-HT2B-LY266097
26.67Single6FKBPubChem 1324730386FKB-Rhodopsin-PubChem 132473038
26.67Single6ME9Ramelteon6ME9-MT2-Ramelteon
26.67Single6TPJSuvorexant6TPJ-OX2-Suvorexant
26.67Single7F8ULintitript7F8U-CCKA-Lintitript
26.67Single7M3FCa; Ca; Tryptophan; Cinacalcet7M3F-CaS; CaS-Ca; Ca; Tryptophan; Cinacalcet
26.67Single7TUZ7-alpha,25-dihydroxycholesterol7TUZ-GPR183-7-α,25-dihydroxycholesterol-Gi1/β1/γ2
26.67Single7VIHCBP-3077VIH-S1P1-CBP-307-Gi1/β1/γ2
26.67Single7W0MPubChem 1227019087W0M-Apelin-PubChem 122701908-Gi1/β1/γ2
26.67Single7XRRLemborexant7XRR-OX2-Lemborexant
26.67Single8DU3PubChem 1055260648DU3-A2A-PubChem 105526064
26.67Single8T3SButyric acid8T3S-FFA2-Butyric acid-chim(NtGi2L-Gs-CtGq)/β1/γ2
26.67Single8YYWAlpha-ketoglutarate8YYW-Oxoglutarate-α-ketoglutarate-α-ketoglutarate-chim(Gi1-CtGq)/β1/γ2
26.67Single9AVLCa; Ca; Cyclomethyltryptophan; R-568; PO49AVL-CaS; CaS-Ca-Ca; Ca; Cyclomethyltryptophan; R-568; PO4-Gi3/β2/γ2
26.67Single9C2FCa; Ca; Tryptophan; '54149; PO49C2F-CaS; CaS-Ca-Ca; Ca; Tryptophan; '54149; PO4
26.67Single9H2XPubChem 1756706449H2X-A2A-PubChem 175670644-Na
26.67Single9K6LSalicin9K6L-TAS2R16-Salicin-Gi2/β1/γ2
26.67Single9KPESalicin9KPE-TAS2R16-Salicin-Gi1/β1/γ2
26.67Consensuss1p1_offOrthosteric Ligand3V2W-S1P1-PubChem 51892645
26.32Single4OR2FITM4OR2-mGlu1; mGlu1-FITM
26.32Single7L1UOrexin7L1U-OX2-Orexin-chim(NtGi1-Gs-CtGq)/β1/γ2
26.32Single7SUSPubChem 1227019087SUS-Apelin-PubChem 122701908
26.32Single7WCMMBX-29827WCM-GPR119-MBX-2982-Gs/β1/γ2
26.32Single7WCNAR2314537WCN-GPR119-AR231453-Gs/β1/γ2
26.32Single8I9AEP548I9A-C3aB-EP54-chim(NtGi1-Gs-CtGq)/β1/γ2
26.32Single8VHFMBX-29828VHF-GPR119-MBX-2982-Gs/β1/γ2
26.32Single8XYIVUF106618XYI-CXCR3-VUF10661
26.32Single9VIFNeuropeptide-VF9VIF-NPFF1-Neuropeptide-VF-Gi1/β1/γ2
26.32Single9WSWEndomorphin9WSW-μ-Endomorphin-chim(NtGi1-Gz)/β1/γ2
26.32Consensuscb1_onOrthosteric Ligand6KPG-CB1-AM841-Gi1/β1/γ2 8K8J-CB1-Fenofibrate-chim(Gs-CtGq)/β1/γ2
26.32Consensusgi_lipidOrthosteric Ligandgi_cannabinoid gi_ffa gi_leukotriene gi_lpa gi_s1p
26.32Consensuslpl_offOrthosteric Ligands1p_off lpa_off
26.09Single6LW5WKYMVm6LW5-FPR2-ALX-WKYMVm
26.09Single7TD0LPA7TD0-LPA1-LPA-Gi1/β1/γ2
26.09Single7TD2LPA7TD2-LPA1-LPA-Gi1/β1/γ2
26.09Single8XGUTAK4488XGU-Kiss1-TAK448-Gi1/β1/γ2
26.09Single9U4WGonadoliberin-19U4W-GnRH1-Gonadoliberin-1-chim(NtGi1L-Gs-CtGq)/β1/γ2
26.09Consensusangiotensin_onOrthosteric Ligandat1_on
26.09Consensusat1_onOrthosteric Ligand7F6G-AT1-(Sar1)-Angiotensin II-Gq/β1/γ2
26.09Consensusfpr2-alx_onOrthosteric Ligand7WVX-FPR2-ALX-Humanin-Gi2/β1/γ2 7T6U-FPR2-ALX-CGEN-855A-Gi1/β1/γ2 7T6V-FPR2-ALX-fMLFII-Gi1/β1/γ2 7WVY-FPR2-ALX-Amyloid-β42-Gi2/β1/γ2 7T6S-FPR2-ALX-TC-FPR 43-Gi1/β1/γ2 6OMM-FPR2-ALX-WKYMVX-Gi1/β1/γ2
26.09Consensusgi_somatostatinOrthosteric Ligand7WIC-SST2-Somatostatin-14-Gi1/β1/γ2 7XMS-SST4-Somatostatin-14-Gi1/β1/γ2 8X8L-SST5-Cortistatin-14-chim(NtGi1-Gs-CtGi1)/β1/γ2 7XMT-SST4-J-2156-Gi1/β1/γ2 7WIG-SST2-L-054264-Gi1/β1/γ2 8X8N-SST5-Octreotide-chim(NtGi1-Gs-CtGi1)/β1/γ2 7YAE-SST2-Octreotide-Gi1/β1/γ2 7YAC-SST2-Paltusotine-Gi1/β1/γ2
26.09Consensuspeptide_offonOrthosteric Ligandpeptide_off peptide_on
26.09Consensussomatostatin_onOrthosteric Ligandsst2_on sst4_on sst5_on
26.09Consensussomatostatin_on_gpOrthosteric Ligandsst2_on_gp sst4_on_gp sst5_on_gp
25.93Single6IGLIRL16206IGL-ETB-IRL1620
25.93Single8Y52BA18Y52-BB3-BA1-chim(NtGi1-Gs-CtGq)/β1/γ2
25.93Consensusetb_onOrthosteric Ligand8IY5-ETB-Endothelin-1-Gi1/β1/γ2 8HBD-ETB-IRL1620-Gi1/β1/γ2
25.00Single4OR2FITM4OR2-mGlu1; mGlu1-FITM
25.00Single5CGDHTL142425CGD-mGlu5-HTL14242
25.00Single5IU7Q274563465IU7-A2A-Q27456346-Na
25.00Single5JTBZM-2413855JTB-A2A-ZM-241385
25.00Single5K2BZM-2413855K2B-A2A-ZM-241385-Na
25.00Single5UVIZM-2413855UVI-A2A-ZM-241385
25.00Single6AQFZM-2413856AQF-A2A-ZM-241385
25.00Single6FFIMPEP6FFI-mGlu5-MPEP
25.00Single6FK8PubChem 1324730356FK8-Rhodopsin-PubChem 132473035
25.00Single6TP3Nemorexant6TP3-OX1-Nemorexant
25.00Single6V9SGTPL114036V9S-OX1-GTPL11403
25.00Single6ZDRHMS1413f126ZDR-A2A-HMS1413f12-Na
25.00Single6ZFZ77-LH-28-16ZFZ-M1-77-LH-28-1
25.00Single6ZG9GSK10347026ZG9-M1-GSK1034702
25.00Single7DW9AVP7DW9-V2-AVP-chim(NtGi1-Gs)/β1/γ2
25.00Single7F61PF-036547467F61-H3-PF-03654746
25.00Single7F6G(Sar1)-Angiotensin II7F6G-AT1-(Sar1)-Angiotensin II-Gq/β1/γ2
25.00Single7KH0AVP7KH0-V2-AVP-chim(NtGi1-Gs)/β1/γ2
25.00Single7T32ZM-2413857T32-A2A-ZM-241385
25.00Single7W40Bombesin7W40-BB2-Bombesin-chim(NtGi1L-Gq)/β1/γ2
25.00Single7WC4Serotonin7WC4-5-HT2A-Serotonin
25.00Single7WUIIP157WUI-ADGRG2-IP15-chim(NtGi1-Gs)/β1/γ2
25.00Single7X1UTRH7X1U-TRH-TRH-chim(NtGi2L-Gs-CtGq)/β1/γ2
25.00Single7XZ6APD6687XZ6-GPR119-APD668-Gs/β1/γ2
25.00Single8GURCP559408GUR-CB2-CP55940-Gi1/β1/γ2
25.00Single8GUTLEI-1028GUT-CB2-LEI-102-Gi1/β1/γ2
25.00Single8HQN9-S-HODE8HQN-GPR132-9-S-HODE-Gi1/β1/γ2
25.00Single8I95EP548I95-C3aB-EP54-Go/β1/γ2
25.00Single8ID8TUG-8918ID8-FFA4-TUG-891-Gi1/β1/γ2
25.00Single8IHFMK68928IHF-HCA2-MK6892-Gi1/β1/γ2
25.00Single8IULLatanoprost8IUL-FP-alpha-Latanoprost-chim(NtGi1-Gs-CtGq)/β1/γ2
25.00Single8J6IMK68928J6I-HCA2-MK6892-Gi1/β1/γ2
25.00Single8K4SDCA-3P8K4S-MRGPRX4-DCA-3P-chim(NtGi1L-Gs-CtGq)/β1/γ2
25.00Single8K9LDAMGO8K9L-μ-DAMGO-BMS-986122-Gi3/β1/γ1
25.00Single8RQQZM-2413858RQQ-A2A-ZM-241385-Na
25.00Single8XGSKisspeptin-18XGS-Kiss1-Kisspeptin-1-chim(NtGi1-Gq)/β1/γ2
25.00Single8XJKCloprosetnol8XJK-FP-alpha-Cloprosetnol-chim(NtGi1-Gs-CtGq)/β1/γ2
25.00Single8ZBISomatostatin-148ZBI-SST3-Somatostatin-14-Gi1/β1/γ2
25.00Single8ZWGJR14a8ZWG-C3aB-JR14a-Gi1/β1/γ2
25.00Single9ASBCa; Ca; Cyclomethyltryptophan; R-568; PO49ASB-CaS; CaS-Ca-Ca; Ca; Cyclomethyltryptophan; R-568; PO4-chim(NtGi1-Gs-CtGq)/β1/γ2
25.00Single9IV25alpha-DHT9IV2-ADGRD1-5α-DHT-chim(NtGi1-Gs)/β1/γ2
25.00Single9IZFLPA9IZF-LPA1-LPA-Gi1/β1/γ2
25.00Single9JH3CMF-0199JH3-Apelin; Apelin-CMF-019-Gi1/β1/γ2
25.00Single9JIDNiacin9JID-HCA3-Niacin-Gi1/β1/γ2
25.00Single9K1DButyric acid9K1D-FFA2-Butyric acid-Gi1/β1/γ2
25.00Single9KUGEP679KUG-C5a1-EP67-Go/β1/γ2
25.00Single9P1TZM-2413859P1T-A2A-ZM-241385
25.00Consensusa2_offOrthosteric Liganda2a_off
25.00Consensusa2a_offOrthosteric Ligand3RFM-A2A-Caffeine 8C9W-A2A-Etrumadenant 3UZA-A2A-GTPL9236 8GNG-A2A-Istradefylline 8CU6-A2A-LJ-4517 7PX4-A2A-PSB-2113 7PYR-A2A-PSB-2115 8DU3-A2A-PubChem 105526064 8JWY-A2A-2-118 8PWN-A2A-Theophylline 5IU4-A2A-ZM-241385-Na 5OLZ-A2A-PubChem 135566609-Na 6GT3-A2A-Imaradenant-Na 5OLV-A2A-LUAA47070-Na 5N2R-A2A-PSB36-Na 5IU7-A2A-Q27456346-Na 5OLH-A2A-Vipadenant-Na 5OLO-A2A-Tozadenant-Na 6ZDR-A2A-HMS1413f12-Na 8GNE-A2A-KW-6356-Na 8JWZ-A2A-Etrumadenant-Na 5IU8-A2A-Q27456347-Na 5IUB-A2A-Q27456344-Na 6ZDV-A2A-PubChem 984073-Na 5IUA-A2A-Q27456348-Na 8A2P-A2A-LUAA47070-Na
25.00Consensusangiotensin_on_gpOrthosteric Ligandat1_on_gp
25.00Consensusat1_on_gpOrthosteric Ligand7F6G-AT1-(Sar1)-Angiotensin II-Gq/β1/γ2
25.00Consensuscb1_on_gpOrthosteric Ligand6KPG-CB1-AM841-Gi1/β1/γ2 8K8J-CB1-Fenofibrate-chim(Gs-CtGq)/β1/γ2
25.00Consensuschemerin_onOrthosteric Ligandcml1_on
25.00Consensuscxcr3_on_gpOrthosteric Ligand8HNK-CXCR3-CXCL11-Gi1/β1/γ2 8HNL-CXCR3-PS372424-Gi1/β1/γ2
25.00Consensusghrelin_offOrthosteric Ligand6KO5-Ghrelin-PubChem 57400002 7F83-Ghrelin-PF-05190457
25.00Consensusgi_endothelinOrthosteric Ligand8IY5-ETB-Endothelin-1-Gi1/β1/γ2 8HBD-ETB-IRL1620-Gi1/β1/γ2
25.00Consensusgi_formylpeptideOrthosteric Ligand7WVY-FPR2-ALX-Amyloid-β42-Gi2/β1/γ2 7T6U-FPR2-ALX-CGEN-855A-Gi1/β1/γ2 7VFX-FPR1-ALX-fMIFL-Gi1/β1/γ2 7T6V-FPR2-ALX-fMLFII-Gi1/β1/γ2 7WVX-FPR2-ALX-Humanin-Gi2/β1/γ2 7T6S-FPR2-ALX-TC-FPR 43-Gi1/β1/γ2 6OMM-FPR2-ALX-WKYMVX-Gi1/β1/γ2
25.00Consensusgq_angiotensinOrthosteric Ligand7F6G-AT1-(Sar1)-Angiotensin II-Gq/β1/γ2
25.00Consensusgs_vasop-oxyOrthosteric Ligand7DW9-V2-AVP-chim(NtGi1-Gs)/β1/γ2
25.00Consensusnk2_onOrthosteric Ligand7XWO-NK2-Neurokinin-A-chim(NtGi1-Gs-CtGq)/β1/γ2
25.00Consensuspeptide_offon_gpOrthosteric Ligandpeptide_on_gp peptide_off
25.00Consensusv2_onOrthosteric Ligand7DW9-V2-AVP-chim(NtGi1-Gs)/β1/γ2
25.00Consensusv2_on_gpOrthosteric Ligand7DW9-V2-AVP-chim(NtGi1-Gs)/β1/γ2
25.00Consensusvasop-oxy_onOrthosteric Ligandv2_on
25.00Consensusvasop-oxy_on_gpOrthosteric Ligandv2_on_gp
24.14Single8HBDIRL16208HBD-ETB-IRL1620-Gi1/β1/γ2
24.14Consensusetb_on_gpOrthosteric Ligand8IY5-ETB-Endothelin-1-Gi1/β1/γ2 8HBD-ETB-IRL1620-Gi1/β1/γ2
24.00Single7QBIAlpha-factor mating pheromone7QBI-STE2; STE2-α-factor mating pheromone
24.00Single8HCXEndothelin-18HCX-ETB-Endothelin-1-chim(NtGi2L-Gs-CtGq)/β1/γ2
24.00Single8ZRTEndothelin-18ZRT-ETB-Endothelin-1
24.00Consensuscml1_on_gpOrthosteric Ligand7YKD-CML1-Chemerin-9-Gi1/β1/γ2
24.00Consensussst5_on_gpOrthosteric Ligand8X8L-SST5-Cortistatin-14-chim(NtGi1-Gs-CtGi1)/β1/γ2 8X8N-SST5-Octreotide-chim(NtGi1-Gs-CtGi1)/β1/γ2
23.81Single6OMMWKYMVX6OMM-FPR2-ALX-WKYMVX-Gi1/β1/γ2
23.81Single7YAEOctreotide7YAE-SST2-Octreotide-Gi1/β1/γ2
23.81Single7YJ4INSL57YJ4-RXFP4-INSL5-Gi2/β1/γ2
23.81Single8F7REndomorphin8F7R-μ-Endomorphin-Gi1/β1/γ2
23.81Single8IA7Cholecystokinin-88IA7-CCKB-Cholecystokinin-8-chim(NtGi1L-Gq)/β1/γ2
23.81Single8X3LXWD8X3L-CB2-XWD-Gi1/β1/γ2
23.81Single9IPVJR14a9IPV-C3aB-JR14a-Gi1/β1/γ2
23.81Single9JF4PD1683689JF4-BB1-PD168368
23.81Single9KZ2EP679KZ2-C3aB-EP67-Go/β1/γ2
23.81Single9KZ8EP679KZ8-C3aB-EP67-Go/β1/γ2
23.81Consensuscxcr3_onOrthosteric Ligand8HNK-CXCR3-CXCL11-Gi1/β1/γ2 8HNL-CXCR3-PS372424-Gi1/β1/γ2
23.81Consensusdop_onOrthosteric Ligand8F7S-δ-Deltorphin-Gi1/β1/γ2
23.81Consensuskiss1_onOrthosteric Ligand8ZJD-Kiss1-Kisspeptin-1-chim(NtGi1-Gq)/β1/γ1
23.81Consensuskisspeptin_onOrthosteric Ligandkiss1_on
23.53Single3EMLZM-2413853EML-A2A-ZM-241385
23.53Single4EIYZM-2413854EIY-A2A-ZM-241385-Na
23.53Single5IU8Q274563475IU8-A2A-Q27456347-Na
23.53Single5K2AZM-2413855K2A-A2A-ZM-241385-Na
23.53Single5OLGZM-2413855OLG-A2A-ZM-241385-Na
23.53Single5TGZAM65385TGZ-CB1-AM6538
23.53Single5UIGPubChem 1240811965UIG-A2A-PubChem 124081196
23.53Single5VRAZM-2413855VRA-A2A-ZM-241385-Na
23.53Single5ZKPSR274175ZKP-PAF-SR27417
23.53Single6FFHFenobam6FFH-mGlu5-Fenobam
23.53Single6FK7PubChem 1324730346FK7-Rhodopsin-PubChem 132473034
23.53Single6FKCPubChem 1324730396FKC-Rhodopsin-PubChem 132473039
23.53Single6FKDPubChem 1373491836FKD-Rhodopsin-PubChem 137349183
23.53Single6S0LZM-2413856S0L-A2A-ZM-241385
23.53Single6XBM25(S)-Epoxycholesterol6XBM-SMO-25(S)-Epoxycholesterol-Gi1/β1/γ2
23.53Single7CFMP3957CFM-GPBA-P395-Gs/β1/γ2
23.53Single7PP1Selatogrel7PP1-P2Y12-Selatogrel
23.53Single7PYRPSB-21157PYR-A2A-PSB-2115
23.53Single8KEXDCA-3P8KEX-MRGPRX4-DCA-3P
23.53Single8X9TAP5038X9T-ADGRD1-AP503-chim(NtGi1-Gs)/β1/γ2
23.53Single8YH5Riboprine8YH5-A3A-Riboprine-Gi1/β1/γ2
23.53Single8ZBEOctreotide8ZBE-SST5-Octreotide-Gi1/β1/γ1
23.53Single9AVGCa; Ca; Cyclomethyltryptophan; R-568; PO49AVG-CaS; CaS-Ca-Ca; Ca; Cyclomethyltryptophan; R-568; PO4-chim(NtGi1-Gs)/β1/γ2
23.53Single9H37PubChem 1756706469H37-A2A-PubChem 175670646-Na
23.53Single9IYAONO-97105319IYA-GPR55-ONO-9710531
23.53Single9JGKBalovaptan9JGK-5-HT2B-Balovaptan
23.53Single9KUXCMPD6449KUX-Apelin; Apelin-CMPD644-Arrestin2
23.53Single9P1SZM-2413859P1S-A2A-ZM-241385
23.53Consensusalicarboxylic_on_gpOrthosteric Ligandsuccinate_on_gp hca_on_gp
23.53Consensuscck_offOrthosteric Ligandccka_off
23.53Consensusccka_offOrthosteric Ligand7F8Y-CCKA-Devazepide 7F8U-CCKA-Lintitript
23.53Consensusgi_alicarboxylicOrthosteric Ligandgi_hca gi_succinate
23.08Single6TQ9SB-4081246TQ9-OX1-SB-408124
23.08Single7F8VGastrin-177F8V-CCKB-Gastrin-17-Gi2/β1/γ2
23.08Single7QBIAlpha-factor mating pheromone7QBI-STE2; STE2-α-factor mating pheromone
23.08Single7YKDChemerin-97YKD-CML1-Chemerin-9-Gi1/β1/γ2
23.08Single8XOFLys058XOF-GPR30-Lys05-chim(NtGi1-Gs-CtGq)/β1/γ2
23.08Single8XVEBQ30208XVE-ETB-BQ3020-chim(Gs-CtGq)/β1/γ2
23.08Single8Z8ALactate8Z8A-HCA1-Lactate-Gi1/β1/γ2
23.08Single9EE9Adenosine9EE9-A2A-Adenosine-Gs/β1/γ2
23.08Single9KFKRelaxin-39KFK-RXFP4-Relaxin-3-Gi2/β1/γ2
23.08Single9M42A1L8O9M42-GPR139-A1L8O-chim(Gs-CtGq)/β1/γ2
23.08Consensusgi_peptideOrthosteric Ligandgi_cck gi_apelin gi_compl-pept gi_endothelin gi_formylpeptide gi_galanin gi_ghrelin gi_npy gi_neurotensin gi_opioid gi_orexin gi_relaxin gi_somatostatin
22.73Single6WIVPubChem 52923113; PubChem 529246456WIV-GABAB1, GABAB2-PubChem 52923113; PubChem 52924645
22.73Single7F4ISHU91197F4I-MC1-SHU9119-chim(NtGi1-Gs)/β1/γ2
22.73Single7F8XNN90567F8X-CCKA-NN9056
22.73Single7QA8Antagonist Peptide7QA8-STE2; STE2-Antagonist Peptide
22.73Single7QA8Antagonist Peptide7QA8-STE2; STE2-Antagonist Peptide
22.73Single7WICSomatostatin-147WIC-SST2-Somatostatin-14-Gi1/β1/γ2
22.73Single7XAUOctreotide7XAU-SST2-Octreotide-Gi1/β1/γ2
22.73Single8GHVAMG3158GHV-CB1-AMG315-Gi1/β1/γ2
22.73Single8IEBPubChem 1347468948IEB-GPR156; GPR156-PubChem 134746894
22.73Single8IZBLysophosphatidylserine (UBL)8IZB-GPR174-Lysophosphatidylserine (UBL)-Gs/β1/γ2
22.73Single8WZ2Orexigenic Neuropeptide QRFP8WZ2-QRFP-Orexigenic Neuropeptide QRFP-chim(NtGi1L-Gs-CtGq)/β1/γ2
22.73Single8ZCJPasireotide8ZCJ-SST5-Pasireotide-Gi1/β1/γ1
22.73Single8ZJDKisspeptin-18ZJD-Kiss1-Kisspeptin-1-chim(NtGi1-Gq)/β1/γ1
22.73Single9UMRC5a-pep9UMR-C5a1-C5a-pep-Go/β1/γ2
22.73Single9UYJChemerin-99UYJ-CML2-Chemerin-9-Arrestin2
22.73Consensuschemerin_on_gpOrthosteric Ligandcml1_on_gp
22.73Consensuscml1_onOrthosteric Ligand7YKD-CML1-Chemerin-9-Gi1/β1/γ2
22.73Consensusgi_chemerinOrthosteric Ligand7YKD-CML1-Chemerin-9-Gi1/β1/γ2
22.73Consensusgq_kisspeptinOrthosteric Ligand8ZJD-Kiss1-Kisspeptin-1-chim(NtGi1-Gq)/β1/γ1
22.73Consensuskiss1_on_gpOrthosteric Ligand8ZJD-Kiss1-Kisspeptin-1-chim(NtGi1-Gq)/β1/γ1
22.73Consensuskisspeptin_on_gpOrthosteric Ligandkiss1_on_gp
22.22Single5IUAQ274563485IUA-A2A-Q27456348-Na
22.22Single5N2RPSB365N2R-A2A-PSB36-Na
22.22Single5N2SPSB365N2S-A1-PSB36
22.22Single5ZBQUR-MK-2995ZBQ-Y1-UR-MK-299
22.22Single6LPLZM-2413856LPL-A2A-ZM-241385-Na
22.22Single6RZ4Pranlukast6RZ4-CysLT1-Pranlukast-Na
22.22Single6S0QZM-2413856S0Q-A2A-ZM-241385
22.22Single6WQAZM-2413856WQA-A2A-ZM-241385-Na
22.22Single7BB7AVP7BB7-V2-AVP-Gs/β1/γ2
22.22Single7C4SS1P7C4S-S1P3-S1P
22.22Single7EO2FTY720-P7EO2-S1P1-FTY720-P-Gi1/β1/γ2
22.22Single7F4FAfamelanotide7F4F-MC1-Afamelanotide-chim(NtGi1-Gs)/β1/γ2
22.22Single7M3GCa; Ca; Tryptophan; Evocalcet; Etelcalcetide; PO47M3G-CaS; CaS-Ca; Ca; Tryptophan; Evocalcet; Etelcalcetide; PO4
22.22Single7QBCAlpha-factor mating pheromone7QBC-STE2; STE2-α-factor mating pheromone
22.22Single7RM5ZM-2413857RM5-A2A-ZM-241385-Na
22.22Single7TD3S1P7TD3-S1P1-S1P-Gi1/β1/γ2
22.22Single7XATSomatostatin-147XAT-SST2-Somatostatin-14-Gi1/β1/γ2
22.22Single8FYNZM-2413858FYN-A2A-ZM-241385-Na
22.22Single8GDCPGE28GDC-EP3-PGE2-Gi1/β1/γ2
22.22Single8GNEKW-63568GNE-A2A-KW-6356-Na
22.22Single8J6JGSK2560738J6J-HCA2-GSK256073-Gi1/β1/γ2
22.22Single8KFXLMD-0098KFX-CCR8-LMD-009-Gi1/β1/γ2
22.22Single8TH4Losartan8TH4-AT1-Losartan-AT118-L Nanobody
22.22Single8X0BVU04244658X0B-mGlu5; mGlu5-Quisqualate-VU0424465
22.22Single8X0CVU04244658X0C-mGlu5; mGlu5-Quisqualate-VU0424465
22.22Single8X0CVU04244658X0C-mGlu5; mGlu5-Quisqualate-VU0424465
22.22Single9EAHOlmesartan9EAH-AT1-Olmesartan-Nanobody AT209
22.22Single9EHSLUF76029EHS-A3A-LUF7602
22.22Single9GE2ML1849GE2-GPR55-ML184-chim(NtGi1-G13)/β1/γ2
22.22Single9HC04YI9HC0-mGlu5-4YI
22.22Consensusa1_offOrthosteric Ligand5UEN-A1-DU172 5N2S-A1-PSB36
22.22Consensuscb2_onOrthosteric Ligand8GUR-CB2-CP55940-Gi1/β1/γ2 8GUS-CB2-HU-308-Gi1/β1/γ2 8GUT-CB2-LEI-102-Gi1/β1/γ2 6KPF-CB2-AM12033-Gi1/β1/γ2 6PT0-CB2-WIN 55212-2-Gi1/β1/γ2 8GUQ-CB2-Olorinab-Gi1/β1/γ2
22.22Consensuscb2_on_gpOrthosteric Ligand8GUR-CB2-CP55940-Gi1/β1/γ2 8GUS-CB2-HU-308-Gi1/β1/γ2 8GUT-CB2-LEI-102-Gi1/β1/γ2 6KPF-CB2-AM12033-Gi1/β1/γ2 6PT0-CB2-WIN 55212-2-Gi1/β1/γ2 8GUQ-CB2-Olorinab-Gi1/β1/γ2
22.22Consensuscyslt_offOrthosteric Ligandcyslt2_off cyslt1_off
22.22Consensuspeptide_onOrthosteric Ligandcck_on angiotensin_on apelin_on bombesin_on bradykinin_on compl-peptide_on endothelin_on formylpeptide_on galanin_on ghrelin_on kisspeptin_on melanocortin_on motilin_on neuromedin-u_on npy_on neurotensin_on opioid_on orexin_on relaxin_on somatostatin_on tachykinin_on trh_on vasop-oxy_on
22.22Consensuspeptide_on_gpOrthosteric Ligandcck_on_gp angiotensin_on_gp apelin_on_gp bombesin_on_gp bradykinin_on_gp compl-peptide_on_gp endothelin_on_gp formylpeptide_on_gp galanin_on_gp ghrelin_on_gp kisspeptin_on_gp melanocortin_on_gp motilin_on_gp neuromedin-u_on_gp npy_on_gp neurotensin_on_gp opioid_on_gp orexin_on_gp relaxin_on_gp somatostatin_on_gp tachykinin_on_gp trh_on_gp vasop-oxy_on_gp
22.22Consensuss1p_offOrthosteric Ligands1p1_off s1p5_off
21.74Single5XJM(Sar1,Ile8)-Angiotensin II5XJM-AT2-(Sar1,Ile8)-Angiotensin II
21.74Single6DO1(Sar1,Ile8)-Angiotensin II6DO1-AT1-(Sar1,Ile8)-Angiotensin II
21.74Single7EZKCholecystokinin-87EZK-CCKA-Cholecystokinin-8-chim(NtGi1-Gs)/β1/γ2
21.74Single7WJ5Somatostatin-147WJ5-SST2-Somatostatin-14-Gi1/β1/γ2
21.74Single7XMSSomatostatin-147XMS-SST4-Somatostatin-14-Gi1/β1/γ2
21.74Single8F7SDeltorphin8F7S-δ-Deltorphin-Gi1/β1/γ2
21.74Single8F7WDynorphin8F7W-κ-Dynorphin-Gi1/β1/γ2
21.74Single8SG1Chemerin-98SG1-CML1-Chemerin-9-Gi1/β1/γ2
21.74Single9UMXEP549UMX-C5a1-EP54-Go/β1/γ2
21.74Consensusdop_on_gpOrthosteric Ligand8F7S-δ-Deltorphin-Gi1/β1/γ2
21.43Single6ME5Agomelatine6ME5-MT1-Agomelatine
21.43Single7QBCAlpha-factor mating pheromone7QBC-STE2; STE2-α-factor mating pheromone
21.43Single8IY5Endothelin-18IY5-ETB-Endothelin-1-Gi1/β1/γ2
21.43Single8IY6Endothelin-18IY6-ETB-Endothelin-1
21.43Single8J6QBeta-Hydroxybutyrate8J6Q-HCA2-β-Hydroxybutyrate-PubChem 25101223-Gi1/β1/γ2
21.43Single9IV15alpha-DHT9IV1-ADGRD1-5α-DHT-chim(NtGi1-Gs)/β1/γ2
21.43Single9JG1Adriforant9JG1-H4-Adriforant
21.43Single9JHJC18:0 Ceramide9JHJ-FPR2-ALX-C18:0 Ceramide-Gi1/β1/γ2
21.43Single9JKT(2R)-2-hydroxy-3-phenylpropanoic acid9JKT-HCA3-(2R)-2-hydroxy-3-phenylpropanoic acid-Gi1/β1/γ2
21.43Consensusbk2_onOrthosteric Ligand7F6H-BK2-Bradykinin-Gq/β1/γ2 7F6I-BK2-Kallidin-Gq/β1/γ2
21.43Consensusbk2_on_gpOrthosteric Ligand7F6H-BK2-Bradykinin-Gq/β1/γ2 7F6I-BK2-Kallidin-Gq/β1/γ2
21.43Consensusbradykinin_onOrthosteric Ligandbk2_on
21.43Consensusbradykinin_on_gpOrthosteric Ligandbk2_on_gp
21.43Consensusendothelin_onOrthosteric Ligandetb_on eta_on
21.43Consensusgq_bradykininOrthosteric Ligand7F6H-BK2-Bradykinin-Gq/β1/γ2 7F6I-BK2-Kallidin-Gq/β1/γ2
21.05Single4OO9Mavoglurant4OO9-mGlu5-Mavoglurant
21.05Single5XR8AM120335XR8-CB1-AM12033
21.05Single5XRAAM115425XRA-CB1-AM11542
21.05Single6O3CCholesterol6O3C-SMO-SAG21k-Cholesterol
21.05Single7EW3S1P7EW3-S1P3-S1P-Gi1/β1/γ2
21.05Single7FEECP559407FEE-CB1-CP55940-ZCZ011
21.05Single7P2L4YI7P2L-mGlu5-4YI
21.05Single7PX4PSB-21137PX4-A2A-PSB-2113
21.05Single7TD1LPA7TD1-LPA1-LPA-Gi1/β1/γ2
21.05Single7TUYGSK682753A7TUY-GPR183-GSK682753A
21.05Single8I2GPubChem 675302408I2G-FSH-FSH-PubChem 67530240-Gs/β1/γ2
21.05Single8TAOCDPPB8TAO-mGlu5; mGlu5-Quisqualate-CDPPB
21.05Single8XIPPasireotide8XIP-SST1-Pasireotide-chim(NtGi1-Gs-CtGi1)/β1/γ2
21.05Single8ZWFJR14a8ZWF-C3aB-JR14a
21.05Single9JMCDS-3801b9JMC-Motilin-DS-3801b-chim(Gs-CtGq)/β1/γ2
21.05Single9KUXCMPD6449KUX-Apelin; Apelin-CMPD644-Arrestin2
21.05Single9RHGC4079RHG-FZD7-C407
21.05Consensusffa_onOrthosteric Ligandffa2_on ffa3_on
21.05Consensusffa_on_gpOrthosteric Ligandffa2_on_gp ffa3_on_gp
21.05Consensusgi_cannabinoidOrthosteric Ligand8GUR-CB2-CP55940-Gi1/β1/γ2 8GUS-CB2-HU-308-Gi1/β1/γ2 8GUT-CB2-LEI-102-Gi1/β1/γ2 8GUQ-CB2-Olorinab-Gi1/β1/γ2 6KPF-CB2-AM12033-Gi1/β1/γ2 6PT0-CB2-WIN 55212-2-Gi1/β1/γ2 6KPG-CB1-AM841-Gi1/β1/γ2
21.05Consensusgi_ffaOrthosteric Ligand8J21-FFA3-Butyric acid-Gi1/β1/γ2 8J22-FFA2-TUG-1375-Gi1/β1/γ2
21.05Consensusnpy1_offOrthosteric Ligand5ZBH-Y1-BMS-193885 5ZBQ-Y1-UR-MK-299
21.05Consensusnpy_offOrthosteric Ligandnpy1_off npy2_off
20.83Single7MBXCholecystokinin-87MBX-CCKA-Cholecystokinin-8-Gs/β1/γ1
20.83Single7XOUCholecystokinin-87XOU-CCKA-Cholecystokinin-8-Gs/β1/γ2
20.83Single8XIRPasireotide8XIR-SST3-Pasireotide-chim(NtGi1-Gs-CtGi1)/β1/γ2
20.83Single9K27PrRP319K27-PrRP-PrRP31-chim(NtGi1-Gq)/β1/γ2
20.83Single9M1ONeuropeptide-FF9M1O-NPFF2-Neuropeptide-FF-Gi1/β1/γ2
20.83Consensusgs_cckOrthosteric Ligand7MBX-CCKA-Cholecystokinin-8-Gs/β1/γ1
20.69Single5GLHEndothelin-15GLH-ETB-Endothelin-1
20.69Single6IGKEndothelin-36IGK-ETB-Endothelin-3
20.69Single8ZJETAK4488ZJE-Kiss1-TAK448-chim(NtGi1-Gq)/β1/γ1
20.00Single4N4WSANT-14N4W-SMO-SANT-1
20.00Single5TZYMK8666; AP85TZY-FFA1-MK8666; AP8
20.00Single5WB2CX3CL1.355WB2-US28-CX3CL1.35
20.00Single6JODAngiotensin II6JOD-AT2-Angiotensin II
20.00Single6KQICP559406KQI-CB1-CP55940-Org27569
20.00Single6OS0Angiotensin II6OS0-AT1-Angiotensin II
20.00Single6RZ7ONO-25703666RZ7-CysLT2-ONO-2570366
20.00Single7AD3Alpha-factor mating pheromone7AD3-STE2; STE2-α-factor mating pheromone-Gi1/STE4/γ2
20.00Single7D76Beclomethasone7D76-ADGRG3-Beclomethasone-Go/β1/γ2
20.00Single7F4HAfamelanotide7F4H-MC1-Afamelanotide-chim(NtGi1-Gs)/β1/γ2
20.00Single7K15MKD0467K15-BLT1-MKD046-Na
20.00Single7VUIJNJ-635330547VUI-GPR139-JNJ-63533054-GTP-chim(Gs-CtGq)/β1/γ2
20.00Single7XZ5Lysophosphatidylcholine7XZ5-GPR119-Lysophosphatidylcholine-Gs/β1/γ2
20.00Single7Y66BM2137Y66-C5a1-BM213-Gi1/β1/γ2
20.00Single8A2PLUAA470708A2P-A2A-LUAA47070-Na
20.00Single8H2GNiacin8H2G-HCA2-Niacin-Gi1/β1/γ2
20.00Single8IA8E7 peptide8IA8-C3aB-E7 peptide-Gi1/β1/γ2
20.00Single8IEDPubChem 1347468948IED-GPR156; GPR156-PubChem 134746894-Go/β1/γ2
20.00Single8IEDPubChem 1347468948IED-GPR156; GPR156-PubChem 134746894-Go/β1/γ2
20.00Single8IHIAcifran8IHI-HCA2-Acifran-Gi1/β1/γ2
20.00Single8IQ6Latanoprost8IQ6-FP-alpha-Latanoprost-chim(NtGi1-Gs-CtGq)/β1/γ2
20.00Single8JILNiacin8JIL-HCA2-Niacin-Gi1/β1/γ2
20.00Single8JJPChemerin-98JJP-CML2-Chemerin-9-Gi1/β1/γ2
20.00Single8K5BNiacin8K5B-HCA2-Niacin
20.00Single8SZFCa; Ca; Tryptophan; Cinacalcet; PO4; Spermine8SZF-CaS; CaS-Ca; Ca; Tryptophan; Cinacalcet; PO4; Spermine
20.00Single8WPUTryptophan; Cinacalcet; PO4; Ca8WPU-CaS; CaS-Tryptophan; Cinacalcet; PO4; Ca-chim(NtGi2L-Gs-CtGq)/β1/γ2
20.00Single8X8LCortistatin-148X8L-SST5-Cortistatin-14-chim(NtGi1-Gs-CtGi1)/β1/γ2
20.00Single8XJNCloprosetnol8XJN-TXA2-Cloprosetnol-chim(NtGi1-Gs-CtGq)/β1/γ2
20.00Single8XWQEndothelin-18XWQ-ETB-Endothelin-1-Gi1/β1/γ2
20.00Single8YKWSuccinic acid8YKW-Succinate-Succinic acid-Gi1/β1/γ1
20.00Single9C1PCa; Tryptophan; '6218; PO49C1P-CaS; CaS-Ca-Ca; Tryptophan; '6218; PO4
20.00Single9DGIZ85267113509DGI-CB1-Z8526711350
20.00Single9ECJS-geranylgeranyl-L-glutathione9ECJ-P2Y8-S-geranylgeranyl-L-glutathione-G13/β1/γ2
20.00Single9GGGI-BOP9GGG-TXA2-I-BOP-chim(NtGi2L-Gs-CtGq)/β1/γ2
20.00Single9IQTNiacin9IQT-HCA2-Niacin-Gi1/β1/γ2
20.00Single9IZDCHBA9IZD-HCA1-CHBA-Gi1/β1/γ2
20.00Single9IZHLPA9IZH-LPA1-LPA-chim(NtGi2-G13)/β1/γ2
20.00Single9KUWCMPD6449KUW-Apelin; Apelin-CMPD644-Arrestin2 ; Arrestin2
20.00Single9L3WChemerin9L3W-CML1-Chemerin-Gi1/β1/γ2
20.00Single9W32SSTR5 antagonist 19W32-SST5-SSTR5 antagonist 1
20.00Single9WXMGPR15L(CT)9WXM-GPR15-GPR15L(CT)-Gi3/β1/γ2
20.00Consensuscannabinoid_onOrthosteric Ligandcb2_on cb1_on
20.00Consensuscannabinoid_on_gpOrthosteric Ligandcb2_on_gp cb1_on_gp
20.00Consensusccr8_onOrthosteric Ligand8KFX-CCR8-LMD-009-Gi1/β1/γ2 8KFY-CCR8-ZK-756326-Gi1/β1/γ2 8U1U-CCR8-CCL1-Gi1/β1/γ2
20.00Consensusendothelin_on_gpOrthosteric Ligandetb_on_gp eta_on_gp
20.00Consensuslipid_offonOrthosteric Ligandlipid_off lipid_on
20.00Consensuslipid_offon_gpOrthosteric Ligandlipid_on_gp lipid_off
20.00Consensusprotein_onOrthosteric Ligandchemokine_on chemerin_on
19.35Single6LRYSarafotoxin-B6LRY-ETB-Sarafotoxin-B
19.35Consensusgs_peptideOrthosteric Ligandgs_cck gs_melanocortin gs_vasop-oxy
19.23Single7F6HBradykinin7F6H-BK2-Bradykinin-Gq/β1/γ2
19.23Single7X9CPancreatic Hormone7X9C-Y4-Pancreatic Hormone-Gi1/β1/γ2
19.23Single7XV3Lysophosphatidylserine (WJS)7XV3-GPR174-Lysophosphatidylserine (WJS)-chim(NtGi1-Gs)/β1/γ2
19.23Single8HCQEndothelin-18HCQ-ETA-Endothelin-1-chim(NtGi1-Gs-CtGq)/β1/γ2
19.23Single8HNKCXCL118HNK-CXCR3-CXCL11-Gi1/β1/γ2
19.23Single8IODPG-9018IOD-MC5-PG-901-Ca-chim(NtGi1-Gs)/β1/γ2
19.23Single8WWKMCH8WWK-MCH1-MCH-Gi1/β1/γ2
19.23Single8XQEApelin-138XQE-Apelin; Apelin-Apelin-13-Gi1/β1/γ2
19.23Single9JFYNeuropeptide-SF9JFY-NPFF2-Neuropeptide-SF-Gi1/β1/γ2
19.23Consensuseta_onOrthosteric Ligand8HCQ-ETA-Endothelin-1-chim(NtGi1-Gs-CtGq)/β1/γ2
19.23Consensuseta_on_gpOrthosteric Ligand8HCQ-ETA-Endothelin-1-chim(NtGi1-Gs-CtGq)/β1/γ2
19.23Consensusmc1_onOrthosteric Ligand7F4H-MC1-Afamelanotide-chim(NtGi1-Gs)/β1/γ2 7F4D-MC1-α-MSH-chim(NtGi1-Gs)/β1/γ2 7F4I-MC1-SHU9119-chim(NtGi1-Gs)/β1/γ2
19.23Consensusmc1_on_gpOrthosteric Ligand7F4H-MC1-Afamelanotide-chim(NtGi1-Gs)/β1/γ2 7F4D-MC1-α-MSH-chim(NtGi1-Gs)/β1/γ2 7F4I-MC1-SHU9119-chim(NtGi1-Gs)/β1/γ2
19.05Single6RZ9ONO-27703726RZ9-CysLT2-ONO-2770372
19.05Single7EZHCholecystokinin-87EZH-CCKA-Cholecystokinin-8-Gi1/β1/γ2
19.05Single7EZMCholecystokinin-87EZM-CCKA-Cholecystokinin-8-chim(NtGsL-Gq)/β1/γ2
19.05Single7MBYCholecystokinin-87MBY-CCKA-Cholecystokinin-8-chim(NtGi1L-Gs-CtGq)/β1/γ2
19.05Single7QVMOxytocin7QVM-OT-Oxytocin-chim(NtGi1-Go-CtGq)/β1/γ2
19.05Single7Y27Somatostatin-147Y27-SST2-Somatostatin-14-chim(NtGi2L-Gs-CtGq)/β1/γ2
19.05Single7YU8ONO-07405567YU8-LPA1-ONO-0740556-Gi1/β1/γ2
19.05Single8GAGZ85267113508GAG-CB1-Z8526711350-Gi1/β1/γ2
19.05Single8K2XCXCL108K2X-CXCR3-CXCL10-Gi1/β1/γ2
19.05Single8WRZAM8418WRZ-CB1-AM841-Arrestin2
19.05Single8XJOU466198XJO-TXA2-U46619-chim(NtGi1-Gs-CtGq)/β1/γ2
19.05Single8ZX4Lysophosphatidylinositol 8ZX4-GPR55-Lysophosphatidylinositol-chim(NtGi1-G13)/β1/γ2
19.05Single9EAILosartan9EAI-AT1-Losartan-Nanobody AT209
19.05Single9GE3Lysophosphatidylinositol9GE3-GPR55-Lysophosphatidylinositol-chim(NtGi1-G13)/β1/γ2
19.05Single9GG5U466199GG5-TXA2-U46619-chim(NtGi2L-Gs-CtGq)/β1/γ2
19.05Single9VI9RFRP-39VI9-NPFF1-RFRP-3-Gi1/β1/γ2
19.05Consensuscck_onOrthosteric Ligandccka_on cckb_on
19.05Consensuscck_on_gpOrthosteric Ligandccka_on_gp cckb_on_gp
19.05Consensusccka_onOrthosteric Ligand7EZH-CCKA-Cholecystokinin-8-Gi1/β1/γ2
19.05Consensusccka_on_gpOrthosteric Ligand7EZH-CCKA-Cholecystokinin-8-Gi1/β1/γ2
19.05Consensuscyslt2_offOrthosteric Ligand6RZ7-CysLT2-ONO-2570366 6RZ8-CysLT2-ONO-2080365 6RZ9-CysLT2-ONO-2770372
19.05Consensusfp-alpha_onOrthosteric Ligand8IUK-FP-alpha-PGF2-α-chim(NtGi1-Gs-CtGq)/β1/γ2 8IUL-FP-alpha-Latanoprost-chim(NtGi1-Gs-CtGq)/β1/γ2 8IUM-FP-alpha-Tafluprost acid-chim(NtGi1-Gs-CtGq)/β1/γ2
19.05Consensusfp-alpha_on_gpOrthosteric Ligand8IUK-FP-alpha-PGF2-α-chim(NtGi1-Gs-CtGq)/β1/γ2 8IUL-FP-alpha-Latanoprost-chim(NtGi1-Gs-CtGq)/β1/γ2 8IUM-FP-alpha-Tafluprost acid-chim(NtGi1-Gs-CtGq)/β1/γ2
19.05Consensusprostanoid_offOrthosteric Ligandep_off dp_off
19.05Consensusprostanoid_onOrthosteric Ligandtp_on fp-alpha_on
19.05Consensusprostanoid_on_gpOrthosteric Ligandtp_on_gp fp-alpha_on_gp
19.05Consensustp_onOrthosteric Ligand8XJO-TXA2-U46619-chim(NtGi1-Gs-CtGq)/β1/γ2
19.05Consensustp_on_gpOrthosteric Ligand8XJO-TXA2-U46619-chim(NtGi1-Gs-CtGq)/β1/γ2
18.75Single5K2DZM-2413855K2D-A2A-ZM-241385-Na
18.75Single5OLHVipadenant5OLH-A2A-Vipadenant-Na
18.75Single5OLOTozadenant5OLO-A2A-Tozadenant-Na
18.75Single5OLVLUAA470705OLV-A2A-LUAA47070-Na
18.75Single6JZHZM-2413856JZH-A2A-ZM-241385-Na
18.75Single6PS7ZM-2413856PS7-A2A-ZM-241385-Na
18.75Single7BR3Elagolix7BR3-GnRH1-Elagolix
18.75Single7SILCa; Ca; Ca; Cyclomethyltryptophan; R-568; PO47SIL-CaS; CaS-Ca-Ca; Ca; Ca; Cyclomethyltryptophan; R-568; PO4
18.75Single7SILCa; Ca; Ca; Cyclomethyltryptophan; R-568; PO47SIL-CaS; CaS-Ca-Ca; Ca; Ca; Cyclomethyltryptophan; R-568; PO4
18.75Single8DWGML3828DWG-MRGPRX1-BAM8-22-ML382-chim(NtGi2L-Gs-CtGq)/β1/γ2
18.75Single8GNGIstradefylline8GNG-A2A-Istradefylline
18.75Single8IJANiacin8IJA-HCA2-Niacin-Gi1/β1/γ2
18.75Single8IJBAcipimox8IJB-HCA2-Acipimox-Gi1/β1/γ2
18.75Single8J6LNiacin8J6L-HCA2-Niacin-Gi1/β1/γ2
18.75Single8RW0Istradefylline8RW0-A2A-Istradefylline-Na
18.75Single8U8FPalmitic Acid8U8F-GPR3-Palmitic Acid-Gs/β1/γ2
18.75Single8UTDMK19038UTD-HCA2-MK1903-Gi1/β1/γ2
18.75Single8WOGSuccinic acid8WOG-Succinate-Succinic acid-Gi1/β1/γ2
18.75Single8XXVIndomethacin8XXV-DP2-Indomethacin-A1D5Q-Gi1/β1/γ2
18.75Single8YKXMaleic acid8YKX-Succinate-Maleic acid-Gi1/β1/γ1
18.75Single8Z87CHBA8Z87-HCA1-CHBA-Gi1/β1/γ2
18.75Single9JKXAcifran9JKX-HCA3-Acifran-Gi1/β1/γ2
18.75Single9LKDPL459LKD-OR5V1-PL45
18.75Consensusangiotensin_offOrthosteric Ligandat1_off
18.75Consensusgi_succinateOrthosteric Ligand8YKW-Succinate-Succinic acid-Gi1/β1/γ1 8YKX-Succinate-Maleic acid-Gi1/β1/γ1
18.75Consensusgnrh1_offOrthosteric Ligand7BR3-GnRH1-Elagolix
18.75Consensussuccinate_onOrthosteric Ligand8YKW-Succinate-Succinic acid-Gi1/β1/γ1 8YKX-Succinate-Maleic acid-Gi1/β1/γ1
18.75Consensussuccinate_on_gpOrthosteric Ligand8YKW-Succinate-Succinic acid-Gi1/β1/γ1 8YKX-Succinate-Maleic acid-Gi1/β1/γ1
18.52Single8XQFApelin-138XQF-Apelin-Apelin-13-Gi1/β1/γ2
18.52Consensusgi_proteinOrthosteric Ligandgi_chemokine gi_chemerin
18.52Consensusnpy4_onOrthosteric Ligand7X9C-Y4-Pancreatic Hormone-Gi1/β1/γ2
18.52Consensusnpy4_on_gpOrthosteric Ligand7X9C-Y4-Pancreatic Hormone-Gi1/β1/γ2
18.52Consensusprotein_on_gpOrthosteric Ligandchemokine_on_gp chemerin_on_gp
18.18Single6RZ6ONO-25703666RZ6-CysLT2-ONO-2570366
18.18Single7F2OBradykinin7F2O-BK2-Bradykinin-chim(NtGi1-Gs-CtGq)/β1/γ2
18.18Single7F8WGastrin-177F8W-CCKB-Gastrin-17-chim(NtGsL-Gq)/β1/γ2
18.18Single7Y1FDynorphin7Y1F-κ-Dynorphin-Gi1/β1/γ2
18.18Single8IUMTafluprost acid8IUM-FP-alpha-Tafluprost acid-chim(NtGi1-Gs-CtGq)/β1/γ2
18.18Single8QJ2pN1628QJ2-MC4-pN162-Gs/β1/γ2
18.18Single9IPYJR14a9IPY-C3aB-JR14a
18.18Single9JH6C20:0 Ceramide9JH6-CysLT2-C20:0 Ceramide-chim(NtGi1-Gs-CtGq)/β1/γ2
18.18Single9UMJEP549UMJ-C3aB-EP54-Go/β1/γ2
18.18Single9V2NMacimorelin9V2N-Ghrelin-Macimorelin-chim(NtGi1-Gs-CtGq)/β1/γ2
18.18Single9WSXEndomorphin9WSX-μ-Endomorphin-Arrestin2
18.18Consensuscxcr_on_gpOrthosteric Ligandcxcr3_on_gp cxcr4_on_gp cxcr1_on_gp cxcr2_on_gp
17.86Single7AD3Alpha-factor mating pheromone7AD3-STE2; STE2-α-factor mating pheromone-Gi1/STE4/γ2
17.86Single7EIBKallidin-des-Arg107EIB-BK1-Kallidin-des-Arg10-chim(NtGi1-Gs-CtGq)/β1/γ2
17.86Single7F53Alpha-MSH7F53-MC4-α-MSH-Gs/β1/γ2
17.86Single8WWLMCH8WWL-MCH1-MCH-Gi1/β1/γ2
17.86Single8XWPEndothelin-18XWP-ETB-Endothelin-1-Gi1/β1/γ2
17.86Single8ZJGChemerin8ZJG-CML1-Chemerin-Gi1/β1/γ2
17.86Single9BUCCagrilintide9BUC-CT-Cagrilintide-Gs/β1/γ2
17.65Single3REYPubChem 56973REY-A2A-PubChem 5697
17.65Single3V2YPubChem 518926453V2Y-S1P1-PubChem 51892645
17.65Single4ZUDOlmesartan4ZUD-AT1-Olmesartan
17.65Single5IU4ZM-2413855IU4-A2A-ZM-241385-Na
17.65Single5IUBQ274563445IUB-A2A-Q27456344-Na
17.65Single5K2CZM-2413855K2C-A2A-ZM-241385-Na
17.65Single5NLXZM-2413855NLX-A2A-ZM-241385-Na
17.65Single5NM4ZM-2413855NM4-A2A-ZM-241385-Na
17.65Single6MH8ZM-2413856MH8-A2A-ZM-241385
17.65Single6ZDVPubChem 9840736ZDV-A2A-PubChem 984073-Na
17.65Single7AROLUF58337ARO-A2A-LUF5833-Na
17.65Single7BB6AVP7BB6-V2-AVP-Gs/β1/γ2
17.65Single7M3GCa; Ca; Tryptophan; Evocalcet; Etelcalcetide; PO47M3G-CaS; CaS-Ca; Ca; Tryptophan; Evocalcet; Etelcalcetide; PO4
17.65Single7YK6PubChem 1383196747YK6-RXFP4-PubChem 138319674-Gi2/β1/γ2
17.65Single8GUQOlorinab8GUQ-CB2-Olorinab-Gi1/β1/γ2
17.65Single8IHKAcifran8IHK-HCA3-Acifran
17.65Single8IY9Niacin8IY9-HCA2-Niacin-Go/β1/γ2
17.65Single8JEIPubChem 117155568JEI-HCAR3-PubChem 11715556-Gi1/β1/γ2
17.65Single8JERAcipimox8JER-HCA2-Acipimox-Go/β1/γ2
17.65Single8JIMMonomethyl fumarate8JIM-HCA2-Monomethyl fumarate-Gi1/β1/γ2
17.65Single8K4NPubChem 1687197658K4N-GPR34-PubChem 168719765-Gi1/β1/γ2
17.65Single8K5CAcipimox8K5C-HCA2-Acipimox
17.65Single8RWCStilSwitch28RWC-A2A-StilSwitch2-Na
17.65Single8RWDStilSwitch38RWD-A2A-StilSwitch3-Na
17.65Single8RWIStilSwitch28RWI-A2A-StilSwitch2-Na
17.65Single9DQJEP-39459DQJ-MRGPRD-EP-3945-chim(NtGi1-Gs-CtGq)/β1/γ2
17.65Single9IXXLTD49IXX-CysLT2-LTD4-chim(NtGi1-Gs-CtGq)/β1/γ2
17.65Single9JKYAcifran9JKY-HCA2-Acifran-Gi1/β1/γ2
17.65Single9KPDSalicin9KPD-TAS2R16-Salicin-chim(Gs-CtGt3)/β1/γ2
17.65Single9KUWCMPD6449KUW-Apelin; Apelin-CMPD644-Arrestin2 ; Arrestin2
17.65Single9LKBPL459LKB-OR5V1-PL45-chim(NtGi1-Gs)/β1
17.65Single9M2FNeuropeptide-FF9M2F-NPFF1-Neuropeptide-FF-Gi1/β1/γ2
17.65Single9U80Conivaptan9U80-V2-Conivaptan
17.65Single9W33S5A19W33-SST5-S5A1
17.65Consensusat1_offOrthosteric Ligand4YAY-AT1-ZD-7155 4ZUD-AT1-Olmesartan
17.65Consensusgrh_offOrthosteric Ligandgnrh1_off
17.65Consensushca_onOrthosteric Ligandhca2_on
17.39Single6RZ8ONO-20803656RZ8-CysLT2-ONO-2080365
17.39Single7F54Afamelanotide7F54-MC4-Afamelanotide-Gs/β1/γ2
17.39Single7NA7Ghrelin7NA7-Ghrelin-Ghrelin-Gi1/β1/γ2
17.39Single7XMRSomatostatin-147XMR-SST2-Somatostatin-14-Gi1/β1/γ2
17.39Single8IEIPubChem 1347468948IEI-GPR156; GPR156-PubChem 134746894
17.39Single8IEIPubChem 1347468948IEI-GPR156; GPR156-PubChem 134746894
17.39Single8IEPPubChem 1347468948IEP-GPR156; GPR156-PubChem 134746894
17.39Single8IEPPubChem 1347468948IEP-GPR156; GPR156-PubChem 134746894
17.39Single8K3ZCXCL128K3Z-CXCR4-CXCL12-Gi1/β1/γ1
17.39Single8WKYPG-9348WKY-MC4-PG-934
17.39Single9BKJCholecystokinin-89BKJ-CCKA-Cholecystokinin-8-chim(NtGi1-Gs-CtGq)/β1/γ2
17.39Single9L3YChemerin9L3Y-CML2-Chemerin-Gi1/β1/γ2
17.39Consensuscxcr4_onOrthosteric Ligand8K3Z-CXCR4-CXCL12-Gi1/β1/γ1
17.39Consensussst5_onOrthosteric Ligand8X8L-SST5-Cortistatin-14-chim(NtGi1-Gs-CtGi1)/β1/γ2 8X8N-SST5-Octreotide-chim(NtGi1-Gs-CtGi1)/β1/γ2
17.24Single7TS0Urocortin7TS0-CRF2-Urocortin-chim(NtGi1L-Go)/β1/γ2
17.24Single8KGGLysophosphatidylserine (WJS)8KGG-P2Y10-Lysophosphatidylserine (WJS)-chim(NtGi2-G13)/β1/γ2
17.24Single8WWNMCH8WWN-MCH1-MCH-Gi1/β1/γ2
16.67Single4YAYZD-71554YAY-AT1-ZD-7155
16.67Single5MZPCaffeine5MZP-A2A-Caffeine-Na
16.67Single5UENDU1725UEN-A1-DU172
16.67Single6GPSMK08126GPS-CCR2-MK0812
16.67Single6IIVDaltroban6IIV-TXA2-Daltroban
16.67Single6KPFAM120336KPF-CB2-AM12033-Gi1/β1/γ2
16.67Single6LPJZM-2413856LPJ-A2A-ZM-241385-Na
16.67Single6LPKZM-2413856LPK-A2A-ZM-241385-Na
16.67Single6PB0Urocortin6PB0-CRF1-Urocortin-chim(NtGi1-Gs)/β1/γ2
16.67Single6Z10PubChem 1545855546Z10-Succinate-PubChem 154585554
16.67Single7F83PF-051904577F83-Ghrelin-PF-05190457
16.67Single7NA8Ibutamoren7NA8-Ghrelin-Ibutamoren-Gi1/β1/γ2
16.67Single7PIVAfamelanotide7PIV-MC4-Afamelanotide-Gs/β1/γ2
16.67Single7V3ZCP559407V3Z-CB1-CP55940
16.67Single7YU4ONO-07405567YU4-LPA1-ONO-0740556
16.67Single8EJKTAK-8758EJK-FFA1-TAK-875-chim(NtGi1L-Gs-CtGq)/β1/γ2
16.67Single8F7QBeta-Endorphin8F7Q-μ-β-Endorphin-Gi1/β1/γ2
16.67Single8GEJConstrained Epinephrine8GEJ-β2-Constrained Epinephrine-Gs/β1/γ2
16.67Single8I7VAcipimox8I7V-HCA2-Acipimox-Gi1/β1/γ2
16.67Single8IEBPubChem 1347468948IEB-GPR156; GPR156-PubChem 134746894
16.67Single8IHJAcifran8IHJ-HCA3-Acifran-Gi1/β1/γ2
16.67Single8J6PNiacin8J6P-HCA2-Niacin-PubChem 25101223-Gi1/β1/γ2
16.67Single8JHNMonomethyl fumarate8JHN-HCA2-Monomethyl fumarate-Go/β1/γ2
16.67Single8JIINiacin8JII-HCA2-Niacin-PubChem 25101223-Gi1/β1/γ2
16.67Single8JZZC5a-des-Arg8JZZ-C5a1-C5a-des-Arg-Go/β1/γ2
16.67Single8K5DGSK2560738K5D-HCA2-GSK256073
16.67Single8RW7StilSwitch18RW7-A2A-StilSwitch1-Na
16.67Single8RWXStilSwitch38RWX-A2A-StilSwitch3-Na
16.67Single8XBGS3E-Lysophosphatidylserine 8XBG-GPR34-S3E-Lysophosphatidylserine
16.67Single8XYDPlatelet Activating Factor8XYD-PAF-Platelet Activating Factor-Gi1/β1/γ2
16.67Single8ZQEGPR15L(CT)8ZQE-GPR15-GPR15L(CT)-Gi1/β1/γ1
16.67Single9E82CXCL12 (fragment)9E82-ACKR3-CXCL12 (fragment)-Arrestin2
16.67Single9IQVMuscarinic toxin 39IQV-Alpha1A-Muscarinic toxin 3
16.67Single9IZCMK19039IZC-HCA2-MK1903-Gi1/β1/γ2
16.67Single9KFIRelaxin-39KFI-RXFP3-Relaxin-3-Gi2/β1/γ2
16.67Consensuscckb_onOrthosteric Ligand8IA7-CCKB-Cholecystokinin-8-chim(NtGi1L-Gq)/β1/γ2 7XOW-CCKB-Sulfated Gastrin-(10-17)-chim(NtGi1-Gq)/β1/γ2 7F8V-CCKB-Gastrin-17-Gi2/β1/γ2
16.67Consensusccr2_offOrthosteric Ligand6GPS-CCR2-MK0812
16.67Consensusccr8_on_gpOrthosteric Ligand8KFX-CCR8-LMD-009-Gi1/β1/γ2 8KFY-CCR8-ZK-756326-Gi1/β1/γ2 8U1U-CCR8-CCL1-Gi1/β1/γ2
16.67Consensuscrf1_onOrthosteric Ligand6PB0-CRF1-Urocortin-chim(NtGi1-Gs)/β1/γ2 6P9X-CRF1-Corticoliberin-1-Gs/β1/γ2
16.67Consensusghrelin_onOrthosteric Ligand7NA7-Ghrelin-Ghrelin-Gi1/β1/γ2 7F9Z-Ghrelin-GHRP-6-chim(NtGi1-Gs-CtGq)/β1/γ2 7NA8-Ghrelin-Ibutamoren-Gi1/β1/γ2
16.67Consensusghrelin_on_gpOrthosteric Ligand7NA7-Ghrelin-Ghrelin-Gi1/β1/γ2 7F9Z-Ghrelin-GHRP-6-chim(NtGi1-Gs-CtGq)/β1/γ2 7NA8-Ghrelin-Ibutamoren-Gi1/β1/γ2
16.67Consensusgi_cckOrthosteric Ligand7EZH-CCKA-Cholecystokinin-8-Gi1/β1/γ2 7F8V-CCKB-Gastrin-17-Gi2/β1/γ2
16.67Consensusgi_ghrelinOrthosteric Ligand7NA7-Ghrelin-Ghrelin-Gi1/β1/γ2 7NA8-Ghrelin-Ibutamoren-Gi1/β1/γ2
16.67Consensusgi_hcaOrthosteric Ligand8J6R-HCA2-MK6892-Gi1/β1/γ2 8JIM-HCA2-Monomethyl fumarate-Gi1/β1/γ2 8IHI-HCA2-Acifran-Gi1/β1/γ2 8IHH-HCA2-LUF6283-Gi1/β1/γ2 8I7V-HCA2-Acipimox-Gi1/β1/γ2 8I7W-HCA2-GSK256073-Gi1/β1/γ2
16.67Consensushca2_onOrthosteric Ligand8J6R-HCA2-MK6892-Gi1/β1/γ2 8JIM-HCA2-Monomethyl fumarate-Gi1/β1/γ2 8I7V-HCA2-Acipimox-Gi1/β1/γ2 8I7W-HCA2-GSK256073-Gi1/β1/γ2 8IHH-HCA2-LUF6283-Gi1/β1/γ2 8IHI-HCA2-Acifran-Gi1/β1/γ2
16.67Consensushca2_on_gpOrthosteric Ligand8J6R-HCA2-MK6892-Gi1/β1/γ2 8IHI-HCA2-Acifran-Gi1/β1/γ2 8IHH-HCA2-LUF6283-Gi1/β1/γ2 8I7V-HCA2-Acipimox-Gi1/β1/γ2 8JIM-HCA2-Monomethyl fumarate-Gi1/β1/γ2 8I7W-HCA2-GSK256073-Gi1/β1/γ2
16.67Consensushca_on_gpOrthosteric Ligandhca2_on_gp
16.67Consensuslipid_offOrthosteric Ligandcannabinoid_off paf_off lpl_off prostanoid_off leukotriene_off
16.67Consensusnucleotide_offonOrthosteric Ligandnucleotide_off nucleotide_on
16.67Consensusnucleotide_offon_gpOrthosteric Ligandnucleotide_on_gp nucleotide_off
16.13Consensusmelanocortin_onOrthosteric Ligandmc1_on mc4_on mc2_on mc3_on mc5_on
16.13Consensusmelanocortin_on_gpOrthosteric Ligandmc1_on_gp mc4_on_gp mc2_on_gp mc3_on_gp mc5_on_gp
16.00Single6W25SHU91196W25-MC4-SHU9119-Ca
16.00Single7F4DAlpha-MSH7F4D-MC1-α-MSH-chim(NtGi1-Gs)/β1/γ2
16.00Single7RYCOxytocin7RYC-OT-Oxytocin-chim(NtGi2L-Gs-CtGq)/β1/γ2
16.00Single8K6NNeuropeptide-Y8K6N-Y2-Neuropeptide-Y-Gi2/β1/γ1
16.00Single8WKZSBL-MC-318WKZ-MC4-SBL-MC-31
16.00Single8XZGApelin-138XZG-Apelin; Apelin-Apelin-13-Gi1/β1/γ2
16.00Single8XZHMM078XZH-Apelin; Apelin-MM07-Gi1/β1/γ2
16.00Single9UYIChemerin-99UYI-CML2-Chemerin-9-Arrestin2
16.00Consensusc5a1_onOrthosteric Ligand8HK5-C5a1-C5a-Gi1/β1/γ2 7Y66-C5a1-BM213-Gi1/β1/γ2 7Y67-C5a1-C089 peptide-Gi1/β1/γ2 7Y64-C5a1-C5a-Gi1/β1/γ2
16.00Consensuscckb_on_gpOrthosteric Ligand8IA7-CCKB-Cholecystokinin-8-chim(NtGi1L-Gq)/β1/γ2 7XOW-CCKB-Sulfated Gastrin-(10-17)-chim(NtGi1-Gq)/β1/γ2 7F8V-CCKB-Gastrin-17-Gi2/β1/γ2
16.00Consensuscxcr4_on_gpOrthosteric Ligand8K3Z-CXCR4-CXCL12-Gi1/β1/γ1
15.79Single4PHUFasiglifam4PHU-FFA1-Fasiglifam
15.79Single6D26Fevipiprant6D26-DP2-Fevipiprant
15.79Single6GPXMK08126GPX-CCR2-MK0812
15.79Single6KPCAM120336KPC-CB2-AM12033
15.79Single6M9TMisoprostol-FA6M9T-EP3-Misoprostol-FA
15.79Single6XBKCholesterol6XBK-SMO-Cholesterol-Gi1/β1/γ2
15.79Single7Y26Octreotide7Y26-SST2-Octreotide-chim(NtGi2L-Gs-CtGq)/β1/γ2
15.79Single7YU3ONO-07405567YU3-LPA1-ONO-0740556-Gi1/β1/γ2
15.79Single7YU6ONO-07405567YU6-LPA1-ONO-0740556-Gi1/β1/γ2
15.79Single8EJCTAK-8758EJC-FFA1-TAK-875-chim(NtGi1L-Gs-CtGq)/β1/γ2
15.79Single8GD9Rivenprost8GD9-EP4-Rivenprost-Gs/β1/γ2
15.79Single8I7WGSK2560738I7W-HCA2-GSK256073-Gi1/β1/γ2
15.79Single8IZ4Lysophosphatidylserine (TJR)8IZ4-GPR34-Lysophosphatidylserine (TJR)-Gi1/β1/γ2
15.79Single8UUJFCH-22964138UUJ-HCA2-FCH-2296413-Gi1/β1/γ2
15.79Single8ZPTPrRP208ZPT-PrRP-PrRP20-chim(NtGi1-Gs-CtGq)/β1/γ2
15.79Single8ZVZBW245C8ZVZ-DP1-BW245C-Gs/β1/γ2
15.79Single9CIBFCH-22964139CIB-HCA2-FCH-2296413
15.79Single9DQHEP-28259DQH-MRGPRD-EP-2825-chim(NtGi1-Gs-CtGq)/β1/γ2
15.79Single9EE5ONO-25502899EE5-DP1-ONO-2550289
15.79Single9EKHONO-30302979EKH-DP1-ONO-3030297
15.79Single9ERXD9-THC analog9ERX-CB1-D9-THC analog-Gi1/β1/γ2
15.79Single9IYBPGD29IYB-DP2-PGD2-A1D5Q-Gi1/β1/γ2
15.79Single9KPFSalicin9KPF-TAS2R16-Salicin-Gi1/β1/γ2
15.79Single9KT6Acifran9KT6-HCA3-Acifran-Gi1/β1/γ2
15.79Single9KUTJR14a9KUT-C3aB-JR14a-Go/β1/γ2
15.79Consensusblt1_offOrthosteric Ligand5X33-BLT1-BIIL260 7K15-BLT1-MKD046-Na
15.79Consensusblt_offOrthosteric Ligandblt1_off
15.79Consensusdp2_offOrthosteric Ligand6D26-DP2-Fevipiprant
15.79Consensusdp_offOrthosteric Liganddp2_off
15.79Consensuslipid_onOrthosteric Ligandcannabinoid_on ffa_on lpl_on prostanoid_on leukotriene_on
15.79Consensuslipid_on_gpOrthosteric Ligandcannabinoid_on_gp ffa_on_gp lpl_on_gp prostanoid_on_gp leukotriene_on_gp
15.79Consensuslpa1_onOrthosteric Ligand7TD1-LPA1-LPA-Gi1/β1/γ2 7YU3-LPA1-ONO-0740556-Gi1/β1/γ2
15.79Consensuslpa1_on_gpOrthosteric Ligand7TD1-LPA1-LPA-Gi1/β1/γ2 7YU3-LPA1-ONO-0740556-Gi1/β1/γ2
15.62Consensuscrf1_on_gpOrthosteric Ligand6PB0-CRF1-Urocortin-chim(NtGi1-Gs)/β1/γ2 6P9X-CRF1-Corticoliberin-1-Gs/β1/γ2
15.62Consensuscrf_on_gpOrthosteric Ligandcrf2_on_gp crf1_on_gp
15.38Single5MZJTheophylline5MZJ-A2A-Theophylline-Na
15.38Single6WI9Secretin6WI9-Secretin-Secretin-Gs/β1/γ2
15.38Single7T10Somatostatin-147T10-SST2-Somatostatin-14-Gi3/β1/γ2
15.38Single8PWNTheophylline8PWN-A2A-Theophylline
15.38Single8WSTMCH8WST-MCH2-MCH-chim(NtGi1L-Gs-CtGq)/β1/γ2
15.38Single9JKVPubChem 27366909JKV-HCA3-PubChem 2736690-Gi1/β1/γ2
15.38Consensusapelin_onOrthosteric Ligand8XZH-Apelin; Apelin-MM07-Gi1/β1/γ2 7W0M-Apelin-PubChem 122701908-Gi1/β1/γ2 8XZJ-Apelin; Apelin-WN353-Gi1/β1/γ2 8XZF-Apelin; Apelin-WN561-Gi1/β1/γ2 8XZG-Apelin; Apelin-Apelin-13-Gi1/β1/γ2
15.38Consensusapelin_on_gpOrthosteric Ligand8XZH-Apelin; Apelin-MM07-Gi1/β1/γ2 7W0M-Apelin-PubChem 122701908-Gi1/β1/γ2 8XZJ-Apelin; Apelin-WN353-Gi1/β1/γ2 8XZF-Apelin; Apelin-WN561-Gi1/β1/γ2 8XZG-Apelin; Apelin-Apelin-13-Gi1/β1/γ2
15.38Consensusc5a1_on_gpOrthosteric Ligand8HK5-C5a1-C5a-Gi1/β1/γ2 7Y66-C5a1-BM213-Gi1/β1/γ2 7Y67-C5a1-C089 peptide-Gi1/β1/γ2 7Y64-C5a1-C5a-Gi1/β1/γ2
15.15Consensusclass-a_class-b1_cons_on_gpOrthosteric Ligandclass-a_on_gp class-b1_on_gp
15.15Consensuspth2_onOrthosteric Ligand7F16-PTH2-TIP39-Gs/β1/γ2
15.00Single5TZRMK86665TZR-FFA1-MK8666
15.00Single5ZBHBMS-1938855ZBH-Y1-BMS-193885
15.00Single6N4BMDMB-Fubinaca6N4B-CB1-MDMB-Fubinaca-Gi1/β1/γ2
15.00Single7F58THIQ7F58-MC4-THIQ-Gs/β1/γ2
15.00Single7M8W15r-Methyl-PGD27M8W-DP2-15r-Methyl-PGD2-Na
15.00Single7R0CAVP7R0C-V2-AVP-Arrestin2
15.00Single7T9NDPPC7T9N-TSH-M22 Fab-DPPC-Gs/β1/γ2
15.00Single7XWONeurokinin-A7XWO-NK2-Neurokinin-A-chim(NtGi1-Gs-CtGq)/β1/γ2
15.00Single7YU5ONO-07405567YU5-LPA1-ONO-0740556-Gi1/β1/γ2
15.00Single7YU7ONO-07405567YU7-LPA1-ONO-0740556-Gi1/β1/γ2
15.00Single8GUSHU-3088GUS-CB2-HU-308-Gi1/β1/γ2
15.00Single8I9LC3a8I9L-C3aB-C3a-Go/β1/γ2
15.00Single8IHBGSK2560738IHB-HCA2-GSK256073-Gi1/β1/γ2
15.00Single8IHHLUF62838IHH-HCA2-LUF6283-Gi1/β1/γ2
15.00Single8IUKPGF2-alpha8IUK-FP-alpha-PGF2-α-chim(NtGi1-Gs-CtGq)/β1/γ2
15.00Single8JSRAnamorelin8JSR-Ghrelin-Anamorelin-chim(NtGi1-Gs-CtGq)/β1/γ2
15.00Single8JZPC5a8JZP-C5a1-C5a-Go/β1/γ2
15.00Single8X79MRE-2698X79-I2-MRE-269-Gs/β1/γ2
15.00Single8XBIPubChem 1626566368XBI-GPR34-PubChem 162656636
15.00Single9CLWTUG-13759CLW-FFA2-TUG-1375-4-CMTB-chim(NtGi1L-Gs-CtGq)/β1/γ2
15.00Single9E9SPGD29E9S-DP1-PGD2-Gs/β1/γ1
15.00Single9EGOZ85267113509EGO-CB1-Z8526711350-Gi1/β1/γ2
15.00Single9ITELPA9ITE-LPA6-LPA-chim(NtGi2-G13)/β1/γ2
15.00Single9IZGLPA9IZG-LPA1-LPA-chim(NtGi1-Gs-CtGq)/β1/γ2
15.00Single9UY3Anamorelin9UY3-Ghrelin-Anamorelin-chim(NtGi1-Gs-CtGq)/β1/γ2
15.00Single9YDVMRS29059YDV-P2Y14-MRS2905-Gi1/β1/γ2
15.00Consensusgi_lpaOrthosteric Ligand7TD1-LPA1-LPA-Gi1/β1/γ2 7YU3-LPA1-ONO-0740556-Gi1/β1/γ2
15.00Consensuslpa_onOrthosteric Ligandlpa1_on
15.00Consensuslpa_on_gpOrthosteric Ligandlpa1_on_gp
15.00Consensusnk2_on_gpOrthosteric Ligand7XWO-NK2-Neurokinin-A-chim(NtGi1-Gs-CtGq)/β1/γ2
15.00Consensusp2y12_onOrthosteric Ligand7XXI-P2Y12-2MeSADP-Gi2/β1/γ2
15.00Consensusprotein_offOrthosteric Ligandchemokine_off grh_off
14.81Single7F6IKallidin7F6I-BK2-Kallidin-Gq/β1/γ2
14.81Single7F9YGhrelin7F9Y-Ghrelin-Ghrelin-chim(NtGi1-Gs-CtGq)/β1/γ2
14.81Single7P02Substance-P7P02-NK1-Substance-P-chim(NtGi1-Gs)/β1/γ2
14.81Single7X9BNeuropeptide-Y7X9B-Y2-Neuropeptide-Y-Gi1/β1/γ2
14.81Single7Y64C5a7Y64-C5a1-C5a-Gi1/β1/γ2
14.81Single8HK5C5a8HK5-C5a1-C5a-Gi1/β1/γ2
14.81Single8WWMMCH8WWM-MCH1-MCH-Gi1/β1/γ2
14.81Single8XVHEndothelin-18XVH-ETB-Endothelin-1-chim(Gs-CtGq)/β1/γ2
14.81Consensusgi_apelinOrthosteric Ligand8XZH-Apelin; Apelin-MM07-Gi1/β1/γ2 7W0M-Apelin-PubChem 122701908-Gi1/β1/γ2 8XZJ-Apelin; Apelin-WN353-Gi1/β1/γ2 8XZF-Apelin; Apelin-WN561-Gi1/β1/γ2 8XZG-Apelin; Apelin-Apelin-13-Gi1/β1/γ2
14.81Consensusvpac1_onOrthosteric Ligand8E3Z-VPAC1-VIP-Gs/β1/γ2
14.29Single3RFMCaffeine3RFM-A2A-Caffeine
14.29Single4PXZ2MeSADP4PXZ-P2Y12-2MeSADP
14.29Single5X33BIIL2605X33-BLT1-BIIL260
14.29Single6AK3PGE26AK3-EP3-PGE2
14.29Single6IIURamatroban6IIU-TXA2-Ramatroban
14.29Single6OT025(S)-Epoxycholesterol6OT0-SMO-25(S)-Epoxycholesterol-Gi1/β1/γ2
14.29Single7F55Bremelanotide7F55-MC4-Bremelanotide-Gs/β1/γ2
14.29Single7RGPTirzepatide7RGP-GLP-1-Tirzepatide-chim(NtGi1-Gs)/β1/γ2
14.29Single7T6BS1P7T6B-S1P2-S1P-chim(NtGi1L-G13)/β1/γ2
14.29Single7W3ZGastrin Releasing Peptide7W3Z-BB2-Gastrin Releasing Peptide-chim(NtGi1L-Gq)/β1/γ2
14.29Single7XW5ML1097XW5-TSH-TSH-ML109-Gs/β1/γ2
14.29Single7XW6ML1097XW6-TSH-M22 Fab-ML109-Gs/β1/γ2
14.29Single7XXI2MeSADP7XXI-P2Y12-2MeSADP-Gi2/β1/γ2
14.29Single8A2OTheophylline8A2O-A2A-Theophylline-Na
14.29Single8GCPPGE28GCP-EP4-PGE2-Gi1/β1/γ2
14.29Single8H0QGastrin Releasing Peptide8H0Q-BB2-Gastrin Releasing Peptide-chim(NtGi1-Gs-CtGq)/β1/γ2
14.29Single8IYWGSK2560738IYW-HCA2-GSK256073-Go/β1/γ2
14.29Single8J6DEP1418J6D-C3aB-EP141-Go/β1/γ2
14.29Single8U26Substance-P8U26-NK1-Substance-P-Gs/β1/γ2
14.29Single8WRBLysophosphatidylserine (UBL)8WRB-GPR34-Lysophosphatidylserine (UBL)-Gi1/β1/γ2
14.29Single8X8NOctreotide8X8N-SST5-Octreotide-chim(NtGi1-Gs-CtGi1)/β1/γ2
14.29Single8Y02All-trans-Retinal8Y02-OPN1SW-All-trans-Retinal-Gi1/β1/γ2
14.29Single8Y6WTUG-13758Y6W-FFA2-TUG-1375-4-CMTB-Gi1/β1/γ2
14.29Single9AU0BW245C9AU0-DP1-BW245C-Gs/β1/γ2
14.29Single9BLWCagrilintide (non-acylated)9BLW-CT (AMY1)-Cagrilintide (non-acylated)-Gs/β1/γ2; RAMP1
14.29Single9C2FCa; Ca; Tryptophan; '54149; PO49C2F-CaS; CaS-Ca-Ca; Ca; Tryptophan; '54149; PO4
14.29Single9CM3TUG-13759CM3-FFA2-TUG-1375-PubChem 118615810-chim(NtGi1L-Gs-CtGq)/β1/γ2
14.29Single9KZKC3a (fragment)9KZK-C3aB-C3a (fragment)-Go/β1/γ2
14.29Single9L0HJR14a9L0H-C3aB-JR14a-Go/β1/γ2
14.29Single9YDUUDP-Glucose9YDU-P2Y14-UDP-Glucose-Gi1/β1/γ2
14.29Consensusc3a_onOrthosteric Ligand8HK2-C3aB-C3a-Gi1/β1/γ2 8IA8-C3aB-E7 peptide-Gi1/β1/γ2
14.29Consensusffa2_on_gpOrthosteric Ligand8J22-FFA2-TUG-1375-Gi1/β1/γ2
14.29Consensusgi_compl-peptOrthosteric Ligand8HK5-C5a1-C5a-Gi1/β1/γ2 8IA8-C3aB-E7 peptide-Gi1/β1/γ2 7Y66-C5a1-BM213-Gi1/β1/γ2 7Y67-C5a1-C089 peptide-Gi1/β1/γ2 8HK2-C3aB-C3a-Gi1/β1/γ2 7Y64-C5a1-C5a-Gi1/β1/γ2
14.29Consensusgi_p2yOrthosteric Ligand7XXI-P2Y12-2MeSADP-Gi2/β1/γ2
14.29Consensusmc2_onOrthosteric Ligand8GY7-MC2-Corticotropin-Ca-chim(NtGi1-Gs)/β1/γ2; MRAP1
14.29Consensusmc2_on_gpOrthosteric Ligand8GY7-MC2-Corticotropin-Ca-chim(NtGi1-Gs)/β1/γ2; MRAP1
14.29Consensusp2y12_on_gpOrthosteric Ligand7XXI-P2Y12-2MeSADP-Gi2/β1/γ2
14.29Consensusvpac1_on_gpOrthosteric Ligand8E3Z-VPAC1-VIP-Gs/β1/γ2
13.89Consensuspth2_on_gpOrthosteric Ligand7F16-PTH2-TIP39-Gs/β1/γ2
13.79Single6B3JExendin-P56B3J-GLP-1-Exendin-P5-Gs/β1/γ2
13.79Single6P9XCorticoliberin-16P9X-CRF1-Corticoliberin-1-Gs/β1/γ2
13.79Single7TYFAmylin7TYF-CT (AMY1)-Amylin-Gs/β1/γ2; RAMP1
13.79Single7YOONeuropeptide-Y7YOO-Y2-Neuropeptide-Y-Gi1/β1/γ2
13.79Single8W8WAlpha-MSH8W8W-MC3-α-MSH-Ca-Gs/β1/γ2
13.79Consensuscrf_onOrthosteric Ligandcrf2_on crf1_on
13.79Consensusnpy2_onOrthosteric Ligand7YOO-Y2-Neuropeptide-Y-Gi1/β1/γ2
13.79Consensusnpy2_on_gpOrthosteric Ligand7YOO-Y2-Neuropeptide-Y-Gi1/β1/γ2
13.79Consensusp2y10_on_gpOrthosteric Ligand8KGG-P2Y10-Lysophosphatidylserine (WJS)-chim(NtGi2-G13)/β1/γ2
13.64Single6KPGAM8416KPG-CB1-AM841-Gi1/β1/γ2
13.64Single7P00Substance-P7P00-NK1-Substance-P-chim(NtGi1-Gs-CtGq)/β1/γ2
13.64Single7Y65C5a (C-terminal peptide)7Y65-C5a1-C5a (C-terminal peptide)-Gi1/β1/γ2
13.64Single8XBES3E-Lysophosphatidylserine 8XBE-GPR34-S3E-Lysophosphatidylserine-Gi1/β1/γ1
13.64Single9J0BUDP-Glucose9J0B-P2Y14-UDP-Glucose-Gi1/β1/γ2
13.64Single9JH5C16:0 Ceramide9JH5-CysLT2-C16:0 Ceramide-chim(NtGi1-Gs-CtGq)/β1/γ2
13.64Single9KT8Acifran9KT8-HCA2-Acifran-Gi1/β1/γ2
13.64Single9KV8TLQP219KV8-C3aB-TLQP21-Go/β1/γ2
13.64Single9M1HPGE29M1H-EP1-PGE2-chim(NtGi1-Gs-CtGq)/β1/γ2
13.64Single9UYMChemerin-99UYM-CML2-Chemerin-9-chim(Arrestin3-CtArrestin2)
13.64Consensusc3a_on_gpOrthosteric Ligand8HK2-C3aB-C3a-Gi1/β1/γ2 8IA8-C3aB-E7 peptide-Gi1/β1/γ2
13.64Consensusnk1_onOrthosteric Ligand7P00-NK1-Substance-P-chim(NtGi1-Gs-CtGq)/β1/γ2
13.64Consensusnk1_on_gpOrthosteric Ligand7P00-NK1-Substance-P-chim(NtGi1-Gs-CtGq)/β1/γ2
13.33Single6PB1Urocortin6PB1-CRF2-Urocortin-chim(NtGi1-Gs)/β1/γ2
13.33Single7D77Hydrocortisone7D77-ADGRG3-Hydrocortisone-Go/β1/γ2
13.33Single7TYLAmylin7TYL-CT-Amylin-Gs/β1/γ2
13.33Single7V6APubChem 98642757V6A-M4-PubChem 9864275-Gi1/β1/γ2
13.33Single7VGXNeuropeptide-Y7VGX-Y1-Neuropeptide-Y-Gi1/β1/γ2
13.33Single8F0KPramlintide Analogue San3858F0K-CT (AMY3)-Pramlintide Analogue San385-Gs/β1/γ2; RAMP3
13.33Single8JEFPubChem 113671668JEF-HCA3-PubChem 11367166-Gi1/β1/γ2
13.33Single8X9UMetenolone8X9U-ADGRD1-Metenolone-chim(NtGi1-Gs)/β1/γ2
13.33Single9KT93,5-DHBA9KT9-HCA1-3,5-DHBA-Gi1/β1/γ2
13.33Consensusgs_melanocortinOrthosteric Ligand7F4H-MC1-Afamelanotide-chim(NtGi1-Gs)/β1/γ2 7F54-MC4-Afamelanotide-Gs/β1/γ2 7F4D-MC1-α-MSH-chim(NtGi1-Gs)/β1/γ2 8INR-MC5-α-MSH-Ca-chim(NtGi1-Gs)/β1/γ2 7F53-MC4-α-MSH-Gs/β1/γ2 7F55-MC4-Bremelanotide-Gs/β1/γ2 8GY7-MC2-Corticotropin-Ca-chim(NtGi1-Gs)/β1/γ2; MRAP1 8IOC-MC3-γ-MSH-Ca-chim(NtGi1-Gs)/β1/γ2 8IOD-MC5-PG-901-Ca-chim(NtGi1-Gs)/β1/γ2 7AUE-MC4-Setmelanotide-chim(NtGi1L-Gs)/β1/γ2 7F4I-MC1-SHU9119-chim(NtGi1-Gs)/β1/γ2 7F58-MC4-THIQ-Gs/β1/γ2
13.04Single5VBLAMG3054 5VBL-Apelin-AMG3054
13.04Single7RKFCX3CL17RKF-US28-CX3CL1-GDP-chim(NtGi1-G11)/β1/γ2
13.04Single7RMGSubstance-P7RMG-NK1-Substance-P-chim(Gs-CtGq)/β1/γ2
13.04Single7RMHSubstance-P7RMH-NK1-Substance-P-Gs/β1/γ2
13.04Single8GDAL9026888GDA-EP4-L902688-Gs/β1/γ2
13.04Single8IQ4Carboprost8IQ4-FP-alpha-Carboprost-chim(NtGi1-Gs-CtGq)/β1/γ2
13.04Single8J22TUG-13758J22-FFA2-TUG-1375-Gi1/β1/γ2
13.04Single8JBFSenktide8JBF-NK3-Senktide-chim(NtGi1-Gs-CtGq)/β1/γ2
13.04Single8SAILysophosphatidylserine (S12)8SAI-GPR34-Lysophosphatidylserine (S12)-Gi1/β1/γ2
13.04Single8XZFWN5618XZF-Apelin; Apelin-WN561-Gi1/β1/γ2
13.04Single8Z74JN241-98Z74-Apelin; Apelin-JN241-9
13.04Single8Z74JN241-98Z74-Apelin; Apelin-JN241-9
13.04Single9CM7TUG-13759CM7-FFA2-TUG-1375-AZ-1729-Gi1/β1/γ2
13.04Single9ITBLPA9ITB-LPA6-LPA-chim(NtGi1-Gs-CtGq)/β1/γ2
13.04Single9IZASCH9002719IZA-HCA2-SCH900271-Gi1/β1/γ2
13.04Single9KX6C5a-des-Arg9KX6-C5a1-C5a-des-Arg-Go/β1/γ2
13.04Single9NS9TUG-13759NS9-FFA2-TUG-1375-PubChem 118615810-Gi1/β1/γ2
13.04Consensusgq_cckOrthosteric Ligand8IA7-CCKB-Cholecystokinin-8-chim(NtGi1L-Gq)/β1/γ2 7XOW-CCKB-Sulfated Gastrin-(10-17)-chim(NtGi1-Gq)/β1/γ2 7EZM-CCKA-Cholecystokinin-8-chim(NtGsL-Gq)/β1/γ2 7F8W-CCKB-Gastrin-17-chim(NtGsL-Gq)/β1/γ2
12.90Single8U1UCCL18U1U-CCR8-CCL1-Gi1/β1/γ2
12.90Consensusccr5_on_gpOrthosteric Ligand7O7F-CCR5-6P4-CCL5-Gi1/β1/γ1 7F1Q-CCR5-CCL3-Gi1/β1/γ2
12.90Consensusclass-a_class-b1_cons_onOrthosteric Ligandclass-a_on class-b1_on
12.90Consensusgi_npyOrthosteric Ligand8K6M-Y1-Neuropeptide-Y-Gi2/β1/γ1 7X9C-Y4-Pancreatic Hormone-Gi1/β1/γ2 7YOO-Y2-Neuropeptide-Y-Gi1/β1/γ2
12.90Consensusnpy_onOrthosteric Ligandnpy1_on npy2_on npy4_on
12.90Consensusnpy_on_gpOrthosteric Ligandnpy1_on_gp npy2_on_gp npy4_on_gp
12.50Single6LPBPACAP276LPB-PAC1-PACAP27-Gs/β1/γ1
12.50Single7TZFAmylin7TZF-CT (AMY3)-Amylin-Gs/β1/γ2; RAMP3
12.50Single7W2ZGhrelin7W2Z-Ghrelin-Ghrelin-Go/β1/γ2
12.50Single7W53Neuromedin-U-257W53-NMUR1-Neuromedin-U-25-chim(NtGi1-Gs-CtGq)/β1/γ2
12.50Single7XKFDehydroepiandrosterone7XKF-ADGRG2-Dehydroepiandrosterone-Gs/β1/γ2
12.50Single7XP6Strychnine7XP6-TAS2R46-Strychnine-chim(Gs-CtGt3)/β1/γ2
12.50Single8JPNCis-Epoxysuccinic acid8JPN-Succinate-Cis-Epoxysuccinic acid-Gi1/β1/γ1
12.50Single8RWHStilSwitch28RWH-A2A-StilSwitch2-Na
12.50Single8WP1Cis-Epoxysuccinic acid8WP1-Succinate-Cis-Epoxysuccinic acid-Gi1/β1/γ2
12.50Single8XBHPubChem 1626566368XBH-GPR34-PubChem 162656636-Gi1/β1/γ2
12.50Single8XGMChemerin8XGM-CML2-Chemerin-Gi1/β1/γ2
12.50Single8YKDDehydroepiandrosterone8YKD-ADGRG2-Dehydroepiandrosterone-chim(NtGi1-Gs)/β1/γ2
12.50Single9B9YTaranabant9B9Y-CB1-Taranabant
12.50Single9HB3Mambaquaretin-19HB3-V2-Mambaquaretin-1
12.50Single9J0IUDP-Glucuronic acid9J0I-P2Y14-UDP-Glucuronic acid-Gi1/β1/γ2
12.50Single9KWGC5a9KWG-C5a1-C5a-Go/β1/γ2
12.50Consensusmc4_onOrthosteric Ligand7AUE-MC4-Setmelanotide-chim(NtGi1L-Gs)/β1/γ2 7F58-MC4-THIQ-Gs/β1/γ2 7F54-MC4-Afamelanotide-Gs/β1/γ2 7F53-MC4-α-MSH-Gs/β1/γ2 7F55-MC4-Bremelanotide-Gs/β1/γ2
12.50Consensusnk3_onOrthosteric Ligand8JBF-NK3-Senktide-chim(NtGi1-Gs-CtGq)/β1/γ2
12.50Consensusnk3_on_gpOrthosteric Ligand8JBF-NK3-Senktide-chim(NtGi1-Gs-CtGq)/β1/γ2
12.50Consensusnmur1_on_gpOrthosteric Ligand7W53-NMUR1-Neuromedin-U-25-chim(NtGi1-Gs-CtGq)/β1/γ2
12.50Consensusp2y_onOrthosteric Ligandp2y1_on p2y10_on p2y12_on
12.20Single8GY7Corticotropin8GY7-MC2-Corticotropin-Ca-chim(NtGi1-Gs)/β1/γ2; MRAP1
12.12Consensusglp1_on_gpOrthosteric Ligand7S1M-GLP-1-Exendin-4-D-Ala-Gs/β1/γ2 7X8R-GLP-1-BOC5-Gs/β1/γ2 6X19-GLP-1-CHU-128-Gs/β1/γ2 6X1A-GLP-1-Danuglipron-Gs/β1/γ2 6X18-GLP-1-GLP-1-Gs/β1/γ2 8JIP-GLP-1-MEDI0382-chim(NtGi1-Gs)/β1/γ2 7C2E-GLP-1-PubChem 149050799-Gs/β1/γ2 7KI0-GLP-1-Semaglutide-Gs/β1/γ2 7KI1-GLP-1-Taspoglutide-Gs/β1/γ2 7X8S-GLP-1-WB4-24-Gs/β1/γ2 8JIS-GLP-1-Peptide-15-chim(NtGi1-Gs)/β1/γ2 7VBI-GLP-1-Tirzepatide (non-acylated)-Gs/β1/γ2
12.12Consensuspth1_on_gpOrthosteric Ligand6NBF-PTH1-LA-PTH Analog-Gs/β1/γ2 8HA0-PTH1-PTH-chim(NtGi1-Gs)/β1/γ2 8HAF-PTH1-PTHrP(1-36)-chim(NtGi1-Gs)/β1/γ2 7Y36-PTH1-PTH-Gs/β1/γ2 7Y35-PTH1-Abaloparatide-Gs/β1/γ2
12.00Single7C6A(Sar1,Ile8)-Angiotensin II7C6A-AT2-(Sar1,Ile8)-Angiotensin II
12.00Single7RKMCX3CL17RKM-US28-CX3CL1-Gi1/β1/γ2
12.00Single7RMISubstance-P7RMI-NK1-Substance-P-chim(Gs-CtGq)/β1/γ2
12.00Single7W0NElabela7W0N-Apelin; Apelin-Elabela-Gi1/β1/γ2
12.00Single8JBHSubstance-P8JBH-NK3-Substance-P-chim(NtGi1-Gs-CtGq)/β1/γ2
12.00Single8KH5Lysophosphatidylserine8KH5-GPR174-Lysophosphatidylserine-Gs/β1/γ2
12.00Single8WSSMCH8WSS-MCH1-MCH-Gi1/β1/γ1
12.00Single8Z7JJN241-98Z7J-Apelin-JN241-9-Gi1/β1/γ2
12.00Single9EAINanobody AT2099EAI-AT1-Losartan-Nanobody AT209
12.00Single9IQRMuscarinic toxin 39IQR-α2a-Muscarinic toxin 3
12.00Single9J0FNADH9J0F-P2Y14-NADH-Gi1/β1/γ2
12.00Single9JFK(Pen5)-Urotensin II9JFK-UT-(Pen5)-Urotensin II-chim(NtGi2L-Gs-CtGq)/β1/γ2
12.00Single9KV6TLQP219KV6-C3aB-TLQP21-Go/β1/γ2
12.00Consensuscompl-peptide_onOrthosteric Ligandc5a1_on c3a_on
12.00Consensusmc4_on_gpOrthosteric Ligand7AUE-MC4-Setmelanotide-chim(NtGi1L-Gs)/β1/γ2 7F58-MC4-THIQ-Gs/β1/γ2 7F54-MC4-Afamelanotide-Gs/β1/γ2 7F53-MC4-α-MSH-Gs/β1/γ2 7F55-MC4-Bremelanotide-Gs/β1/γ2
12.00Consensusmc5_onOrthosteric Ligand8INR-MC5-α-MSH-Ca-chim(NtGi1-Gs)/β1/γ2 8IOD-MC5-PG-901-Ca-chim(NtGi1-Gs)/β1/γ2
12.00Consensustachykinin_on_gpOrthosteric Ligandnk1_on_gp nk2_on_gp nk3_on_gp
11.76Single3PWHZM-2413853PWH-A2A-ZM-241385
11.76Single7F8YDevazepide7F8Y-CCKA-Devazepide
11.76Single7VDLCortistatin-147VDL-MRGPRX2-Cortistatin-14-Gi1/β1/γ2
11.76Single7VVOPTH7VVO-PTH1-PTH-Gs/β1/γ2
11.76Single7W0OElabela7W0O-Apelin-Elabela-Gi1/β1/γ2
11.76Single7WF7S1P7WF7-S1P1-S1P-Gi1/β1/γ2
11.76Single7X9ANeuropeptide-Y7X9A-Y1-Neuropeptide-Y-Gi1/β1/γ2
11.76Single8JPPSuccinic acid8JPP-Succinate-Succinic acid-chim(Gs-CtGq)/β1/γ1
11.76Single8RVWStilSwitch38RVW-A2A-StilSwitch3-Na
11.76Single8RW4AzoSwitch28RW4-A2A-AzoSwitch2-Na
11.76Single8RWEStilSwitch48RWE-A2A-StilSwitch4-Na
11.76Single9FUPIstradefylline9FUP-A2A-Istradefylline-Na
11.54Single6MEOGp160; CD46MEO-CCR5-Gp160; CD4
11.54Single6UUNAdrenomedullin6UUN-CT Like (AM1)-Adrenomedullin-Gs/β1/γ2; RAMP2
11.54Single6VN7PACAP276VN7-VPAC1-PACAP27-Gs/β1/γ2
11.54Single7O7F6P4-CCL57O7F-CCR5-6P4-CCL5-Gi1/β1/γ1
11.54Single8K6MNeuropeptide-Y8K6M-Y1-Neuropeptide-Y-Gi2/β1/γ1
11.54Single8W8YGamma-MSH8W8Y-MC3-γ-MSH-Ca-Gs/β1/γ2
11.54Consensuscompl-peptide_on_gpOrthosteric Ligandc5a1_on_gp c3a_on_gp
11.54Consensusmc3_onOrthosteric Ligand8IOC-MC3-γ-MSH-Ca-chim(NtGi1-Gs)/β1/γ2
11.54Consensusmc3_on_gpOrthosteric Ligand8IOC-MC3-γ-MSH-Ca-chim(NtGi1-Gs)/β1/γ2
11.54Consensusnpy1_onOrthosteric Ligand8K6M-Y1-Neuropeptide-Y-Gi2/β1/γ1
11.54Consensusnpy1_on_gpOrthosteric Ligand8K6M-Y1-Neuropeptide-Y-Gi2/β1/γ1
11.43Consensuspth_onOrthosteric Ligandpth1_on pth2_on
11.11Single6METGp160; CD46MET-CCR5-Gp160; CD4
11.11Single6PT0WIN 55212-26PT0-CB2-WIN 55212-2-Gi1/β1/γ2
11.11Single7FIMTirzepatide7FIM-GLP-1-Tirzepatide-Gs/β1/γ2
11.11Single7TYIAmylin7TYI-CT-Amylin-Gs/β1/γ2
11.11Single7UTZDPPC7UTZ-TSH-TSH-DPPC-Gs/β1/γ2
11.11Single7V9MSomatoliberin7V9M-GHRH (SV1)-Somatoliberin-Gs/β1/γ2
11.11Single7W57Neuromedin-S7W57-NMUR2-Neuromedin-S-chim(NtGi1-Gs-CtGq)/β1/γ2
11.11Single7XK8Neuromedin-U-257XK8-NMUR2-Neuromedin-U-25-Gi1/β1/γ2
11.11Single7XOVSR1461317XOV-CCKA-SR146131-Gs/β1/γ2
11.11Single7YONPeptide-YY(3-36)7YON-Y2-Peptide-YY(3-36)-Gi1/β1/γ2
11.11Single8IYXYL-3658IYX-GPR34-YL-365
11.11Single8Y6YGLPG09748Y6Y-FFA2-GLPG0974
11.11Single8YKVPubChem 1375531688YKV-Succinate-PubChem 137553168-Gi1/β1/γ2
11.11Single8ZPMAMD0708ZPM-CXCR4-AMD070
11.11Single8ZPNAMD31008ZPN-CXCR4-AMD3100
11.11Single9BA0MRI-18919BA0-CB1-MRI-1891
11.11Single9BLCCagrilintide (non-acylated)9BLC-CT-Cagrilintide (non-acylated)-Gs/β1/γ2
11.11Single9BUDCagrilintide9BUD-CT-Cagrilintide-Gs/β1/γ2
11.11Single9JMDAzithromycin9JMD-Motilin-Azithromycin-chim(Gs-CtGq)/β1/γ2
11.11Single9KXSEP679KXS-C5a1-EP67-Go/β1/γ2
11.11Consensuscb1_offOrthosteric Ligand5U09-CB1-Taranabant 5TGZ-CB1-AM6538
11.11Consensuscrf2_onOrthosteric Ligand7TS0-CRF2-Urocortin-chim(NtGi1L-Go)/β1/γ2
11.11Consensusmc5_on_gpOrthosteric Ligand8INR-MC5-α-MSH-Ca-chim(NtGi1-Gs)/β1/γ2 8IOD-MC5-PG-901-Ca-chim(NtGi1-Gs)/β1/γ2
11.11Consensusnucleotide_offOrthosteric Ligandadenosine_off p2y_off
11.11Consensusp2y_on_gpOrthosteric Ligandp2y1_on_gp p2y10_on_gp p2y12_on_gp
11.11Consensusprotein_offonOrthosteric Ligandprotein_off protein_on
11.11Consensusprotein_offon_gpOrthosteric Ligandprotein_on_gp protein_off
11.11Consensustachykinin_onOrthosteric Ligandnk1_on nk2_on nk3_on
10.81Single7F16TIP397F16-PTH2-TIP39-Gs/β1/γ2
10.81Consensusclass-b1_onOrthosteric Ligandglucagon_on vip-pacap_on pth_on crf_on calcitonin_on
10.71Single7WBJPACAP277WBJ-VPAC1-PACAP27-Gs/β1/γ2
10.71Single8E3YPACAP278E3Y-VPAC1-PACAP27-Gs/β1/γ2
10.71Single8E3ZVIP8E3Z-VPAC1-VIP-Gs/β1/γ2
10.71Single8IA2C5a8IA2-C5a1-C5a-Go/β1/γ2
10.71Single8XVIEndothelin-18XVI-ETA-Endothelin-1-chim(Gs-CtGq)/β1/γ2
10.71Single9E2AGLP-19E2A-GLP-1-GLP-1-Gs/β1/γ2
10.71Consensusp2y10_onOrthosteric Ligand8KGG-P2Y10-Lysophosphatidylserine (WJS)-chim(NtGi2-G13)/β1/γ2
10.53Single6D27CAY104716D27-DP2-CAY10471
10.53Single7YK7DC5910537YK7-RXFP4-DC591053-Gi2/β1/γ2
10.53Single7YXAONO-54306087YXA-S1P5-ONO-5430608
10.53Single8F0JPramlintide Analogue San458F0J-CT-Pramlintide Analogue San45-Gs/β1/γ2
10.53Single8GCML-9026888GCM-EP4-L-902688-Gi1/β1/γ2
10.53Single8KFYZK-7563268KFY-CCR8-ZK-756326-Gi1/β1/γ2
10.53Single8XJLPGF2-alpha8XJL-FP-alpha-PGF2-α-chim(NtGi2-Gs-CtGq)/β1/γ2
10.53Single9JQZGrapiprant 9JQZ-EP4-Grapiprant
10.53Consensusalicarboxylic_offOrthosteric Ligandsuccinate_off
10.53Consensussuccinate_offOrthosteric Ligand6RNK-Succinate-NF-56-EJ40 6Z10-Succinate-PubChem 154585554
10.34Single6P9YPACAP276P9Y-PAC1-PACAP27-Gs/β1/γ2
10.34Single7SK4CXCL12_LRHQ7SK4-ACKR3-CXCL12_LRHQ
10.34Single7VABTirzepatide (non-acylated)7VAB-GIP-Tirzepatide (non-acylated)-chim(NtGi1-Gs)/β1/γ2
10.34Single8E3XPACAP278E3X-PAC1-PACAP27-Gs/β1/γ2
10.34Single9BLBCagrilintide (non-acylated)9BLB-CT-Cagrilintide (non-acylated)-Gs/β1/γ2
10.34Single9BP3Cagrilintide9BP3-CT (AMY1)-Cagrilintide-Gs/β1/γ2; RAMP1
10.34Single9P92VIP9P92-PAC1-VIP-Gs/β1/γ2
10.34Consensuscrf2_on_gpOrthosteric Ligand7TS0-CRF2-Urocortin-chim(NtGi1L-Go)/β1/γ2
10.34Consensuspac1_onOrthosteric Ligand8E3X-PAC1-PACAP27-Gs/β1/γ2 6M1H-PAC1-Maxadilan-Gs/β1/γ2
10.34Consensuspac1_on_gpOrthosteric Ligand8E3X-PAC1-PACAP27-Gs/β1/γ2 6M1H-PAC1-Maxadilan-Gs/β1/γ2
10.34Consensuspac_on_gpOrthosteric Ligandpac1_on_gp
10.34Consensussecretin_onOrthosteric Ligand7D3S-Secretin-Secretin-Gs/β1/γ2
10.26Single8F2BPramlintide Analogue San458F2B-CT (AMY3)-Pramlintide Analogue San45-Gs/β1/γ2; RAMP3
10.26Consensuspth_on_gpOrthosteric Ligandpth1_on_gp pth2_on_gp
10.00Single5T1ABMS-6815T1A-CCR2-BMS-681-PubChem 12093170
10.00Single5YHLPubChem 1351213525YHL-EP4-PubChem 135121352
10.00Single5YWYONO-AE3-2085YWY-EP4-ONO-AE3-208
10.00Single6VCBGLP-16VCB-GLP-1-GLP-1-LSN3160440-Gs/β1/γ2
10.00Single7TYNCalcitonin-17TYN-CT-Calcitonin-1-Gs/β1/γ2
10.00Single7VV0PAMP-127VV0-MRGPRX2-PAMP-12
10.00Single7VV4Cortistatin-147VV4-MRGPRX2-Cortistatin-14
10.00Single8T6JCDPPB8T6J-mGlu5; mGlu5-CDPPB
10.00Single8T6JCDPPB8T6J-mGlu5; mGlu5-CDPPB
10.00Single8W8XBeta-MSH8W8X-MC3-β-MSH-Ca-Gs/β1/γ2
10.00Single8WGBVU01550418WGB-mGlu4; mGlu2-Glutamate-VU0155041-Gi3/β1/γ2
10.00Single9B9ZMRI-18679B9Z-CB1-MRI-1867
10.00Single9JKSPubChem 442501769JKS-HCA3-PubChem 44250176-Gi1/β1/γ2
10.00Consensusep4_offOrthosteric Ligand5YWY-EP4-ONO-AE3-208 5YHL-EP4-PubChem 135121352
10.00Consensusep_offOrthosteric Ligandep4_off
10.00Consensusglp2_onOrthosteric Ligand7D68-GLP-2-GLP-2-Gs/β1/γ2
10.00Consensusglp2_on_gpOrthosteric Ligand7D68-GLP-2-GLP-2-Gs/β1/γ2
10.00Consensusglp_onOrthosteric Ligandglp1_on glp2_on
10.00Consensusglp_on_gpOrthosteric Ligandglp1_on_gp glp2_on_gp
10.00Consensusrxfp4_onOrthosteric Ligand7YK7-RXFP4-DC591053-Gi2/β1/γ2 7YJ4-RXFP4-INSL5-Gi2/β1/γ2 7YK6-RXFP4-PubChem 138319674-Gi2/β1/γ2
10.00Consensusrxfp4_on_gpOrthosteric Ligand7YK7-RXFP4-DC591053-Gi2/β1/γ2 7YJ4-RXFP4-INSL5-Gi2/β1/γ2 7YK6-RXFP4-PubChem 138319674-Gi2/β1/γ2
10.00Consensuss1p5_offOrthosteric Ligand7YXA-S1P5-ONO-5430608
10.00Consensussecretin_on_gpOrthosteric Ligand7D3S-Secretin-Secretin-Gs/β1/γ2
9.76Consensusclass-b1_on_gpOrthosteric Ligandglucagon_on_gp vip-pacap_on_gp pth_on_gp crf_on_gp calcitonin_on_gp
9.68Single5VAIGLP-15VAI-GLP-1-GLP-1-Gs/β1/γ2
9.68Single6LMLGlucagon6LML-Glucagon-Glucagon-Gi1/β1/γ1
9.68Single6UUSAdrenomedullin6UUS-CT Like (AM2)-Adrenomedullin-Gs/β1/γ2; RAMP3
9.68Single6WZGSecretin6WZG-Secretin-Secretin-Gs/β1/γ2
9.68Single7D68GLP-27D68-GLP-2-GLP-2-Gs/β1/γ2
9.68Single7KI1Taspoglutide7KI1-GLP-1-Taspoglutide-Gs/β1/γ2
9.68Single9BYOExendin-39BYO-GLP-1-Exendin-3-Gs/β1/γ2
9.68Single9P93VIP9P93-PAC1-VIP-Gs/β1/γ2
9.68Consensusctlike_on_gpOrthosteric Ligand6E3Y-CT Like-Calcitonin gene-related peptide-1-Gs/β1/γ2; RAMP1
9.68Consensuspth1_onOrthosteric Ligand6NBF-PTH1-LA-PTH Analog-Gs/β1/γ2 8HA0-PTH1-PTH-chim(NtGi1-Gs)/β1/γ2 8HAF-PTH1-PTHrP(1-36)-chim(NtGi1-Gs)/β1/γ2 7Y36-PTH1-PTH-Gs/β1/γ2 7Y35-PTH1-Abaloparatide-Gs/β1/γ2
9.68Consensusvip-pacap_onOrthosteric Ligandvpac_on pac_on
9.68Consensusvip-pacap_on_gpOrthosteric Ligandvpac_on_gp pac_on_gp
9.52Single7S8MCortistatin-147S8M-MRGPRX2-Cortistatin-14-Gi1/β1/γ2
9.52Single7XOWSulfated Gastrin-(10-17)7XOW-CCKB-Sulfated Gastrin-(10-17)-chim(NtGi1-Gq)/β1/γ2
9.52Single7Y67C089 peptide7Y67-C5a1-C089 peptide-Gi1/β1/γ2
9.52Single8GDBPGE28GDB-EP4-PGE2-Gs/β1/γ2
9.52Single8HQCC5a8HQC-C5a1-C5a-Go/β1/γ2
9.52Single8JBGNeurokinin-B8JBG-NK3-Neurokinin-B-chim(NtGi1-Gs-CtGq)/β1/γ2
9.52Single8ZW0PGD28ZW0-DP1-PGD2-Gs/β1/γ2
9.52Consensusffa2_onOrthosteric Ligand8J22-FFA2-TUG-1375-Gi1/β1/γ2
9.52Consensusgi_relaxinOrthosteric Ligand7YK7-RXFP4-DC591053-Gi2/β1/γ2 7YJ4-RXFP4-INSL5-Gi2/β1/γ2 7YK6-RXFP4-PubChem 138319674-Gi2/β1/γ2
9.52Consensusrelaxin_onOrthosteric Ligandrxfp4_on
9.52Consensusrelaxin_on_gpOrthosteric Ligandrxfp4_on_gp
9.38Single7DUQGLP-17DUQ-GLP-1-GLP-1-PubChem 156022738-Gs/β1/γ2
9.38Single7TYXAmylin7TYX-CT (AMY2)-Amylin-Gs/β1/γ2; RAMP2
9.09Single3VW7Vorapaxar; Na3VW7-PAR1-Vorapaxar; Na
9.09Single4PY02MeSATP4PY0-P2Y12-2MeSATP
9.09Single7W0NElabela7W0N-Apelin; Apelin-Elabela-Gi1/β1/γ2
9.09Single8F2APramlintide Analogue San3858F2A-CT (AMY3)-Pramlintide Analogue San385-Gs/β1/γ2; RAMP3
9.09Single8FLSAbaloparatide8FLS-PTH1-Abaloparatide-Gs/β1/γ2
9.09Single8FLULA-PTH Analog8FLU-PTH1-LA-PTH Analog-Gs/β1/γ2
9.09Single8HK2C3a8HK2-C3aB-C3a-Gi1/β1/γ2
9.09Single9AUCCalcitonin gene-related peptide-19AUC-CT (AMY1)-Calcitonin gene-related peptide-1-Gs/β1/γ2; RAMP1
9.09Single9BJKPubChem 1716420669BJK-μ-Naloxone-PubChem 171642066
9.09Consensuscxcr_onOrthosteric Ligandcxcr3_on cxcr4_on cxcr1_on cxcr2_on
9.09Consensusglp1_onOrthosteric Ligand7S1M-GLP-1-Exendin-4-D-Ala-Gs/β1/γ2 7X8R-GLP-1-BOC5-Gs/β1/γ2 6X19-GLP-1-CHU-128-Gs/β1/γ2 6X1A-GLP-1-Danuglipron-Gs/β1/γ2 6X18-GLP-1-GLP-1-Gs/β1/γ2 8JIP-GLP-1-MEDI0382-chim(NtGi1-Gs)/β1/γ2 7C2E-GLP-1-PubChem 149050799-Gs/β1/γ2 7KI0-GLP-1-Semaglutide-Gs/β1/γ2 7KI1-GLP-1-Taspoglutide-Gs/β1/γ2 7X8S-GLP-1-WB4-24-Gs/β1/γ2 8JIS-GLP-1-Peptide-15-chim(NtGi1-Gs)/β1/γ2 7VBI-GLP-1-Tirzepatide (non-acylated)-Gs/β1/γ2
8.82Single6WPWZP37806WPW-Glucagon-ZP3780-Gs/β1/γ2
8.82Single7VVMPTH7VVM-PTH1-PTH-Gs/β1/γ2
8.82Single9JR2PTH9JR2-PTH1-PTH-chim(NtGi1L-Gs-CtGq)/β1/γ2
8.70Single7CX4Evatanepag7CX4-EP2-Evatanepag-Gs/β1/γ2
8.70Single7D7MPGE27D7M-EP4-PGE2-Gs/β1/γ1
8.70Single7LLLExendin-47LLL-GLP-1-Exendin-4-Gs/β1/γ2
8.70Single7PIUSetmelanotide7PIU-MC4-Setmelanotide-Gs/β1/γ2
8.70Single7VVNPTH7VVN-PTH1-PTH-Gs/β1/γ2
8.70Single9C0KExendin-49C0K-GLP-1-Exendin-4-Gs/β1/γ2
8.70Single9UYHChemerin-99UYH-CML2-Chemerin-9-Arrestin2
8.57Single7TYYCalcitonin-17TYY-CT (AMY2)-Calcitonin-1-Gs/β1/γ2; RAMP2
8.57Single7Y36PTH7Y36-PTH1-PTH-Gs/β1/γ2
8.57Single8FLQPTH8FLQ-PTH1-PTH-Gs/β1/γ2
8.57Single9JR3PTH9JR3-PTH1-PTH-chim(NtGi1L-Gs-CtGq)/β1/γ2
8.57Consensusglucagon_onOrthosteric Ligandglp_on gluc_on secretin_on gip_on
8.33Single6C1QPMX536C1Q-C5a1-PMX53-NDT9513727
8.33Single6E3YCalcitonin gene-related peptide-16E3Y-CT Like-Calcitonin gene-related peptide-1-Gs/β1/γ2; RAMP1
8.33Single7CX2PGE27CX2-EP2-PGE2-Gs/β1/γ2
8.33Single7F9ZGHRP-67F9Z-Ghrelin-GHRP-6-chim(NtGi1-Gs-CtGq)/β1/γ2
8.33Single7RKNCX3CL17RKN-US28-CX3CL1-Gi1/β1/γ2
8.33Single7S8LCortistatin-147S8L-MRGPRX2-Cortistatin-14-chim(NtGi2L-Gs-CtGq)/β1/γ2
8.33Single7XBXCX3CL17XBX-CX3CR1-CX3CL1-Gi1/β1/γ2
8.33Single8XQJJN2418XQJ-Apelin; Apelin-JN241
8.33Consensusgluc_onOrthosteric Ligand6LMK-Glucagon-Glucagon-Gs/β1/γ2 8JIT-Glucagon-MEDI0382-Gs/β1/γ2 7V35-Glucagon-Peptide-20-Gs/β1/γ2
8.33Consensusglucagon_on_gpOrthosteric Ligandglp_on_gp gluc_on_gp secretin_on_gp gip_on_gp
8.33Consensusnmur1_onOrthosteric Ligand7W53-NMUR1-Neuromedin-U-25-chim(NtGi1-Gs-CtGq)/β1/γ2
8.11Consensusgluc_on_gpOrthosteric Ligand6LMK-Glucagon-Glucagon-Gs/β1/γ2 8JIT-Glucagon-MEDI0382-Gs/β1/γ2 7V35-Glucagon-Peptide-20-Gs/β1/γ2
8.00Single4XT1CX3CL14XT1-US28-CX3CL1
8.00Single7CX3Taprenepag7CX3-EP2-Taprenepag-Gs/β1/γ2
8.00Single7W56Neuromedin-S7W56-NMUR1-Neuromedin-S-chim(NtGi1-Gs-CtGq)/β1/γ2
8.00Single8INRAlpha-MSH8INR-MC5-α-MSH-Ca-chim(NtGi1-Gs)/β1/γ2
8.00Single8KIGSHU91198KIG-MC3-SHU9119-Ca
8.00Single8U4OCXCL128U4O-CXCR4-CXCL12-Gi1/β1/γ2
8.00Single8YWFRetatrutide8YWF-GLP-1-Retatrutide-chim(NtGi1-Gs)/β1/γ2
8.00Single9MEJGp1209MEJ-CXCR4-Gp120
8.00Single9UYLChemerin-99UYL-CML2-Chemerin-9-Arrestin2
8.00Consensussomatostatin_offOrthosteric Ligandsst2_off
7.69Single7TRYUrocortin7TRY-CRF2-Urocortin-chim(NtGi1-G11)/β1/γ2
7.69Single7VBITirzepatide (non-acylated)7VBI-GLP-1-Tirzepatide (non-acylated)-Gs/β1/γ2
7.69Single7XNACYN1548067XNA-SST2-CYN154806
7.69Single8IBVMotilin8IBV-Motilin-Motilin-chim(NtGi1-Gs-CtGq)/β1/γ2
7.69Single8IOCGamma-MSH8IOC-MC3-γ-MSH-Ca-chim(NtGi1-Gs)/β1/γ2
7.69Single8JGBConorfamide-Tx28JGB-MRGPRX1-Conorfamide-Tx2-Gi1/β1/γ2
7.69Single8K6ONeuropeptide-Y8K6O-Y1-Neuropeptide-Y-Gi2/β1/γ1
7.69Single9IQSMuscarinic toxin 39IQS-M4-Muscarinic toxin 3
7.69Consensussst2_offOrthosteric Ligand7XNA-SST2-CYN154806
7.41Single3OE0CVX153OE0-CXCR4-CVX15
7.41Single9LXRLA-PTH Analog9LXR-PTH1-LA-PTH Analog-Arrestin2
7.41Consensusclass-b1_class-b2_cons_onOrthosteric Ligandclass-b1_on class-b2_on
7.41Consensusclass-b1_class-b2_cons_on_gpOrthosteric Ligandclass-b1_on_gp class-b2_on_gp
7.14Single6M1IPACAP276M1I-PAC1-PACAP27-Gs/β1/γ2
7.14Single8HA0PTH8HA0-PTH1-PTH-chim(NtGi1-Gs)/β1/γ2
7.14Single8XZJWN3538XZJ-Apelin; Apelin-WN353-Gi1/β1/γ2
7.14Single8YW3Retatrutide8YW3-GLP-1-Retatrutide-Gs/β1/γ2
7.14Single8YW4Retatrutide8YW4-GIP-Retatrutide-chim(NtGi1-Gs)/β1/γ2
7.14Single8YW5Retatrutide8YW5-Glucagon-Retatrutide-Gs/β1/γ2
7.14Single9EBOGLP-1 (ACPC18)9EBO-GLP-1-GLP-1 (ACPC18)-Gs/β1/γ2
7.14Consensusneuromedin-u_onOrthosteric Ligandnmur1_on nmur2_on
6.90Single6X18GLP-16X18-GLP-1-GLP-1-Gs/β1/γ2
6.90Single7LLYOxyntomodulin7LLY-GLP-1-Oxyntomodulin-Gs/β1/γ2
6.90Single7TYWCalcitonin-17TYW-CT (AMY1)-Calcitonin-1-Gs/β1/γ2; RAMP1
6.90Single7VL9CCL15(26-92)7VL9-CCR1-CCL15(26-92)-Gi1/β1/γ2
6.90Consensuscalcitonin_onOrthosteric Ligandctlike_on
6.90Consensuschemokine_offOrthosteric Ligandccr_off cxcr_off
6.90Consensuschemokine_on_gpOrthosteric Ligandccr_on_gp cxcr_on_gp
6.90Consensuscxcr_offOrthosteric Ligandcxcr3_off cxcr4_off
6.90Consensusgi_chemokineOrthosteric Ligand6WWZ-CCR6-CCL20-Go/β1/γ2 8HNK-CXCR3-CXCL11-Gi1/β1/γ2 8K3Z-CXCR4-CXCL12-Gi1/β1/γ1 8IC0-CXCR1-CXCL8-Gi1/β1/γ2 6LFM-CXCR2-CXCL8-Gi1/β1/γ2 8KFX-CCR8-LMD-009-Gi1/β1/γ2 7F1Q-CCR5-CCL3-Gi1/β1/γ2 8HNL-CXCR3-PS372424-Gi1/β1/γ2 8KFY-CCR8-ZK-756326-Gi1/β1/γ2 7O7F-CCR5-6P4-CCL5-Gi1/β1/γ1 8U1U-CCR8-CCL1-Gi1/β1/γ2 7VLA-CCR1-CCL15(27-92)-Gi1/β1/γ2 7XA3-CCR2-CCL2-Gi1/β1/γ2
6.90Consensusneuromedin-u_on_gpOrthosteric Ligandnmur1_on_gp nmur2_on_gp
6.90Consensuspac_onOrthosteric Ligandpac1_on
6.90Consensusvpac_onOrthosteric Ligandvpac1_on vpac2_on
6.67Single3OE8IT1t3OE8-CXCR4-IT1t
6.67Single4XT3CX3CL14XT3-US28-CX3CL1
6.67Single5UIW5P7-CCL55UIW-CCR5-5P7-CCL5
6.67Single6FJ3PTH6FJ3-PTH1-PTH
6.67Single6NBFLA-PTH Analog6NBF-PTH1-LA-PTH Analog-Gs/β1/γ2
6.67Single6NBILA-PTH Analog6NBI-PTH1-LA-PTH Analog-Gs/β1/γ2
6.67Single7CZ5Somatoliberin7CZ5-GHRH-Somatoliberin-Gs/β1/γ2
6.67Single7D3SSecretin7D3S-Secretin-Secretin-Gs/β1/γ2
6.67Single7KI0Semaglutide7KI0-GLP-1-Semaglutide-Gs/β1/γ2
6.67Single7RA3GIP7RA3-GIP-GIP-chim(NtGi1-Gs)/β1/γ2
6.67Single7VDMSubstance-P7VDM-MRGPRX2-Substance-P-Gi1/β1/γ2
6.67Single7Y14Beta-Alanine7Y14-MRGPRD-β-Alanine
6.67Single8JISPeptide-158JIS-GLP-1-Peptide-15-chim(NtGi1-Gs)/β1/γ2
6.67Single9BUBCagrilintide9BUB-CT-Cagrilintide-Gs/β1/γ2
6.67Single9J1Pg1:Ox9J1P-GLP-1-g1:Ox-chim(NtGi1-Gs)/β1/γ2
6.67Consensuscalcitonin_on_gpOrthosteric Ligandctlike_on_gp
6.67Consensusccr5_offOrthosteric Ligand5UIW-CCR5-5P7-CCL5
6.67Consensusccr5_onOrthosteric Ligand7O7F-CCR5-6P4-CCL5-Gi1/β1/γ1 7F1Q-CCR5-CCL3-Gi1/β1/γ2
6.67Consensusccr_offOrthosteric Ligandccr2_off ccr5_off
6.67Consensusctlike_onOrthosteric Ligand6E3Y-CT Like-Calcitonin gene-related peptide-1-Gs/β1/γ2; RAMP1
6.67Consensusvpac_on_gpOrthosteric Ligandvpac1_on_gp vpac2_on_gp
6.45Single6UVAAdrenomedullin-26UVA-CT Like (AM2)-Adrenomedullin-2-Gs/β1/γ2; RAMP3
6.45Single7DTYGIP7DTY-GIP-GIP-Gs/β1/γ2
6.45Single7FIYTirzepatide7FIY-GIP-Tirzepatide-Gs/β1/γ2
6.45Single7S1MExendin-4-D-Ala7S1M-GLP-1-Exendin-4-D-Ala-Gs/β1/γ2
6.45Single7VQXPACAP277VQX-VPAC1-PACAP27-Gs/β1/γ2
6.45Single8FU6ZP37808FU6-Glucagon-ZP3780-Gs/β1/γ2
6.45Single9P94PACAP279P94-PAC1-PACAP27-Gs/β1/γ2
6.25Single3OE6IT1t3OE6-CXCR4-IT1t
6.25Single6LMKGlucagon6LMK-Glucagon-Glucagon-Gs/β1/γ2
6.25Single6NBHLA-PTH Analog6NBH-PTH1-LA-PTH Analog-Gs/β1/γ2
6.25Single7VVJPTHrP(1-36)7VVJ-PTH1-PTHrP(1-36)-Gs/β1/γ2
6.25Single7VVLPTH7VVL-PTH1-PTH-Gs/β1/γ2
6.25Single7Y12Beta-Alanine7Y12-MRGPRD-β-Alanine-Gi1/β1/γ2
6.25Single8F76Propanoic acid8F76-OR51E2-Propanoic acid-Gs/β1/γ2
6.25Single8FLTM-PTH(1-14)8FLT-PTH1-M-PTH(1-14)-Gs/β1/γ2
6.25Single8HAFPTHrP(1-36)8HAF-PTH1-PTHrP(1-36)-chim(NtGi1-Gs)/β1/γ2
6.25Single8RQLFlufenamic acid8RQL-TAS2R14-Flufenamic acid-Flufenamic acid-chim(NtGi1-Gt3)/β1/γ2
6.25Single9BQ3Cagrilintide9BQ3-CT (AMY2)-Cagrilintide-Gs/β1/γ2; RAMP2
6.25Single9BTWCagrilintide9BTW-CT (AMY3)-Cagrilintide-Gs/β1/γ2; RAMP3
6.25Consensusvpac2_onOrthosteric Ligand7VQX-VPAC1-PACAP27-Gs/β1/γ2
6.25Consensusvpac2_on_gpOrthosteric Ligand7VQX-VPAC1-PACAP27-Gs/β1/γ2
6.06Consensusgip_onOrthosteric Ligand7FIN-GIP-Peptide-20; GGL-Gs/β1/γ2 7FIY-GIP-Tirzepatide-Gs/β1/γ2 7DTY-GIP-GIP-Gs/β1/γ2
6.06Consensusgip_on_gpOrthosteric Ligand7FIN-GIP-Peptide-20; GGL-Gs/β1/γ2 7FIY-GIP-Tirzepatide-Gs/β1/γ2 7DTY-GIP-GIP-Gs/β1/γ2
5.88Single3OE9IT1t3OE9-CXCR4-IT1t
5.88Single5L7IVismodegib5L7I-SMO-Vismodegib
5.88Single7S8NR-Zinc-35737S8N-MRGPRX2-R-Zinc-3573-chim(NtGi2L-Gs-CtGq)/β1/γ2
5.88Single7S8OR-Zinc-35737S8O-MRGPRX2-R-Zinc-3573-Gi1/β1/γ2
5.88Single7SK6CXCL12_LRHQ7SK6-ACKR3-CXCL12_LRHQ
5.88Single7VDHC48/807VDH-MRGPRX2-C48/80-Gi1/β1/γ2
5.88Single8U4RREGN7663-Fab8U4R-CXCR4-REGN7663-Fab
5.88Single8ZX5AM2518ZX5-GPR55-AM251-chim(NtGi1-G13)/β1/γ2
5.88Consensusadgrg_onOrthosteric Ligandadgrg2_on adgrg4_on
5.88Consensusadgrg_on_gpOrthosteric Ligandadgrg2_on_gp adgrg4_on_gp
5.71Single7V35Peptide-207V35-Glucagon-Peptide-20-Gs/β1/γ2
5.71Single8JIPMEDI03828JIP-GLP-1-MEDI0382-chim(NtGi1-Gs)/β1/γ2
5.71Single8JIRSAR4258998JIR-GLP-1-SAR425899-chim(NtGi1-Gs)/β1/γ2
5.56Single3ODUIT1t3ODU-CXCR4-IT1t
5.56Single4K5YCP-3763954K5Y-CRF1-CP-376395
5.56Single5U09Taranabant5U09-CB1-Taranabant
5.56Single5ZKQABT-4915ZKQ-PAF-ABT-491
5.56Single6RNKNF-56-EJ406RNK-Succinate-NF-56-EJ40
5.56Single6ZA8RTI-3a6ZA8-NTS1-RTI-3a
5.56Single7S8PMS471347S8P-MRGPRX4-MS47134-chim(NtGi2L-Gs-CtGq)/β1/γ2
5.56Single7VV5C48/807VV5-MRGPRX2-C48/80-Gi1/β1/γ2
5.56Single7X2CFenoldopam7X2C-D1-Fenoldopam-Fenoldopam-Gs/β1/γ2
5.56Single8H8JLodoxamide8H8J-GPR35-Lodoxamide-Ca-chim(NtGi1L-G13)/β1/γ2
5.56Single8HMPC178HMP-GPR52-C17-Gs/β1/γ2
5.56Single8JIUSAR4258998JIU-Glucagon-SAR425899-Gs/β1/γ2
5.56Single8T3VDoconexent8T3V-FFA1-Doconexent-chim(NtGi2L-Gs-CtGq)/β1/γ2
5.56Single8U4PAMD31008U4P-CXCR4-AMD3100-Gi1/β1/γ2
5.56Single9KO2CCL199KO2-CCR7-CCL19-Gi1/β1
5.56Single9KO6CCL199KO6-CCR7-CCL19
5.56Consensuspaf_offOrthosteric Ligand5ZKQ-PAF-ABT-491
5.26Single6ZINSR486926ZIN-NTS1-SR48692
5.26Single7VV6C48/807VV6-MRGPRX2-C48/80
5.26Single8HJ5PubChem 1390305318HJ5-MRGPRX1-PubChem 139030531-chim(NtGi1-Gs-CtGq)/β1/γ2
5.26Single8JD6VU03647708JD6-mGlu4; mGlu4-Phosphoserine-VU0364770-Gi3/β1/γ2
5.26Single8K2WAMG4878K2W-CXCR3-AMG487
5.26Single8X7ATreprostinil8X7A-I2-Treprostinil-Gs/β1/γ2
5.26Single9JQYTG6-1299JQY-EP4-TG6-129
5.26Consensuscxcr3_offOrthosteric Ligand8K2W-CXCR3-AMG487
5.00Single4QIMANTA XV4QIM-SMO-ANTA XV
5.00Single4Z9GCP-3763954Z9G-CRF1-CP-376395
5.00Single5NDDAZ8838; Na5NDD-PAR2-AZ8838; Na
5.00Single6Z4VNeurotensin-(9-13)6Z4V-NTS1-Neurotensin-(9-13)
5.00Single7FIHOrg435537FIH-LH-hCG-Org43553-chim(NtGi1-Gs)/β1/γ2
5.00Single8GTIBMK-C2058GTI-CRF1-BMK-C205
5.00Single8ZYYNeurotensin-(8-13)8ZYY-NTS1-Neurotensin-(8-13)-SBI-553-Arrestin2
5.00Single9JROPF-044189489JRO-EP2-PF-04418948
4.76Single6LFMCXCL86LFM-CXCR2-CXCL8-Gi1/β1/γ2
4.76Single6Z4SSR486926Z4S-NTS1-SR48692
4.76Single8GTGBMK-I1528GTG-CRF1-BMK-I152
4.76Single8JGGBAM8-228JGG-MRGPRX1-BAM8-22-Gi1/β1/γ2
4.76Single8XQPCholesterol8XQP-TAS2R14-Cholesterol-Aristolochic acid A-Gt3/β1/γ1
4.76Single8ZYTNeurotensin-(8-13)8ZYT-NTS1-Neurotensin-(8-13)-SBI-553-Arrestin2
4.76Single9JRTTG6-1299JRT-EP2-TG6-129
4.76Single9KO4CCL219KO4-CCR7-CCL21-Gi1/β1/γ2
4.76Consensusadgrg2_onOrthosteric Ligand7WUI-ADGRG2-IP15-chim(NtGi1-Gs)/β1/γ2 7WUQ-ADGRG2-Gs/β1/γ2 7XKF-ADGRG2-Dehydroepiandrosterone-Gs/β1/γ2
4.76Consensusadgrg2_on_gpOrthosteric Ligand7WUI-ADGRG2-IP15-chim(NtGi1-Gs)/β1/γ2 7WUQ-ADGRG2-Gs/β1/γ2 7XKF-ADGRG2-Dehydroepiandrosterone-Gs/β1/γ2
4.76Consensuscxcr2_on_gpOrthosteric Ligand6LFM-CXCR2-CXCL8-Gi1/β1/γ2
4.55Single3ZEVNeurotensin-(7-13)3ZEV-NTS1-Neurotensin-(7-13)
4.55Single4BV0Neurotensin-(7-13)4BV0-NTS1-Neurotensin-(7-13)
4.55Single5V56TC1145V56-SMO-TC114
4.55Single6OS1TRV0266OS1-AT1-TRV026
4.55Single6Z8NSRI-98296Z8N-NTS1-SRI-9829
4.55Single7F1TCCL37F1T-CCR5-CCL3
4.55Single7L0PNeurotensin-(8-13)7L0P-NTS1-Neurotensin-(8-13)-Gi1/β1/γ1
4.55Single7L0QNeurotensin-(8-13)7L0Q-NTS1-Neurotensin-(8-13)-Gi1/β1/γ1
4.55Single8FMZNeurotensin-(8-13)8FMZ-NTS1-Neurotensin-(8-13)-chim(NtGi2L-Gs-CtGq)/β1/γ2
4.55Single8FN1Neurotensin-(8-13)8FN1-NTS1-Neurotensin-(8-13)-chim(NtGi1-Go)/β1/γ2
4.55Single8JD5JNJ-40411813; ADX881788JD5-mGlu2; mGlu4-Glutamate-JNJ-40411813; ADX88178-Gi1/β1/γ2
4.55Single8JGFBAM8-228JGF-MRGPRX1-BAM8-22-chim(NtGi1-Gs-CtGq)/β1/γ2
4.55Single8XQTCholesterol8XQT-TAS2R14-Cholesterol-Gi1/β1/γ1
4.55Single9ASTLymphotactin9AST-XCR1-Lymphotactin-Gi1/β1/γ2
4.55Single9L16CCL219L16-CCR7-CCL21
4.55Single9MENGp120 (V3 loop)9MEN-CXCR4-Gp120 (V3 loop)
4.55Consensusmotilin_onOrthosteric Ligand8IBU-Motilin-Erythromycin-A-chim(NtGi1-Gs-CtGq)/β1/γ2
4.55Consensusneurotensin_onOrthosteric Ligandnts1_on
4.55Consensusnts1_onOrthosteric Ligand6OSA-NTS1-JMV449-Gi1/β1/γ2 7L0S-NTS1-Neurotensin-(8-13)-Gi1/β1/γ1
4.35Single4GRVNeurotensin-(8-13)4GRV-NTS1-Neurotensin-(8-13)
4.35Single4XEENeurotensin-(8-13)4XEE-NTS1-Neurotensin-(8-13)
4.35Single4XESNeurotensin-(8-13)4XES-NTS1-Neurotensin-(8-13)
4.35Single6C1RPMX536C1R-C5a1-PMX53-Avacopan; Na
4.35Single6OSAJMV4496OSA-NTS1-JMV449-Gi1/β1/γ2
4.35Single7L0SNeurotensin-(8-13)7L0S-NTS1-Neurotensin-(8-13)-Gi1/β1/γ1
4.35Single8GTMBMK-C2038GTM-CRF1-BMK-C203
4.35Single8IBUErythromycin-A8IBU-Motilin-Erythromycin-A-chim(NtGi1-Gs-CtGq)/β1/γ2
4.35Single8JPBNeurotensin-(8-13)8JPB-NTS1-Neurotensin-(8-13)-SBI-553; GDP; Mg-Gq; GRK2
4.35Single8XQJJN2418XQJ-Apelin; Apelin-JN241
4.35Single8XQNCholesterol8XQN-TAS2R14-Cholesterol-Aristolochic acid A-Gi1/β1/γ1
4.35Single8XQSCholesterol8XQS-TAS2R14-Cholesterol-Flufenamic acid-Gi1/β1/γ1
4.35Consensusgi_neurotensinOrthosteric Ligand6OSA-NTS1-JMV449-Gi1/β1/γ2 7L0S-NTS1-Neurotensin-(8-13)-Gi1/β1/γ1
4.35Consensusmotilin_on_gpOrthosteric Ligand8IBU-Motilin-Erythromycin-A-chim(NtGi1-Gs-CtGq)/β1/γ2
4.35Consensusneurotensin_on_gpOrthosteric Ligandnts1_on_gp
4.35Consensusnts1_on_gpOrthosteric Ligand6OSA-NTS1-JMV449-Gi1/β1/γ2 7L0S-NTS1-Neurotensin-(8-13)-Gi1/β1/γ1
4.17Single4BUONeurotensin-(8-13)4BUO-NTS1-Neurotensin-(8-13)
4.17Single6M1HMaxadilan6M1H-PAC1-Maxadilan-Gs/β1/γ2
4.17Single6UP7Neurotensin-(8-13)6UP7-NTS1-Neurotensin-(8-13)-Arrestin2
4.17Single7X8RBOC57X8R-GLP-1-BOC5-Gs/β1/γ2
4.17Single8FN0Neurotensin-(8-13)8FN0-NTS1-Neurotensin-(8-13)-SBI-553-chim(NtGi1-Go)/β1/γ2
4.17Single8HN1Toxin AdTx18HN1-Alpha1A-Toxin AdTx1
4.17Single8JPFNeurotensin-(8-13)8JPF-NTS1-Neurotensin-(8-13)-SBI-553
4.17Single8K4OCXCL18K4O-KSHV-CXCL1-Gi1/β1/γ1
4.00Single6KNMJN241-96KNM-Apelin-JN241-9
4.00Single6OS9JMV4496OS9-NTS1-JMV449-Gi1/β1/γ2
4.00Single7AUESetmelanotide7AUE-MC4-Setmelanotide-chim(NtGi1L-Gs)/β1/γ2
4.00Single8XQLCholesterol8XQL-TAS2R14-Cholesterol-Aristolochic acid A-Gt3/β1/γ1
4.00Single8XQOCholesterol8XQO-TAS2R14-Cholesterol-Aristolochic acid A-Gi1/β1/γ1
4.00Consensuscxcr4_offOrthosteric Ligand4RWS-CXCR4-vMIP-II 3OE0-CXCR4-CVX15 3OE6-CXCR4-IT1t
3.85Single6X19CHU-1286X19-GLP-1-CHU-128-Gs/β1/γ2
3.85Single7L0RNeurotensin-(8-13)7L0R-NTS1-Neurotensin-(8-13)-Gi1/β1/γ1
3.85Single8DWGBAM8-228DWG-MRGPRX1-BAM8-22-ML382-chim(NtGi2L-Gs-CtGq)/β1/γ2
3.85Consensuschemokine_onOrthosteric Ligandccr_on cxcr_on
3.70Single6WHCGlu16 analog of GCG6WHC-Glucagon-Glu16 analog of GCG-Gs/β1/γ2
3.70Single7E14Orforglipron7E14-GLP-1-Orforglipron-PubChem 156022738-Gs/β1/γ2
3.70Single7F1QCCL37F1Q-CCR5-CCL3-Gi1/β1/γ2
3.70Single7SK5CXCL127SK5-ACKR3-CXCL12
3.57Single7W55Neuromedin-U-257W55-NMUR2-Neuromedin-U-25-chim(NtGi1-Gs-CtGq)/β1/γ2
3.57Single7XA3CCL27XA3-CCR2-CCL2-Gi1/β1/γ2
3.57Single8YFOAc-LA-PTH Analog8YFO-PTH1-Ac-LA-PTH Analog-chim(NtGi1-Gs)/β1/γ2
3.57Single9B5YLA-PTH Analog9B5Y-PTH1-LA-PTH Analog-chim(NtGi1-Gq)/β1/γ2
3.57Consensusccr2_onOrthosteric Ligand7XA3-CCR2-CCL2-Gi1/β1/γ2
3.57Consensusccr2_on_gpOrthosteric Ligand7XA3-CCR2-CCL2-Gi1/β1/γ2
3.57Consensusccr_onOrthosteric Ligandccr6_on ccr8_on ccr2_on ccr1_on ccr5_on
3.57Consensusnmur2_onOrthosteric Ligand7W55-NMUR2-Neuromedin-U-25-chim(NtGi1-Gs-CtGq)/β1/γ2
3.57Consensusnmur2_on_gpOrthosteric Ligand7W55-NMUR2-Neuromedin-U-25-chim(NtGi1-Gs-CtGq)/β1/γ2
3.45Single7FINPeptide-20; GGL7FIN-GIP-Peptide-20; GGL-Gs/β1/γ2
3.33Single5YQZNNC17025YQZ-Glucagon-NNC1702
3.33Single7TYHCalcitonin7TYH-CT (AMY2)-Calcitonin-Gs/β1/γ2; RAMP2
3.33Single7Y35Abaloparatide7Y35-PTH1-Abaloparatide-Gs/β1/γ2
3.33Single8YG4LA-PTH Analog8YG4-PTH1-LA-PTH Analog-chim(NtGi1-Gs)/β1/γ2
3.33Consensusccr_on_gpOrthosteric Ligandccr6_on_gp ccr8_on_gp ccr2_on_gp ccr1_on_gp ccr5_on_gp
3.23Single7SK3CXCL127SK3-ACKR3-CXCL12
3.23Single8FLRPTHrP(1-36)8FLR-PTH1-PTHrP(1-36)-Gs/β1/γ2
3.12Single5NX2GLP-1 (Truncated)5NX2-GLP-1-GLP-1 (Truncated)
3.12Single7VVKPTH7VVK-PTH1-PTH-Gs/β1/γ2
3.12Single8HAOPTH8HAO-PTH1-PTH-chim(NtGi1-Gs)/β1/γ2
2.94Single7RBTTirzepatide7RBT-GIP-Tirzepatide-LSN3556672-chim(NtGi1-Gs)/β1/γ2
2.86Single7VBHPeptide-207VBH-GLP-1-Peptide-20-Gs/β1/γ2
2.70Single7TYOCalcitonin7TYO-CT-Calcitonin-Gs/β1/γ2
2.70Single8JITMEDI03828JIT-Glucagon-MEDI0382-Gs/β1/γ2

PDB Summary
PDB 8YN3
Class A
SubFamily Amine
Type Histamine
SubType H2
Species Homo sapiens
Ligand Histamine
Other Ligand(s) -
Protein Partners Gs/Beta1/Gamma2
PDB Resolution 2.56
Date 2024-10-09
D.O.I. doi.org/10.1038/s41467-024-52585-y
Net Summary
Imin 2.6
Number of Linked Nodes 863
Number of Links 1207
Number of Hubs 249
Number of Links mediated by Hubs 883
Number of Communities 19
Number of Nodes involved in Communities 349
Number of Links involved in Communities 574
Path Summary
Number Of Nodes in MetaPath 88
Number Of Links MetaPath 87
Number of Shortest Paths 22950761
Length Of Smallest Path 3
Average Path Length 52.8746
Length of Longest Path 56
Minimum Path Strength 1.34
Average Path Strength 8.49848
Maximum Path Strength 29.755
Minimum Path Correlation 0.7
Average Path Correlation 1
Maximum Path Correlation 1
Minimum % Of Corr. Nodes 2.5
Average % Of Corr. Nodes 35.4803
Maximum % Of Corr. Nodes 100
Minimum Path Hubs % 0
Average Path Hubs % 86.6307
Maximum Path Hubs % 100
AnnotationTypeLinks
Gene OntologyMolecular Function
Gene OntologyBiological Process• cellular response to stimulus   • regulation of biological process   • regulation of cellular process   • response to stimulus   • signaling   • biological regulation   • adenylate cyclase-activating G protein-coupled receptor signaling pathway   • cell communication   • adenylate cyclase-modulating G protein-coupled receptor signaling pathway   • G protein-coupled receptor signaling pathway   • cellular process   • signal transduction   • localization   • multicellular organismal process   • system process   • digestion   • secretion   • transport   • digestive system process   • acid secretion   • gastric acid secretion   • establishment of localization   • regulation of tube diameter   • regulation of tube size   • regulation of system process   • positive regulation of biological process   • positive regulation of vasoconstriction   • circulatory system process   • regulation of blood circulation   • vascular process in circulatory system   • regulation of vasoconstriction   • positive regulation of multicellular organismal process   • regulation of multicellular organismal process   • blood vessel diameter maintenance   • regulation of biological quality   • vasoconstriction   • blood circulation   • regulation of anatomical structure size   • immune response   • immune system process   • trans-synaptic signaling   • synaptic signaling   • anterograde trans-synaptic signaling   • cell-cell signaling   • chemical synaptic transmission   • G protein-coupled receptor signaling pathway, coupled to cyclic nucleotide second messenger   • cellular anatomical structure   • synapse   • cell junction   • cell periphery   • plasma membrane   • membrane   • somatodendritic compartment   • cell projection   • dendrite   • dendritic tree   • neuron projection   • plasma membrane bounded cell projection   • protein binding   • binding   • G-protein beta-subunit binding   • fibroblast proliferation   • cell population proliferation   • cellular response to nitrogen compound   • response to dopamine   • cellular response to dopamine   • response to monoamine   • response to catecholamine   • adenylate cyclase-activating dopamine receptor signaling pathway   • cellular response to catecholamine stimulus   • G protein-coupled dopamine receptor signaling pathway   • response to oxygen-containing compound   • response to nitrogen compound   • cellular response to oxygen-containing compound   • cellular response to chemical stimulus   • cellular response to monoamine stimulus   • response to chemical   • response to ketone   • response to prostaglandin   • response to lipid   • response to endogenous stimulus   • response to alcohol   • cellular response to prostaglandin stimulus   • cellular response to endogenous stimulus   • cellular response to prostaglandin E stimulus   • cellular response to alcohol   • response to hormone   • cellular response to lipid   • response to prostaglandin E   • cellular response to ketone   • cellular response to hormone stimulus   • protein-containing complex   • extrinsic component of plasma membrane   • catalytic complex   • plasma membrane protein complex   • cytoplasmic side of membrane   • membrane protein complex   • heterotrimeric G-protein complex   • side of membrane   • cytoplasmic side of plasma membrane   • GTPase complex   • extrinsic component of membrane   • extrinsic component of cytoplasmic side of plasma membrane   • extracellular exosome   • membrane-bounded organelle   • extracellular vesicle   • extracellular organelle   • extracellular region   • organelle   • extracellular space   • vesicle   • extracellular membrane-bounded organelle   • enzyme binding   • GTPase binding   • protein-containing complex binding   • pyrophosphatase activity   • GTPase activity   • ribonucleoside triphosphate phosphatase activity   • hydrolase activity, acting on acid anhydrides, in phosphorus-containing anhydrides   • hydrolase activity   • hydrolase activity, acting on acid anhydrides   • catalytic activity   • signaling receptor complex adaptor activity   • protein-macromolecule adaptor activity   • molecular adaptor activity   • signaling adaptor activity   • sensory perception of chemical stimulus   • sensory perception   • nervous system process   • sensory perception of taste   • developmental process   • sensory organ development   • eye development   • animal organ development   • retina development in camera-type eye   • visual system development   • multicellular organism development   • camera-type eye development   • anatomical structure development   • sensory system development   • system development   • small GTPase-mediated signal transduction   • Ras protein signal transduction   • intracellular signal transduction   • intracellular signaling cassette   • phospholipase C-activating G protein-coupled receptor signaling pathway   • cellular response to acetylcholine   • acetylcholine receptor signaling pathway   • postsynaptic signal transduction   • G protein-coupled acetylcholine receptor signaling pathway   • response to acetylcholine   • non-motile cilium   • 9+0 non-motile cilium   • cilium   • photoreceptor disc membrane   • photoreceptor outer segment   • photoreceptor cell cilium   • organelle membrane   • intracellular anatomical structure   • cytoplasm   • cytosol   • vacuolar membrane   • lytic vacuole   • vacuole   • intracellular membrane-bounded organelle   • intracellular organelle   • lytic vacuole membrane   • bounding membrane of organelle   • lysosomal membrane   • lysosome
Gene OntologyCellular Component
SCOP2Domain Identifier• Transducin (heterotrimeric G protein), gamma chain
SCOP2Family Identifier• Transducin (heterotrimeric G protein), gamma chain
Membrane Protein Annotations-• Orientations of Proteins in Membranes database (OPM)   • Protein Data Bank of Transmembrane Proteins (PDBTM)   • MemProtMD


Details about the values in these tables can be found in the corresponding documentation page .
CodeHSM
PDB ResiduesL:L:?1
Environment DetailsOpen EMBL-EBI Page
CodeHSM
NameHistamine
Synonymsbeta-aminoethylglyoxaline
Identifier
FormulaC5 H9 N3
Molecular Weight111.145
SMILES
PubChem774
Formal Charge0
Total Atoms17
Total Chiral Atoms0
Total Bonds17
Total Aromatic Bonds5

PDBsumOpen PDBsum Page
ChainA
ProteinG Protein α Sub unit
UniProtP63092
Sequence
>8YN3_Chain_A
TEDQRNEEK AQREANKMI EKQLQKDKQ VYRATHRLL LLGADNSGK 
STIVKIYHV NSGIFETKF QVDKVNFHM FDVGAQRDE RRKWIQCFN 
DVTAIIFVV DSSDYNRLQ EALNDFKSI WNNRWLRTI SVILFLNKQ 
DLLAEKVLA GKSKIEDYF PEFARYTTP EDATPEPGE DPRVTRAKY 
FIRDEFLRI STASGDGRH YCYPHFTCS VDTENARRI FNDCRDIIQ 
RMHLRQYEL L


Click on each residue to open a popup with some information about it.

ConSurf Conservation Grade (See documentation): 

 n/a   1    2    3    4    5    6    7    8    9  

ChainB
ProteinG Protein β Sub unit
UniProtP62873
Sequence
>8YN3_Chain_B
SELDQLRQE AEQLKNQIR DARKACADA TLSQITNNI DPVGRIQMR 
TRRTLRGHL AKIYAMHWG TDSRLLVSA SQDGKLIIW DSYTTNKVH 
AIPLRSSWV MTCAYAPSG NYVACGGLD NICSIYNLK TREGNVRVS 
RELAGHTGY LSCCRFLDD NQIVTSSGD TTCALWDIE TGQQTTTFT 
GHTGDVMSL SLAPDTRLF VSGACDASA KLWDVREGM CRQTFTGHE 
SDINAICFF PNGNAFATG SDDATCRLF DLRADQELM TYSHDNIIC 
GITSVSFSK SGRLLLAGY DDFNCNVWD ALKADRAGV LAGHDNRVS 
CLGVTDDGM AVATGSWDS FLKIWN


Click on each residue to open a popup with some information about it.

ConSurf Conservation Grade (See documentation): 

 n/a   1    2    3    4    5    6    7    8    9  

ChainG
ProteinG Protein γ Sub unit
UniProtP59768
Sequence
>8YN3_Chain_G
TASIAQARK LVEQLKMEA NIDRIKVSK AAADLMAYC EAHAKEDPL 
LTPVPASEN PFR


Click on each residue to open a popup with some information about it.

ConSurf Conservation Grade (See documentation): 

 n/a   1    2    3    4    5    6    7    8    9  

ChainR
ProteinReceptor
UniProtP25021
Sequence
>8YN3_Chain_R
STACKITIT VVLAVLILI TVAGNVVVC LAVGLNRRL RNLTNCFIV 
SLAITDLLL GLLVLPFSA IYQLSCKWS FGKVFCNIY TSLDVMLCT 
ASILNLFMI SLDRYCAVM DPLRYPVLV TPVRVAISL VLIWVISIT 
LSFLSIHLG WNSRTSKCK VQVNEVYGL VDGLVTFYL PLLIMCITY 
YRIFKVARD QAKRINHIS SWKAATIRE HKATVTLAA VMGAFIICW 
FPYFTAFVY RGLRGDDAI NEVLEAIVL WLGYANSAL NPILYAALN 
RDFRTGYQQ L


Click on each residue to open a popup with some information about it.

ConSurf Conservation Grade (See documentation): 

 n/a   1    2    3    4    5    6    7    8    9  




This receptor, from the same or other species and bound to the same or other ligands, is also present in the following networks:
Show PDB Class SubFamily Type SubType Species Orthosteric Ligand Other Ligand(s) Protein Partners Resolution Date DOI
4RWAAPeptideOpioidδHomo sapiensDIPP-NH2--3.282015-01-14doi.org/10.1038/nsmb.2965
4RWDAPeptideOpioidδHomo sapiensDIPP-NH2Na-2.72015-01-14doi.org/10.1038/nsmb.2965
7F16B1PeptideParathyroid HormonePTH2Homo sapiensTIP39-Gs/β1/γ22.82021-08-18doi.org/10.1073/pnas.2101279118
7F16 (No Gprot) B1PeptideParathyroid HormonePTH2Homo sapiensTIP39-2.82021-08-18doi.org/10.1073/pnas.2101279118
7SCGAPeptideOpioidμMus musculusFH210-Gi1/β1/γ232022-04-20doi.org/10.1002/anie.202200269
7SCG (No Gprot) APeptideOpioidμMus musculusFH210-32022-04-20doi.org/10.1002/anie.202200269
8H2GAAlicarboxylic acidHydroxycarboxylic AcidHCA2Homo sapiensNiacin-Gi1/β1/γ23.012023-10-11doi.org/10.1038/s41467-023-42764-8
8H2G (No Gprot) AAlicarboxylic acidHydroxycarboxylic AcidHCA2Homo sapiensNiacin-3.012023-10-11doi.org/10.1038/s41467-023-42764-8
8YUTAAmineHistamineH2Homo sapiensAmthamine-Gs/β1/γ22.72024-06-05doi.org/10.1002/advs.202310120
8YUT (No Gprot) AAmineHistamineH2Homo sapiensAmthamine-2.72024-06-05doi.org/10.1002/advs.202310120
8WSTAPeptideMelanin Concentrating HormoneMCH2Homo sapiensMCH-chim(NtGi1L-Gs-CtGq)/β1/γ22.42024-06-19doi.org/10.1038/s41421-024-00679-8
8WST (No Gprot) APeptideMelanin Concentrating HormoneMCH2Homo sapiensMCH-2.42024-06-19doi.org/10.1038/s41421-024-00679-8
8YN3 (No Gprot) AAmineHistamineH2Homo sapiensHistamine-2.562024-10-09doi.org/10.1038/s41467-024-52585-y
8YN4AAmineHistamineH2Homo sapiensHistamine-chim(NtGi1L-Gs-CtGq)/β1/γ22.972024-10-09doi.org/10.1038/s41467-024-52585-y
8YN4 (No Gprot) AAmineHistamineH2Homo sapiensHistamine-2.972024-10-09doi.org/10.1038/s41467-024-52585-y
7UL3AAmineHistamineH2Homo sapiensFamotidine--32022-06-29doi.org/10.1038/s41594-022-00859-8
8POKAAmineHistamineH2Homo sapiensHistamine-Gs/β1/γ23.42024-03-06doi.org/10.1038/s41467-024-46096-z
8POK (No Gprot) AAmineHistamineH2Homo sapiensHistamine-3.42024-03-06doi.org/10.1038/s41467-024-46096-z
8YH2ANucleotideAdenosineA3AHomo sapiensAdenosine-Gi1/β1/γ23.272024-11-06doi.org/10.1038/s41467-024-53473-1
8YH2 (No Gprot) ANucleotideAdenosineA3AHomo sapiensAdenosine-3.272024-11-06doi.org/10.1038/s41467-024-53473-1
9H2XANucleotideAdenosineA2AHomo sapiensPubChem 175670644Na-1.752025-06-18doi.org/10.1038/s41467-025-60629-0
9IXJAAmineHistamineH2Homo sapiensHistamine-Gs/β1/γ22.922025-07-30To be published
9IXJ (No Gprot) AAmineHistamineH2Homo sapiensHistamine-2.922025-07-30To be published




You can download a compressed (zip) file with structure(s), 3D outputs (as PyMol and VMD scripts) and numerical data files (as csv and plain text files).

Download 8YN3.zip



You can click to copy the link of this page to easily come back here later

or use this QR code to link and share this page.



You can also  read or  download a guide explaining the meaning of all files and numerical data.